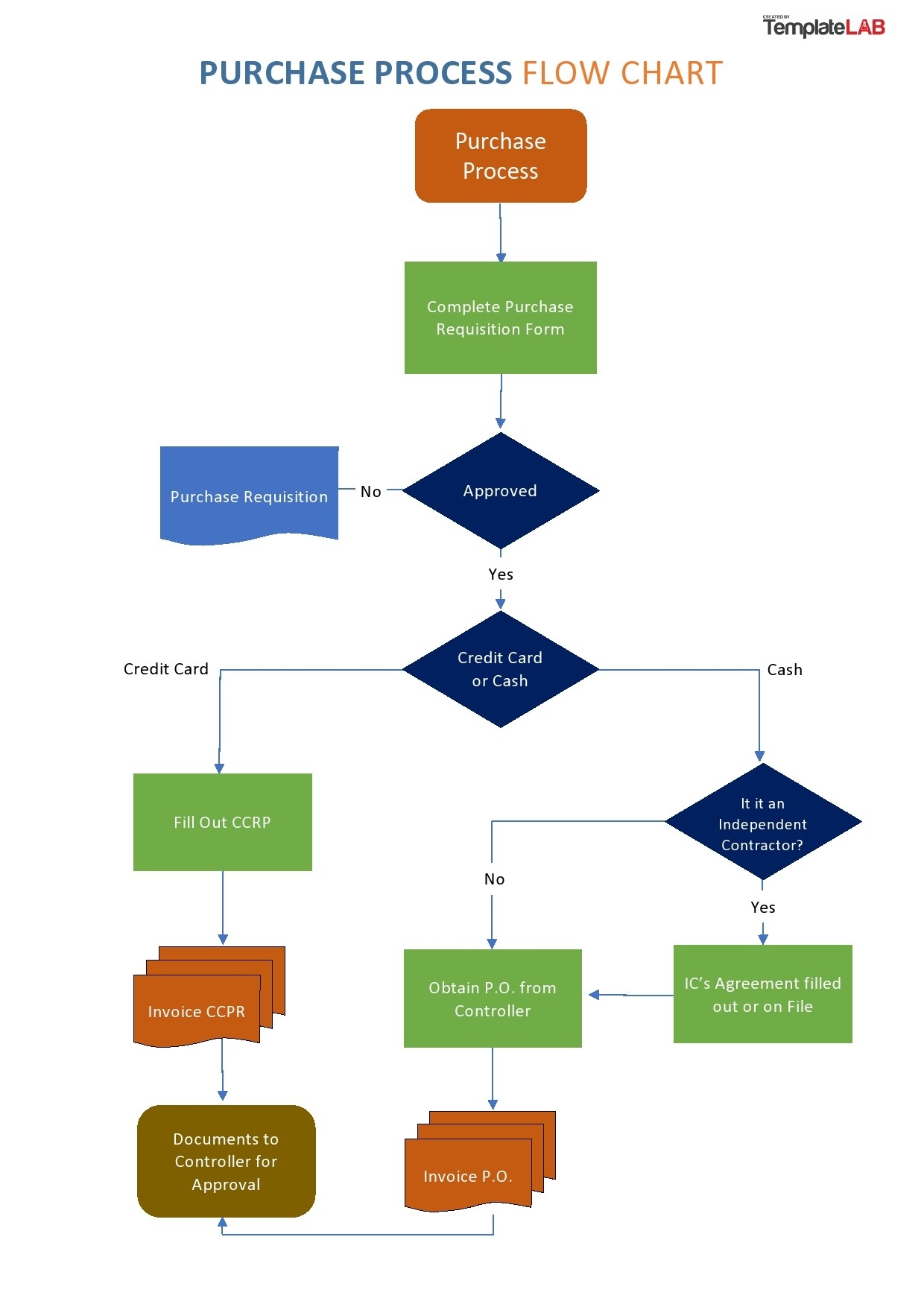
Planning a project can be overwhelming, but having a Process Flow Diagram Template can make things a whole lot easier. This tool helps you visualize the steps of your project and identify potential bottlenecks.
By using a Process Flow Diagram Template, you can clearly see the sequence of tasks, dependencies, and decision points. This visual representation allows you to streamline your project, improve efficiency, and ensure all team members are on the same page.
Process Flow Diagram Template
Streamline Your Project with a Process Flow Diagram Template
One of the key benefits of using a Process Flow Diagram Template is that it helps you identify areas where you can optimize your processes. By mapping out the flow of your project, you can pinpoint inefficiencies and make necessary adjustments to improve productivity.
Additionally, having a visual representation of your project flow can help you communicate your ideas more effectively to stakeholders. Whether you’re presenting to clients or team members, a Process Flow Diagram Template can help everyone understand the project scope and timeline.
Overall, using a Process Flow Diagram Template can save you time, reduce errors, and increase the chances of project success. So next time you’re planning a project, consider using this valuable tool to streamline your processes and achieve your goals more efficiently.
Free Customizable Flowchart Templates Canva
26 Fantastic Flow Chart Templates Word Excel Power Point
Free Customizable Flowchart Templates Canva
FlowChart What Is It Templates And Symbols Venngage
Free Customizable Flowchart Templates Canva





