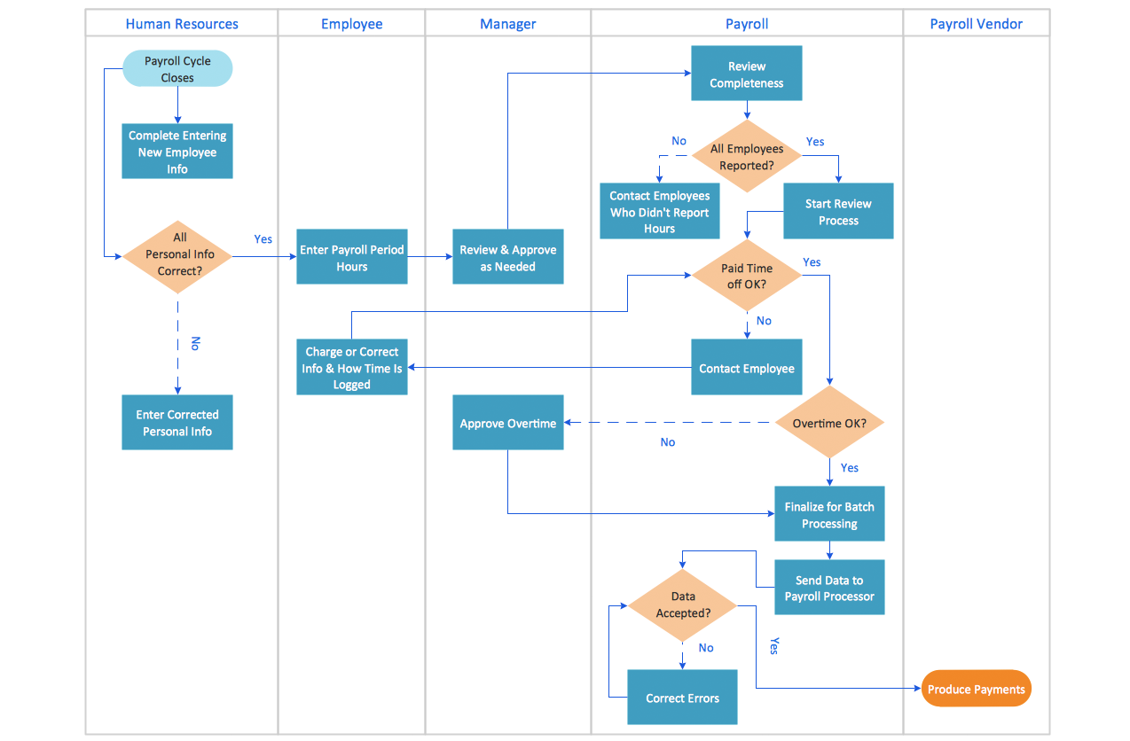
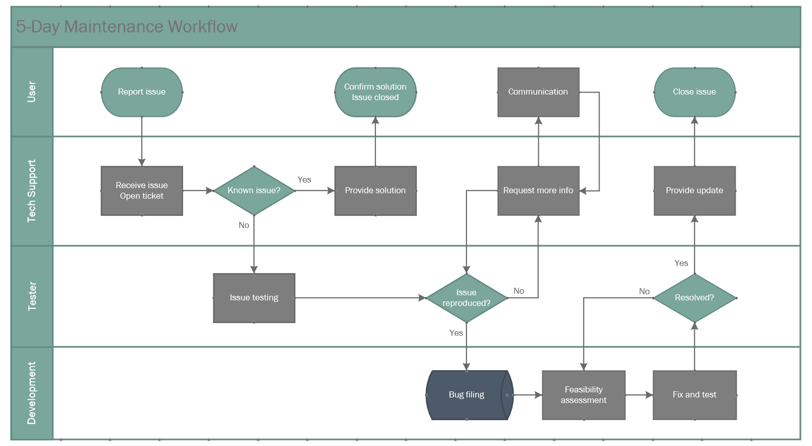
Looking to streamline your business processes and improve communication within your team? A Visio Swimlane Diagram Template could be just what you need. These templates are a visual representation of workflows, helping you understand how tasks flow between different departments or individuals.
With a Visio Swimlane Diagram Template, you can easily map out complex processes, identify bottlenecks, and optimize efficiency. Whether you’re a project manager, a business analyst, or just looking to improve collaboration, these templates can help you visualize and streamline your workflows.
Visio Swimlane Diagram Template
Streamline Your Workflows with a Visio Swimlane Diagram Template
By using a Visio Swimlane Diagram Template, you can clearly define roles and responsibilities, track progress, and identify areas for improvement. These templates are customizable, allowing you to tailor them to your specific needs and requirements.
With a Visio Swimlane Diagram Template, you can enhance communication within your team, increase productivity, and ensure that everyone is on the same page. Say goodbye to confusing emails and messy spreadsheets – streamline your workflows with a Visio Swimlane Diagram Template today!
Ready to take your business processes to the next level? Try using a Visio Swimlane Diagram Template and see the difference it can make. Enhance collaboration, improve efficiency, and boost productivity with this powerful visual tool. Get started today and watch your workflows become more streamlined than ever before!
How To Make Swimlane Diagrams In Visio Free Swimlane Diagram Template
How To Draw And Change A Swimlane Diagram In Visio EdrawMax Online
Swimlane Process Maps A Complete Guide Templates Venngage
Swim Lane Diagrams Double headed Cross Functional Flowchart How To Simplify Flow Charting Cross functional Flowchart Swim Lane Diagram Visio
How To Make Swimlane Diagrams In Visio Free Swimlane Diagram Template





