Are you looking for a practical way to visualize your project or system? A Functional Block Diagram Template might be just what you need. This tool helps break down complex processes into manageable blocks, making it easier to understand and communicate.
With a Functional Block Diagram Template, you can create a visual representation of how different components of your system interact with each other. This helps identify potential issues, optimize performance, and streamline processes. Whether you’re a student, engineer, or business professional, this template can be a valuable asset.
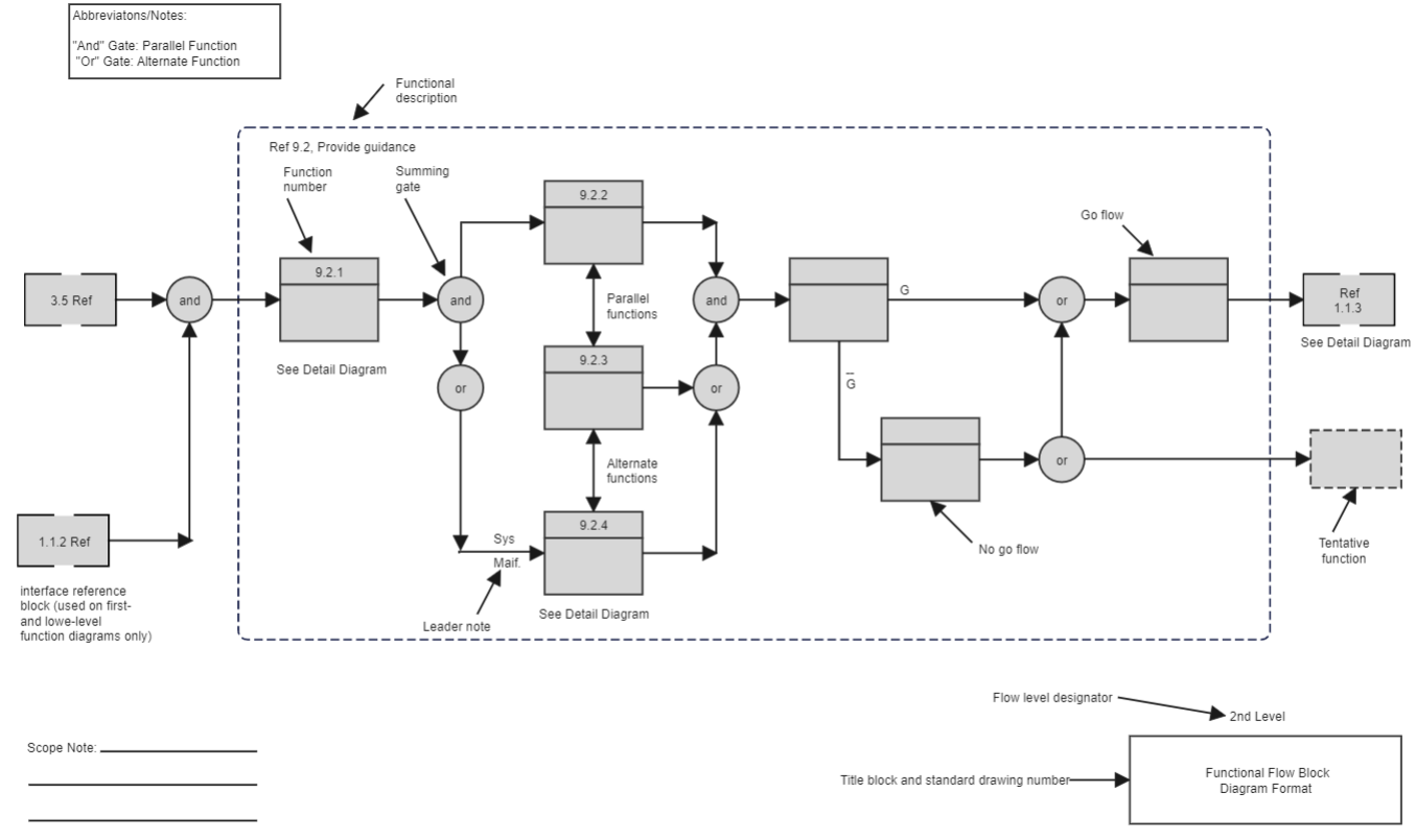
Functional Block Diagram Template
Functional Block Diagram Template: Your Ultimate Guide
When using a Functional Block Diagram Template, start by identifying the main functions of your system. Then, break down these functions into smaller blocks, each representing a specific process or component. Connect these blocks with lines to show how they interact and depend on each other.
By using colors, shapes, and labels, you can make your Functional Block Diagram Template more visually appealing and easier to understand. Don’t forget to include a legend to explain the meaning of each element. This will help others interpret your diagram accurately.
Whether you’re designing a new product, optimizing a process, or troubleshooting an issue, a Functional Block Diagram Template can be a powerful tool in your arsenal. So, next time you need to visualize a complex system, give this template a try and see the difference it can make!
In conclusion, a Functional Block Diagram Template is a versatile tool that can help you simplify complex systems, optimize processes, and communicate ideas effectively. With its user-friendly design and customizable features, this template is a must-have for anyone looking to streamline their projects and enhance their productivity.
Introduction To Functional Block Diagram FBD EdrawMax
Function Flow Block Diagram FFBD
How To Create A Functional Flow Block Diagram Create Block
Free Block Diagram Maker Create Block Diagram Canva
Functional Flow Block Diagram





