Are you looking for an easy way to create a workflow diagram in Word? Look no further! With the right template, you can streamline your processes and improve productivity.
Whether you’re a student, small business owner, or project manager, having a workflow diagram template in Word can make your life easier. It’s a visual representation of your processes, making it easier to understand and communicate.
Workflow Diagram Template Word
Streamline Your Processes with a Workflow Diagram Template Word
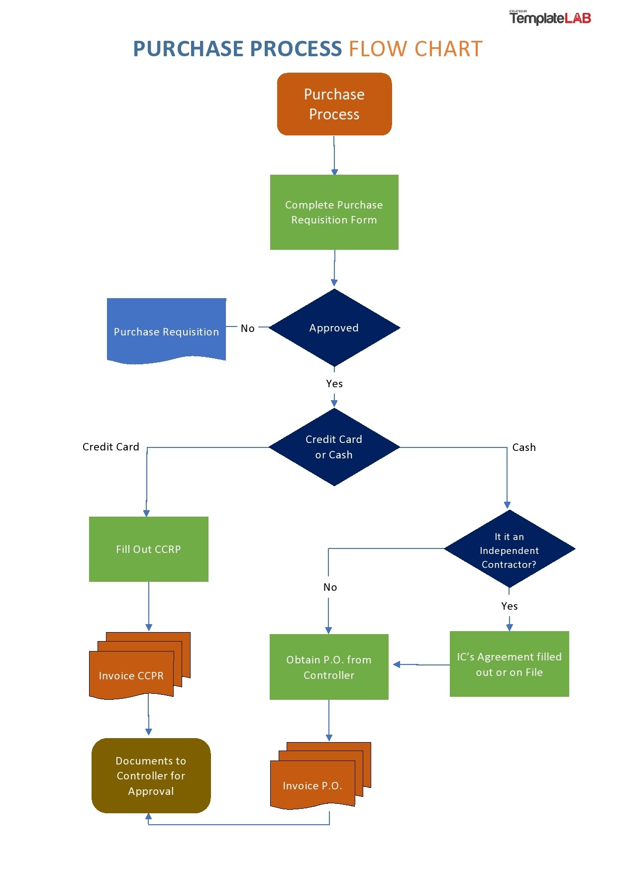
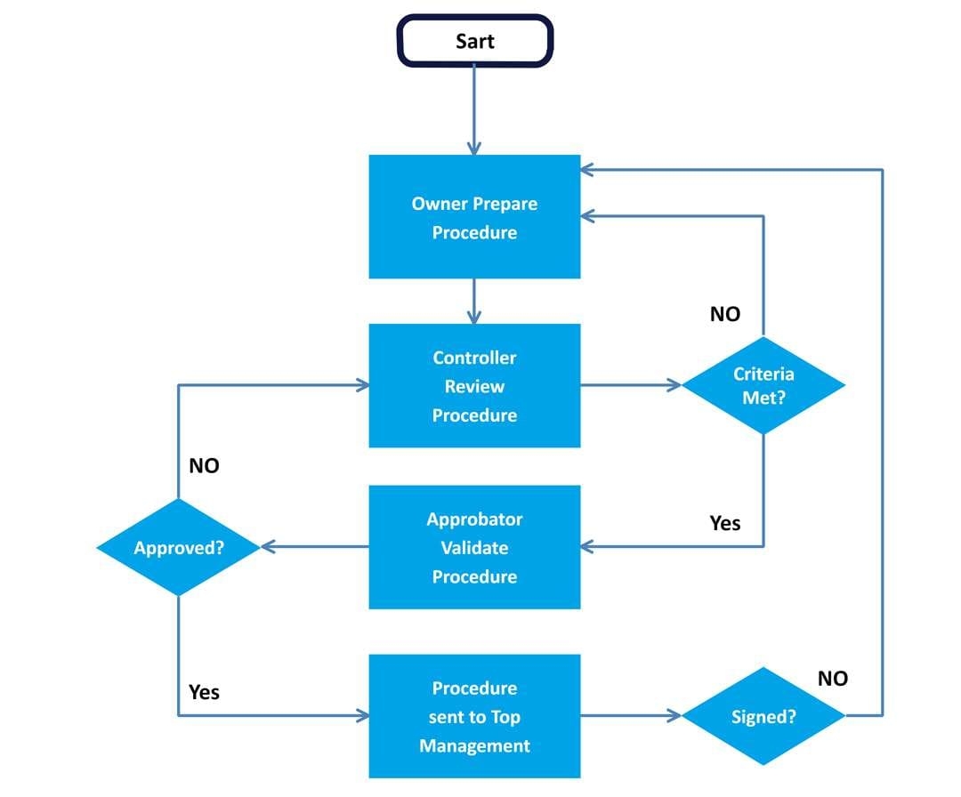
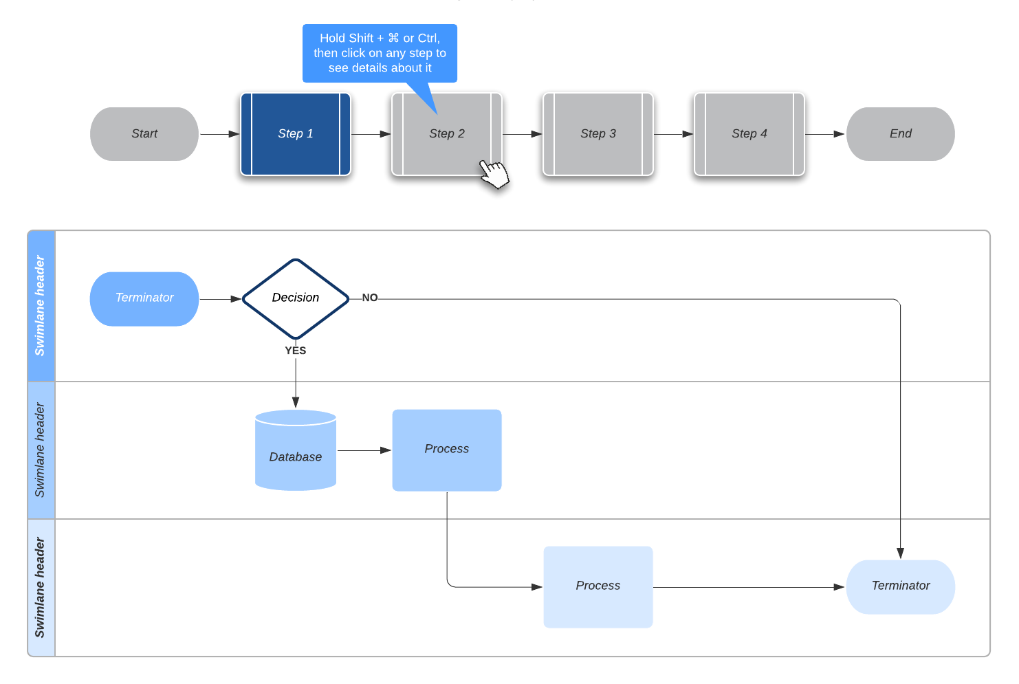
By using a workflow diagram template in Word, you can map out each step of a process, identify bottlenecks, and optimize efficiency. This visual tool helps you see the big picture and make informed decisions.
With customizable shapes, colors, and text options, you can tailor the workflow diagram template to fit your specific needs. Whether you’re designing a new process or analyzing an existing one, Word makes it easy to create professional-looking diagrams.
Don’t waste time reinventing the wheel. Start using a workflow diagram template in Word today and take your processes to the next level. With a few clicks, you can create a visual roadmap that keeps everyone on the same page and moving forward towards success.
In conclusion, a workflow diagram template in Word is a valuable tool for anyone looking to streamline processes and improve efficiency. Take advantage of this simple yet powerful tool to visualize your workflows and drive success in your projects.
Free Download 6 Word Flowchart Templates
Free Customizable Flowchart Templates Canva
26 Fantastic Flow Chart Templates Word Excel Power Point
Flowchart Template For Word Lucidchart
Free Download 6 Word Flowchart Templates





