Planning and implementing a robust security architecture is crucial for any organization looking to protect its sensitive data and maintain a secure network environment. By creating a security architecture diagram template, you can visually represent the components and relationships that make up your security infrastructure.
Whether you’re a seasoned IT professional or just starting out in the world of cybersecurity, having a well-defined security architecture diagram template can help you communicate complex security concepts effectively. It serves as a valuable reference point for stakeholders, enabling them to understand the layers of security measures in place.
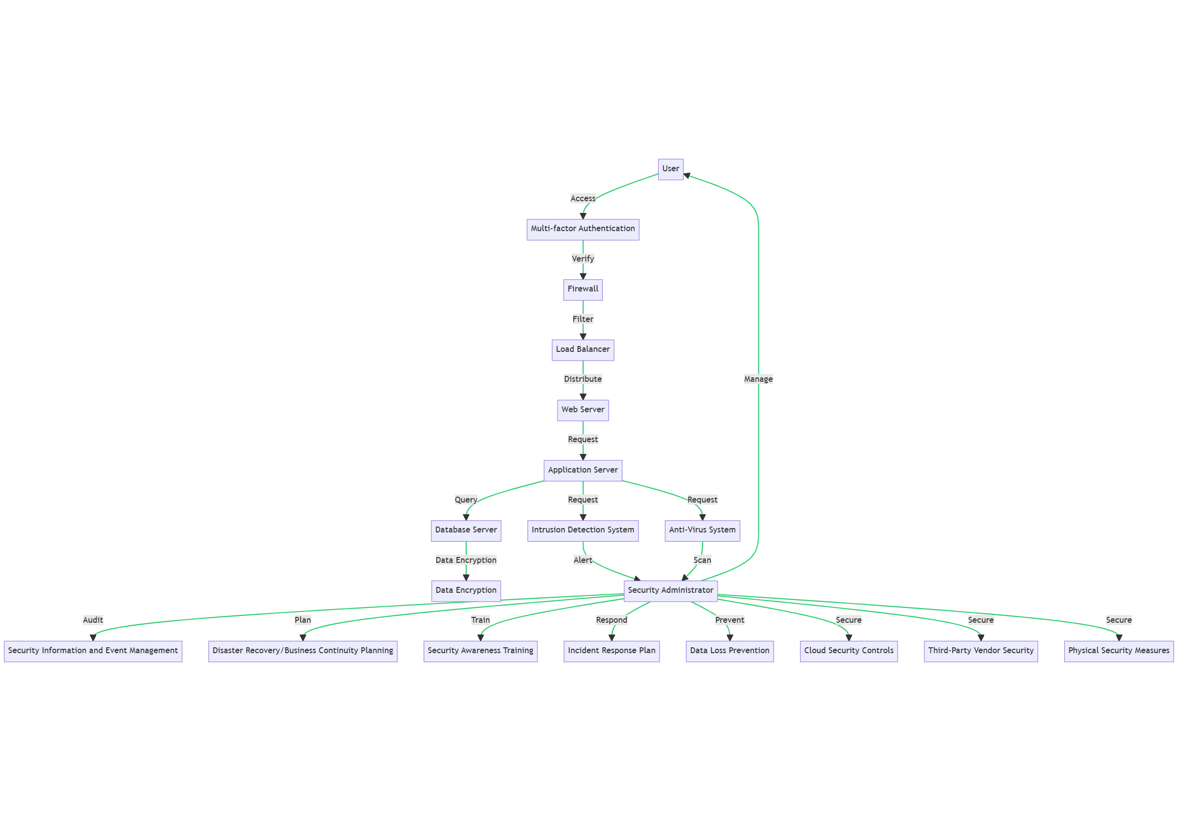
Security Architecture Diagram Template
Security Architecture Diagram Template
When creating a security architecture diagram template, consider including elements such as firewalls, intrusion detection systems, encryption protocols, access controls, and network segmentation. These components work together to create a layered defense mechanism that shields your organization from cyber threats.
By visually mapping out your security architecture, you can identify potential vulnerabilities, gaps in security controls, and areas for improvement. This proactive approach allows you to address security risks before they escalate into major incidents, ultimately safeguarding your organization’s sensitive information and reputation.
Remember, a security architecture diagram template is not a one-size-fits-all solution. Customize it to suit your organization’s unique security requirements, compliance standards, and industry regulations. Regularly review and update your diagram to reflect changes in your security posture and evolving cyber threats.
In conclusion, creating a security architecture diagram template is an essential step in fortifying your organization’s defenses against cyber threats. By visually representing your security infrastructure, you can enhance communication, identify vulnerabilities, and proactively protect your data assets. Stay vigilant, stay secure!
Security Architecture Diagrams A Quick Overview U0026 Example
Network Security Architecture Best Practices U0026 Tools
Security And Analytics Environment On AWS Diagram Arsitektur AWS Template
Security Architecture Review Of A Cloud Native Environment NotSoSecure
Network Security Architecture Diagram





