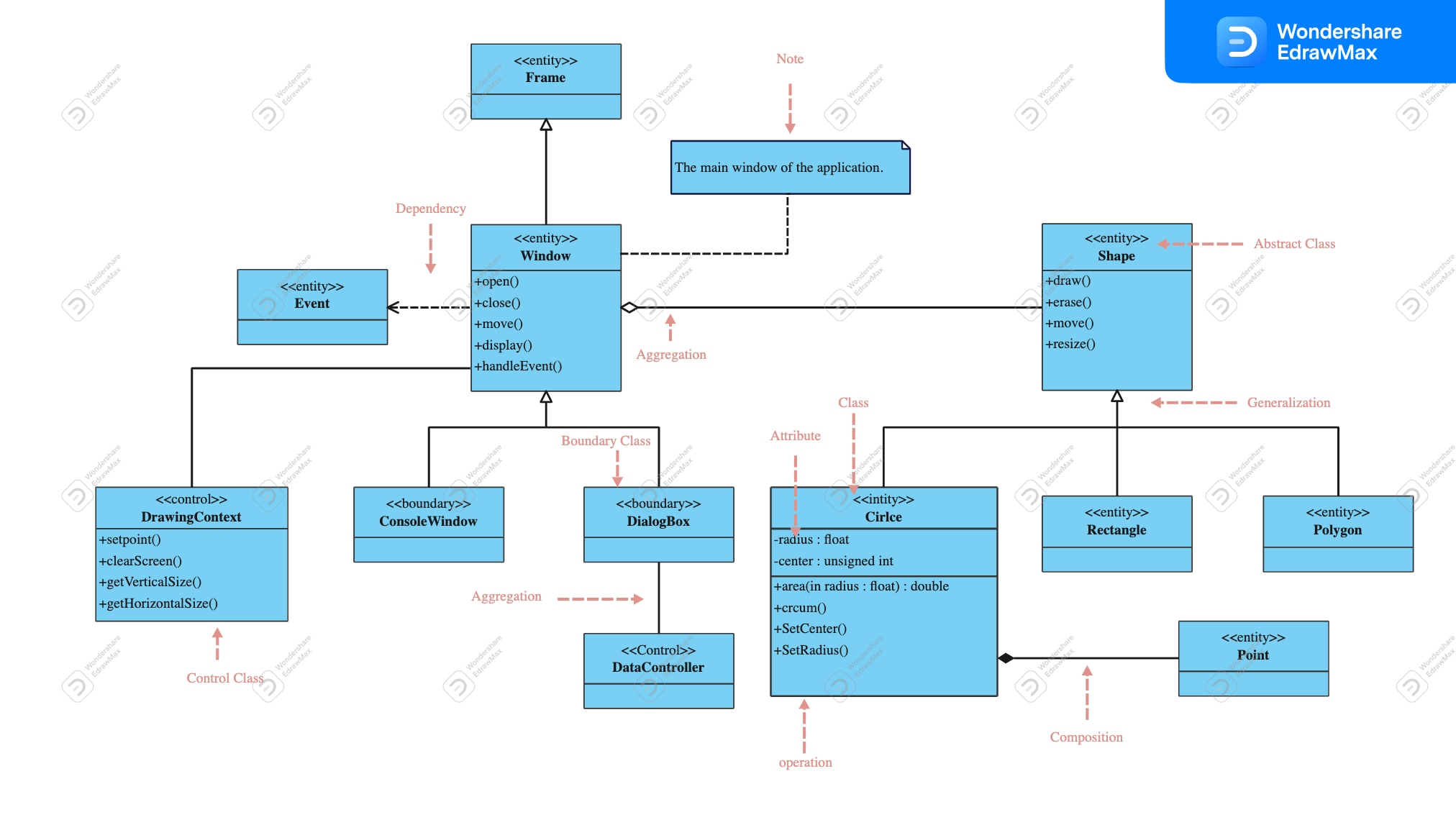
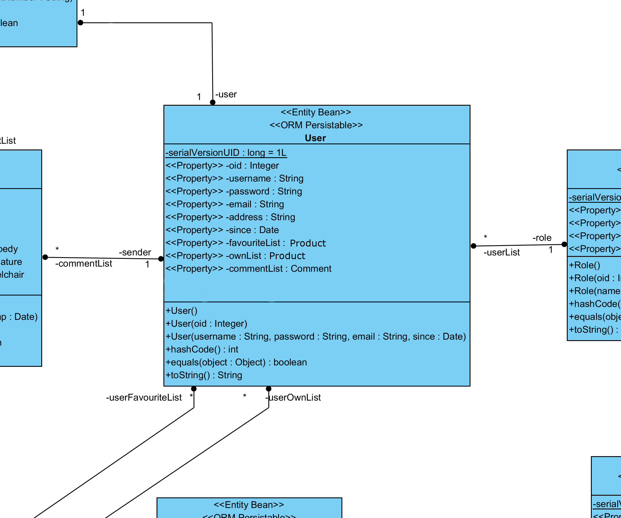
Are you looking for a user-friendly and versatile tool to create class diagrams? Look no further! Visual Paradigm offers a wide range of class diagram templates to help you visualize your software design easily.
Whether you are a beginner or an experienced developer, Visual Paradigm’s class diagram templates are designed to simplify the process of creating and organizing your classes, attributes, and relationships. With just a few clicks, you can have a professional-looking class diagram ready to go!
Visual Paradigm Class Diagram Template
Visual Paradigm Class Diagram Template: Your Ultimate Tool for Software Design
With Visual Paradigm’s intuitive interface and powerful features, you can customize your class diagrams to suit your specific needs. From UML diagrams to entity-relationship diagrams, Visual Paradigm has got you covered. Say goodbye to messy hand-drawn diagrams and hello to sleek, professional visuals!
Visual Paradigm’s class diagram templates are not only easy to use but also highly customizable. You can add colors, shapes, and text to your diagrams to make them more visually appealing and easier to understand. Plus, with real-time collaboration features, you can work with your team members seamlessly, no matter where they are located.
So why wait? Start using Visual Paradigm’s class diagram templates today and take your software design to the next level. With its user-friendly interface and powerful features, you’ll be creating professional-looking class diagrams in no time!
Don’t let complicated software design processes hold you back. Visual Paradigm’s class diagram templates make it easy and fun to create stunning visuals for your projects. Try it out today and see the difference it can make in your software design workflow!
Package Diagram Templates
Uml Visual Paradigm Reverse Java Code Class Diagram Stack Overflow
20 Free Editable UML Diagram Examples For Various Purposes
How To Customize Element Templates In Doc Composer




