Are you looking for a free Entity Relationship Diagram template to help you visualize the relationships between entities in your database? Look no further! We’ve got you covered with a high-quality, easy-to-use template that will make creating ER diagrams a breeze.
Whether you’re a student learning about database design or a professional working on a complex project, having a well-designed ER diagram is essential. Our free template is perfect for both beginners and experienced users, offering a simple and intuitive way to map out your database schema.
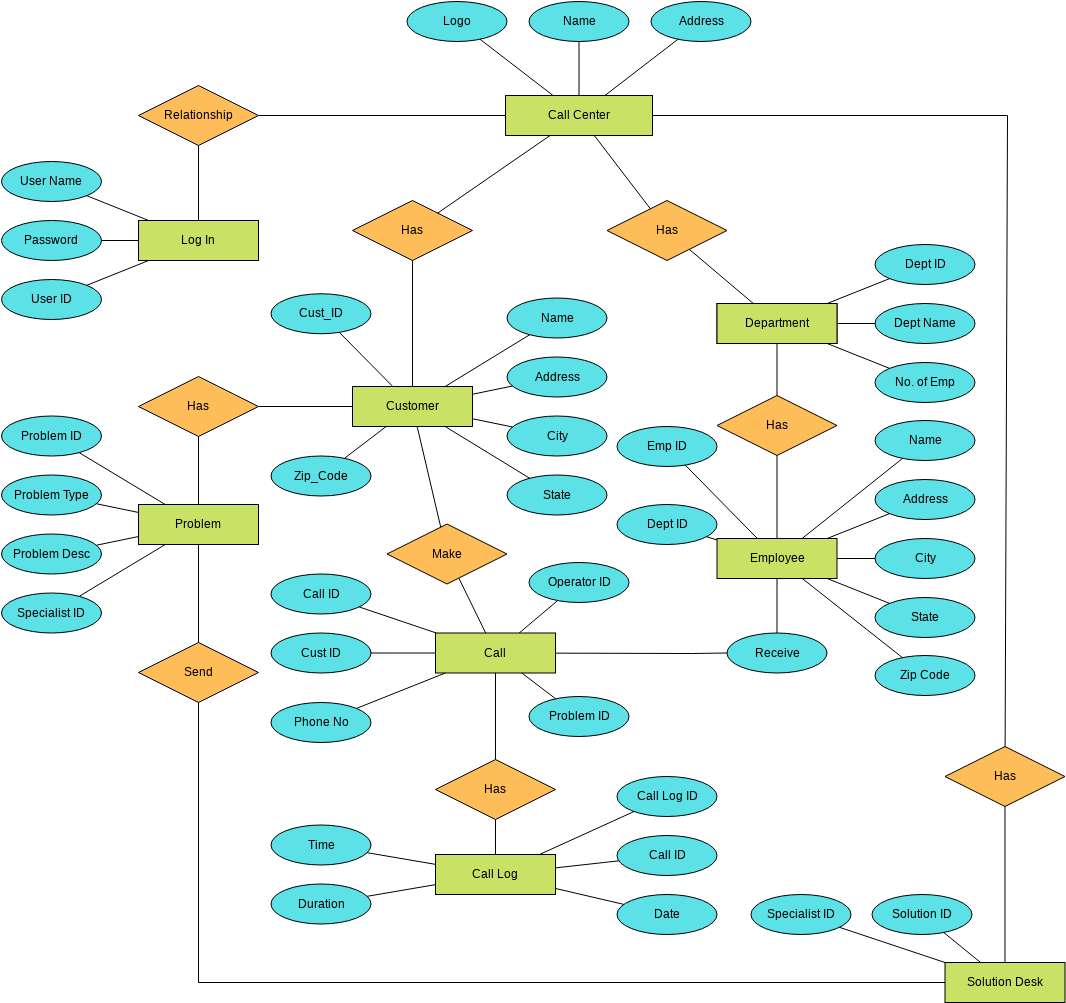
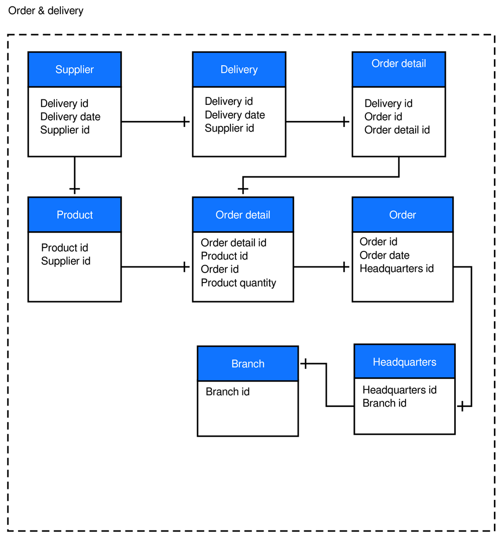
Entity Relationship Diagram Template Free
Entity Relationship Diagram Template Free
With our free ER diagram template, you can easily drag and drop entities, attributes, and relationships to create a clear and organized visualization of your database structure. The template is fully customizable, allowing you to tailor it to your specific needs and requirements.
By using our ER diagram template, you can improve communication and collaboration among team members, ensure data consistency, and streamline the database design process. Plus, it’s a great way to document your database schema for future reference and analysis.
Don’t waste time struggling to create an ER diagram from scratch. Download our free template today and start creating professional-looking diagrams in minutes. Say goodbye to messy, confusing database designs and hello to a clear and concise visualization of your data relationships.
Get started with our free Entity Relationship Diagram template and take your database design to the next level. Whether you’re a student, a professional, or just someone who loves organizing data, our template is the perfect tool for creating clear and effective ER diagrams. Download now and see the difference it can make!
Free ER Diagram Maker Entity Relationship Model Tool Canva
Chen Entity Relationship Diagram Templates
Free Entity Relationship Diagram Template Miro
ER Diagram Template Free Examples Slickplan
Free Entity Relationship Diagram Templates FigJam





