Are you looking to streamline your business processes with a Swim Lane Process Flow Diagram Template? These visual tools are great for mapping out complex workflows in a clear and organized manner.
With a Swim Lane Process Flow Diagram Template, you can easily identify bottlenecks, inefficiencies, and areas for improvement in your processes. This can lead to increased productivity, reduced errors, and enhanced collaboration among team members.
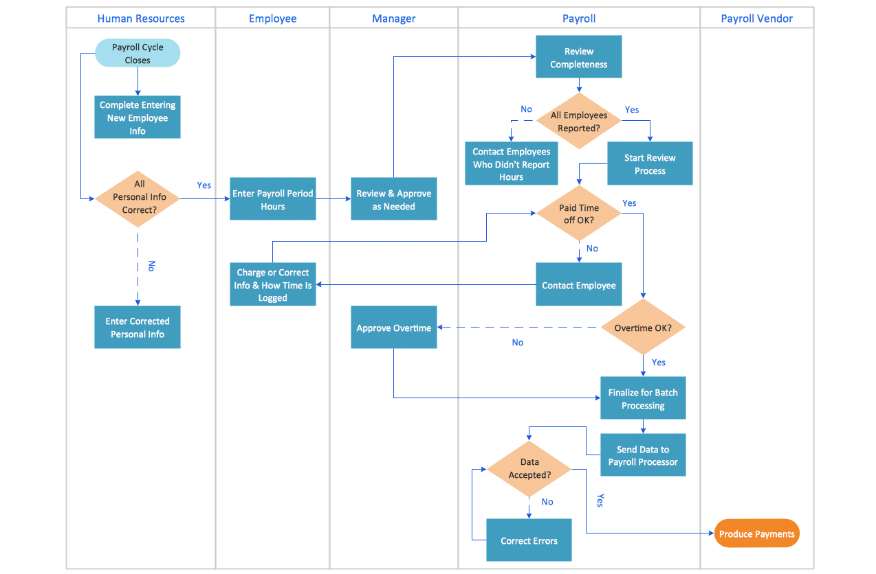
Swim Lane Process Flow Diagram Template
Streamline Your Processes with a Swim Lane Process Flow Diagram Template
By using a Swim Lane Process Flow Diagram Template, you can visualize the sequence of activities, roles, and responsibilities within a process. This helps to clarify expectations and ensure that everyone is on the same page.
These templates are customizable and easy to use, allowing you to tailor them to your specific needs. Whether you’re working on a project, managing a team, or analyzing a business process, a Swim Lane Process Flow Diagram Template can help you stay organized and focused.
Don’t let complex processes overwhelm you. Take control of your workflows with a Swim Lane Process Flow Diagram Template and start optimizing your business operations today.
Ready to streamline your processes and boost efficiency? Try using a Swim Lane Process Flow Diagram Template and see the difference it can make in your organization. Get started today and watch your business processes become more efficient and effective than ever before.
Swim Lane Diagrams
What Is A Swimlane Diagram Examples And Tips Canva
Swimlane Process Flow Diagram Template Venngage
Swim Lane Flowchart Swim Lane Diagram Process Map Templates
Order Swimlane Flowchart Diagram Template Venngage





