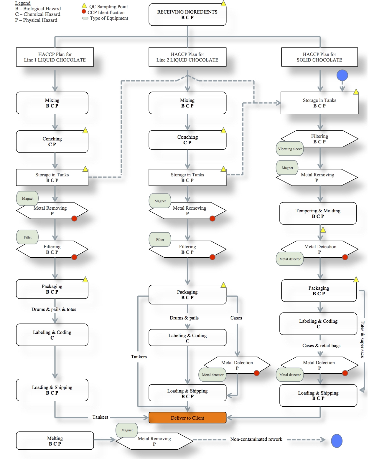
Are you looking for a simple and effective way to understand the HACCP process flow in your business? Look no further! With a HACCP process flow diagram template, you can visualize the critical control points and ensure food safety.
By using a HACCP process flow diagram template, you can easily identify potential hazards and take preventive measures to control them. This visual representation allows you to streamline your processes and meet food safety regulations with ease.
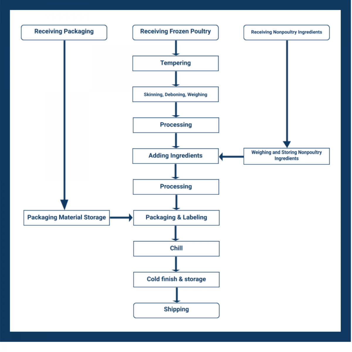
Haccp Process Flow Diagram Template
Streamline Your Operations with a HACCP Process Flow Diagram Template
Whether you are in the food industry or any other sector that requires strict quality control, a HACCP process flow diagram template can be a game-changer. It helps you map out each step of your process, from receiving raw materials to packaging the final product.
With a HACCP process flow diagram template, you can collaborate with your team to identify potential risks and develop effective control measures. This proactive approach not only ensures compliance with regulations but also enhances the overall safety and quality of your products.
Take the guesswork out of food safety and quality control by using a HACCP process flow diagram template. Streamline your operations, mitigate risks, and ensure the highest standards in your business. Invest in a HACCP process flow diagram template today and enjoy peace of mind knowing that you are prioritizing safety and quality.
HACCP Flow Chart
HACCP Guide Definition Templates And The 7 Principles Of Safe Food Handling Byrd
HACCP Flow Chart TCI Systems Food Safety Systems
HACCP Flow Chart Download Free Poster
Completing Your HACCP Plan Template A Step By Step Guide Safesite





