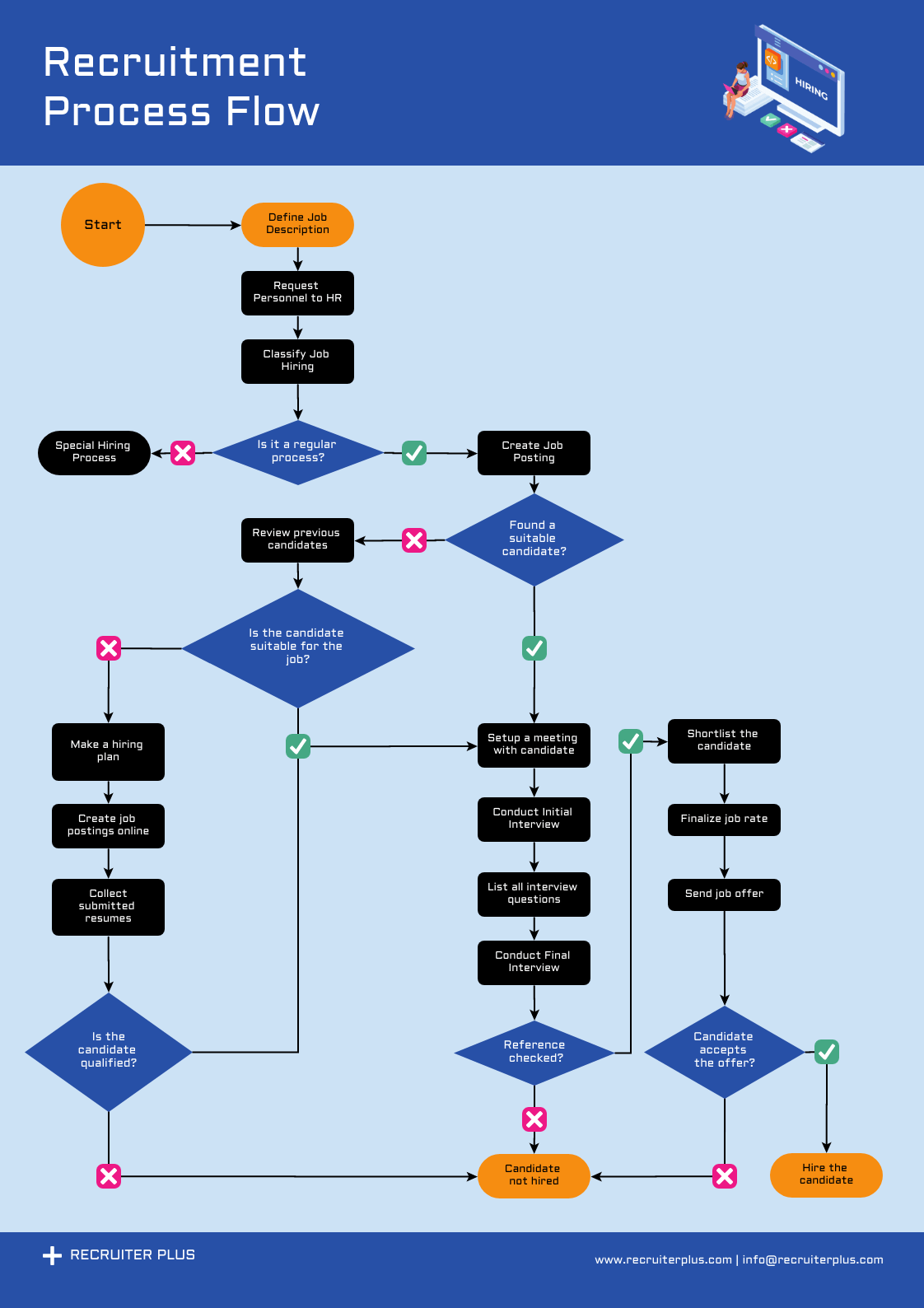
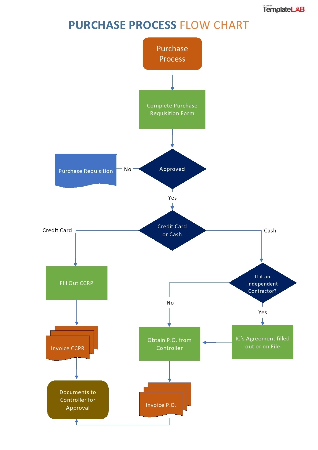
Are you looking for a simple and effective way to visualize your processes? A Process Flow Chart Diagram Template can help you do just that! This template is a great tool for mapping out the steps in a process and identifying areas for improvement.
With a Process Flow Chart Diagram Template, you can easily create a visual representation of your process, making it easier to understand and communicate with others. Whether you are a business owner, project manager, or student, this template can help you streamline your processes and achieve your goals more efficiently.
Process Flow Chart Diagram Template
Streamline Your Processes with a Process Flow Chart Diagram Template
By using a Process Flow Chart Diagram Template, you can identify bottlenecks, redundancies, and inefficiencies in your processes. This visual representation can help you make informed decisions and implement changes that will improve productivity and effectiveness.
With a Process Flow Chart Diagram Template, you can easily track the progress of a process from start to finish. This can help you identify areas where improvements can be made, leading to increased efficiency and cost savings.
Don’t let complex processes overwhelm you – simplify them with a Process Flow Chart Diagram Template. Visualizing your processes can help you identify opportunities for improvement and streamline your operations. Try using a Process Flow Chart Diagram Template today and see the difference it can make!
Flow Chart Template Free U0026 Editable FigJam
26 Fantastic Flow Chart Templates Word Excel Power Point
FlowChart What Is It Templates And Symbols Venngage
Free Customizable Flowchart Templates Canva
Free Customizable Flowchart Templates Canva





