Are you looking for a simple and effective way to create a procedure diagram? Look no further! A procedure diagram template can be a lifesaver when it comes to organizing steps and processes visually. Whether you need it for work, school, or personal projects, having a template can save you time and effort.
With a procedure diagram template, you can easily map out the sequence of actions, identify key steps, and visualize the flow of a process. It can help you communicate complex procedures more clearly and make it easier for others to understand and follow along. Plus, it can serve as a handy reference guide for future use.
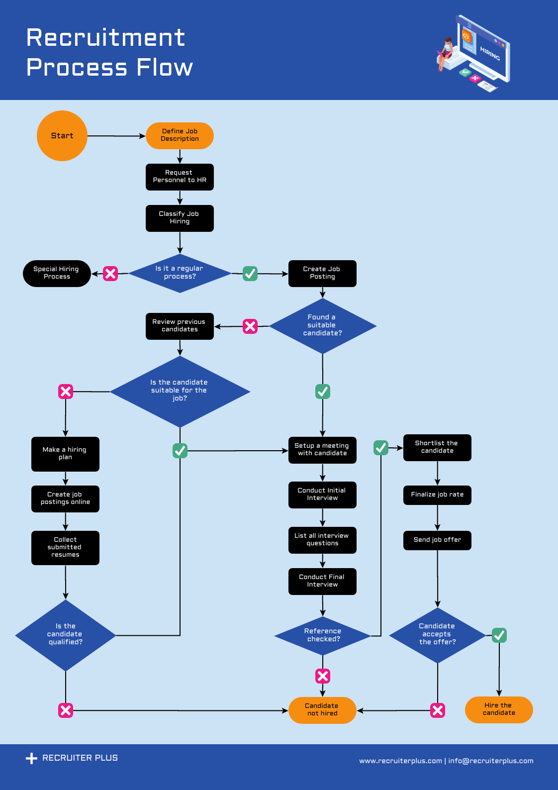
Procedure Diagram Template
Procedure Diagram Template
There are various types of procedure diagram templates available online, ranging from simple flowcharts to detailed process maps. Depending on your needs, you can choose a template that best suits the complexity of the process you are documenting. Many templates come with customizable shapes, colors, and layouts, making it easy to tailor them to your specific requirements.
Using a procedure diagram template can streamline your workflow, improve productivity, and enhance collaboration among team members. It can serve as a visual aid during presentations, training sessions, or project meetings, helping everyone stay on the same page and work towards a common goal. So why not give it a try and see the difference it can make in your work or studies?
In conclusion, a procedure diagram template is a valuable tool for anyone looking to simplify and streamline their processes. It can help you visualize complex procedures, enhance communication, and improve efficiency. So next time you need to document a process, consider using a template to make your life easier!
Free And Customizable Process Templates
FlowChart What Is It Templates And Symbols Venngage
Free Customizable Flowchart Templates Canva
FlowChart What Is It Templates And Symbols Venngage
Free Customizable Flowchart Templates Canva





