Are you looking for a Gap Analysis Diagram Template to help you visualize the differences between where you are and where you want to be? Look no further! This article will provide you with some valuable insights and tips on how to effectively use this tool.
Before diving into the details, let’s first understand what a Gap Analysis Diagram is. It is a visual tool that helps identify the difference between the current state and the desired future state of a process, project, or organization.
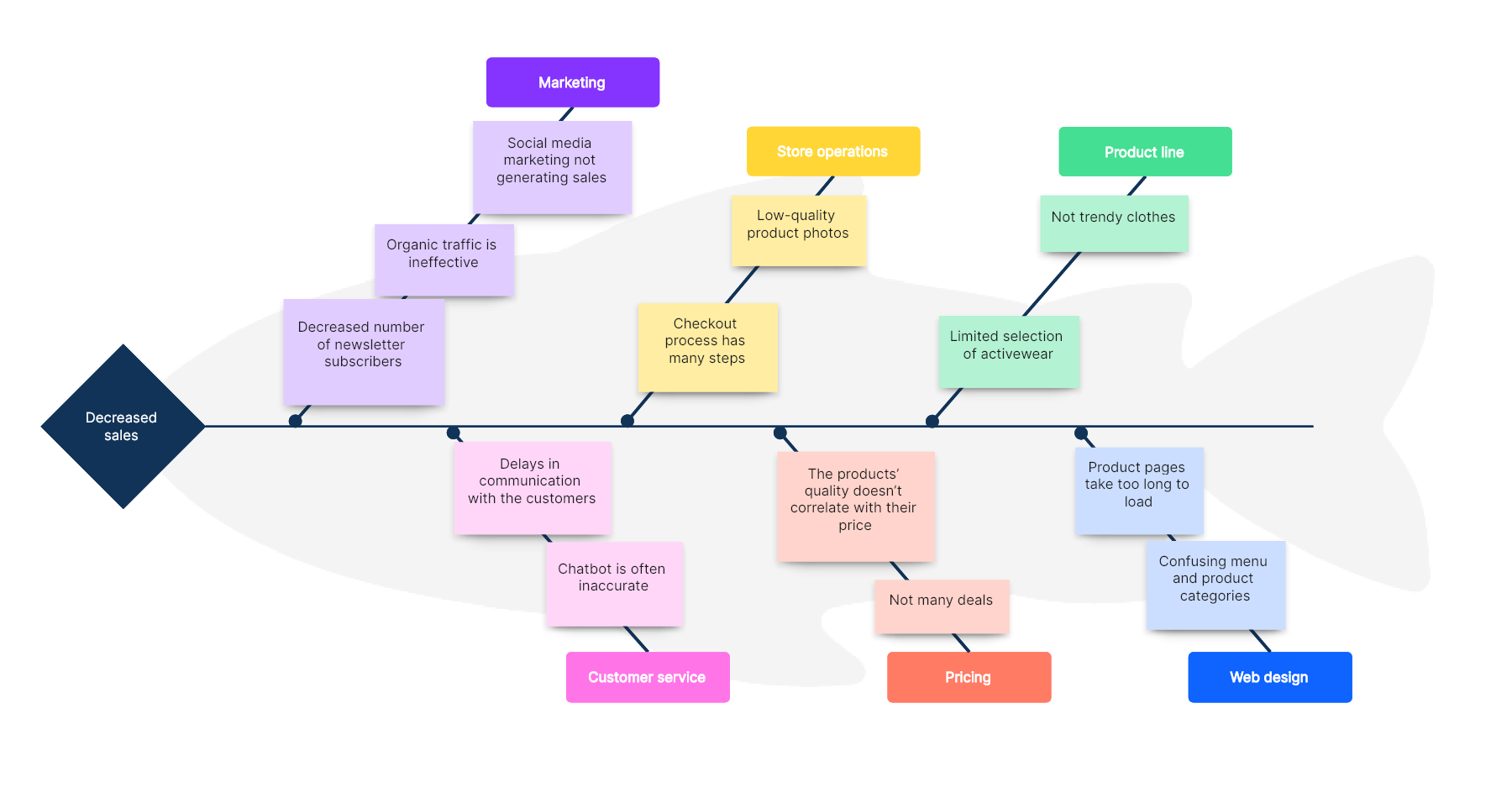
Gap Analysis Diagram Template
Gap Analysis Diagram Template
When using a Gap Analysis Diagram Template, it’s essential to clearly define your current state, desired state, and the actions needed to bridge the gap. This template can be customized to fit your specific needs and goals, making it a versatile tool for various industries and projects.
By visually mapping out the gaps between where you are and where you want to be, you can create a roadmap for success. This diagram can help you prioritize tasks, allocate resources efficiently, and track progress over time, ensuring that you stay on track towards your goals.
Whether you’re a project manager, business owner, student, or anyone looking to improve processes and outcomes, a Gap Analysis Diagram Template can be a valuable asset. It’s a simple yet powerful tool that can drive positive change and help you achieve your objectives effectively.
In conclusion, a Gap Analysis Diagram Template is a versatile tool that can help you identify and address the gaps between your current state and desired future state. By using this template effectively, you can streamline your processes, set clear goals, and work towards achieving success. Give it a try and see the difference it can make in your projects!
A Full Guide To Gap Analysis Examples Definition And Tools
Gap Analysis Infographic Presentation Template
A Full Guide To Gap Analysis Examples Definition And Tools
Gap Analysis Infographic Presentation Template
How To Do A Gap Analysis Examples And Templates Canva





