If you’re in need of a visual representation of your software system’s components and their interactions, a component diagram template is a great tool to have in your arsenal. These templates can help you organize and understand the structure of your system in a clear and concise way.
Whether you’re a software developer, architect, or student, using a component diagram template can streamline your work and make it easier to communicate your ideas to others. These templates typically include various shapes and symbols that represent different components and their relationships.
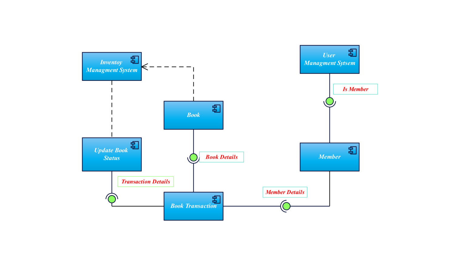
Component Diagram Template
Component Diagram Template: Streamline Your System Visualization
By using a component diagram template, you can easily map out the different parts of your system and how they interact with each other. This can help you identify potential issues, optimize your system’s design, and communicate your ideas effectively to stakeholders.
These templates are often used in software development to visualize the architecture of a system, identify dependencies between components, and plan for future enhancements or modifications. They can also be a valuable tool for troubleshooting and debugging complex systems.
Overall, a component diagram template is a versatile and powerful tool that can help you streamline your system visualization process. Whether you’re a seasoned professional or a student learning the ropes, having a template like this in your toolkit can make a world of difference in how you approach system design and development.
So next time you’re working on a software project, consider using a component diagram template to help you organize your thoughts and communicate your ideas more effectively. You’ll be amazed at how much easier it is to understand and work with your system when you have a visual representation at your fingertips.
UML Component Diagram Template Miro
UML Component Diagram Template Miro
UML Component Diagram Template Miro
Component Diagram For Library Management System
Component Diagram Tutorial Complete Guide With Examples





