Are you looking for a simple and easy-to-use block flow diagram template? Look no further! Creating a block flow diagram doesn’t have to be complicated or time-consuming. With the right template, you can streamline the process and create professional-looking diagrams in no time.
Whether you’re a student working on a project, a professional creating a presentation, or just someone who loves visualizing ideas, a block flow diagram template can be incredibly helpful. It provides a clear and organized way to represent processes, workflows, or systems.
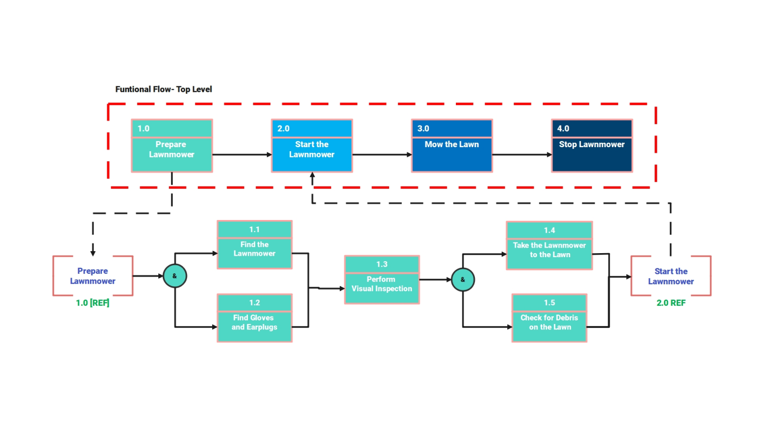
Block Flow Diagram Template
Block Flow Diagram Template
With a block flow diagram template, you can drag and drop elements, connect them with arrows, and easily rearrange them to suit your needs. This user-friendly tool allows you to focus on the content of your diagram without getting bogged down by the technical aspects.
One of the key benefits of using a block flow diagram template is that it helps you communicate complex ideas in a simple and visual way. Whether you’re explaining a manufacturing process, a business workflow, or a chemical reaction, a well-designed diagram can make all the difference.
So why wait? Start using a block flow diagram template today and take your visual presentations to the next level. Whether you’re a beginner or an experienced diagram creator, you’ll appreciate the simplicity and effectiveness of using a template to streamline your workflow.
In conclusion, a block flow diagram template is a valuable tool for anyone looking to create clear and professional diagrams with ease. Don’t let complexity hold you back – simplify your process and elevate your presentations with this user-friendly solution.
Functional Flow Block Diagram
Free Customizable Flowchart Templates Canva
Free Customizable Flowchart Templates Canva
Free Block Diagram Maker Create Block Diagram Canva
Free Customizable Flowchart Templates Canva





