Block Diagram Word Template
Looking to create a professional-looking block diagram for your next presentation or project? Using a block diagram Word template can save you time and effort while ensuring a polished final product.
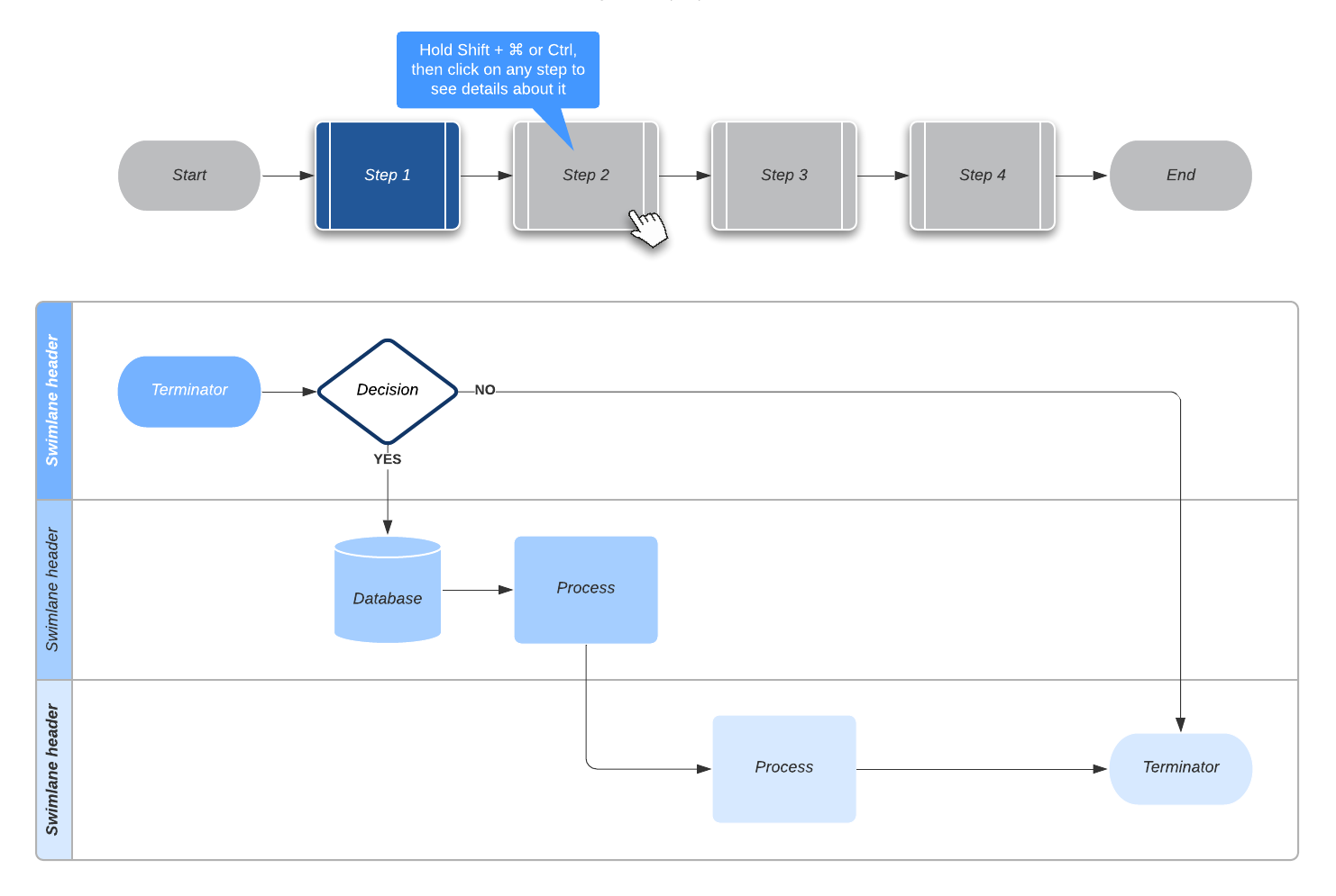
Whether you’re a student, a professional, or someone in between, having a visually appealing block diagram can help convey complex information in a clear and concise manner. With the right template, you can easily customize the design to suit your needs.
Creating Your Block Diagram Word Template
Start by selecting a template that fits your style and purpose. Many templates come pre-designed with various shapes, colors, and layouts to choose from. Simply insert your content, adjust the elements as needed, and voila! Your block diagram is ready to go.
Don’t forget to label each block and connector for clarity. This will help your audience understand the flow of information and connections between different components. Adding color coding or shading can also enhance the visual appeal of your diagram.
Once you’re satisfied with your block diagram, save it as a template for future use. This way, you can easily modify and reuse the design for other projects without starting from scratch. With a little creativity and the right tools, you can create professional-looking block diagrams in no time.
In conclusion, using a block diagram Word template is a convenient and effective way to showcase your ideas and information. Whether you’re a novice or an expert, these templates can help you create visually stunning diagrams that make a lasting impression on your audience.
Block Diagram Template Online Fully Editable U0026 Shareable Miro
Block Diagram Template Online Fully Editable U0026 Shareable Miro
Flowchart Template For Word Lucidchart
What Is A Block Diagram And How To Create One Miro
Free Customizable Flowchart Templates Canva




