Are you looking for a simple and effective way to visualize your workflow process? Look no further! A workflow process diagram template can help you streamline your tasks and improve efficiency.
With a workflow process diagram template, you can easily map out the steps of your workflow in a visual format. This allows you to see the sequence of tasks, identify bottlenecks, and make improvements to optimize your process.
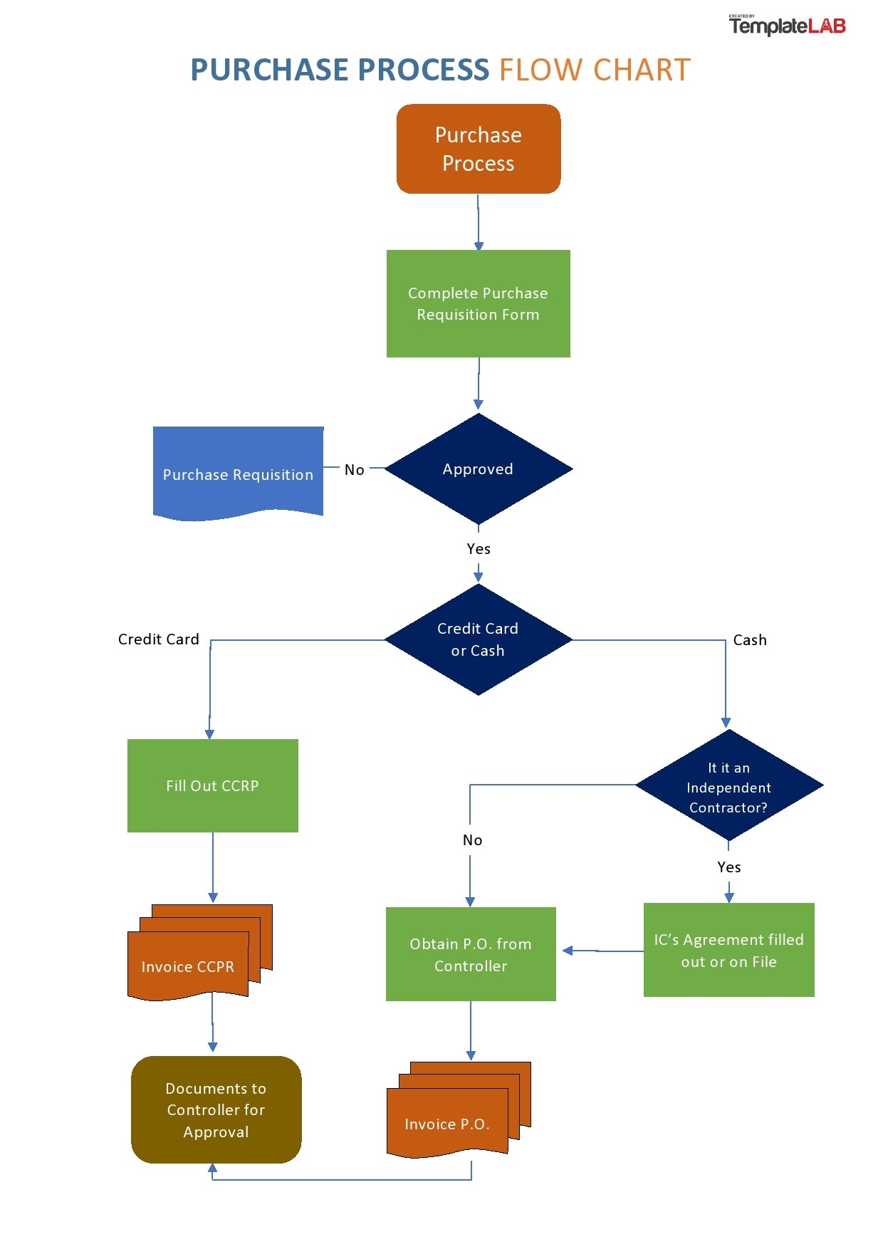
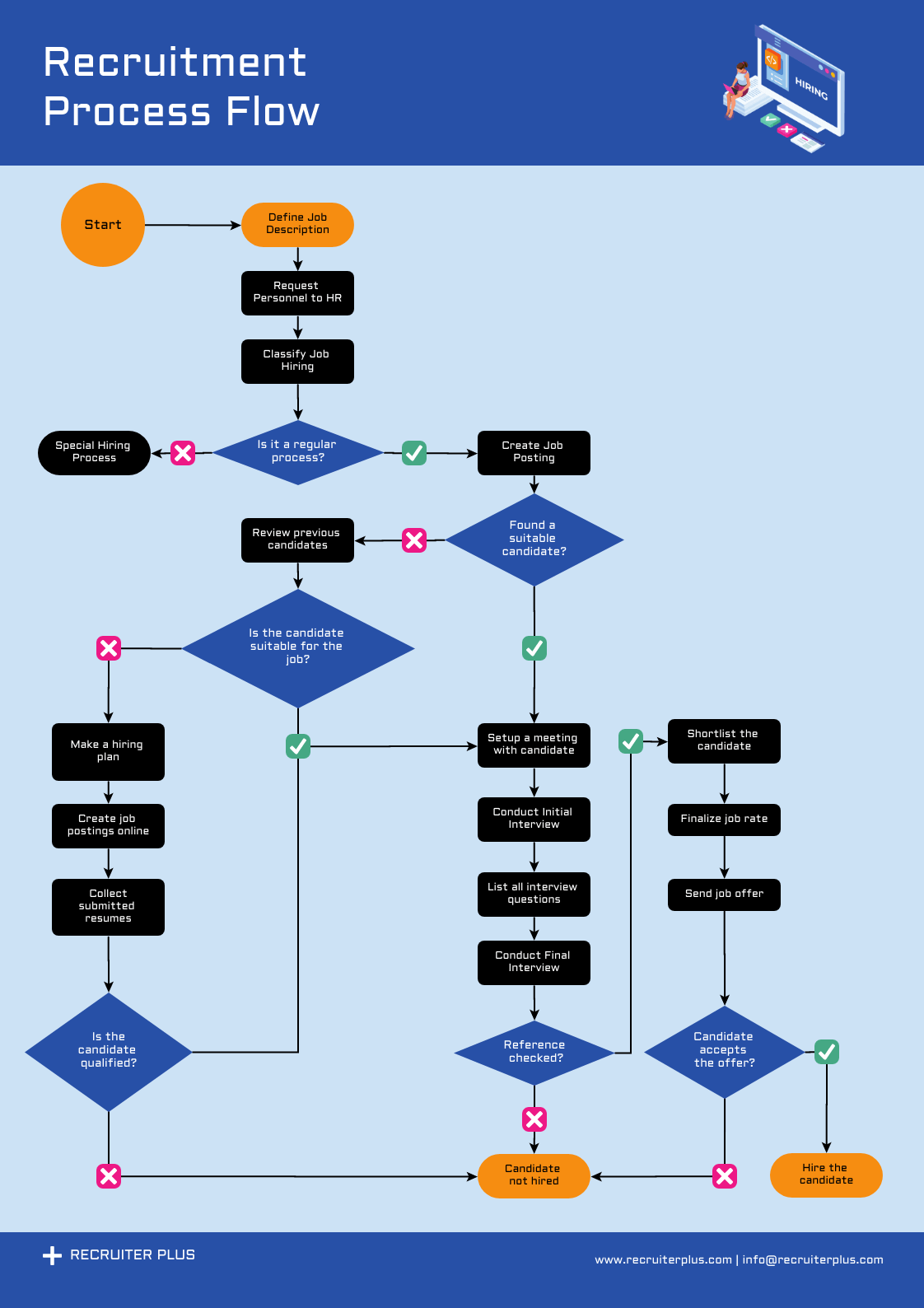
Workflow Process Diagram Template
Streamline Your Workflow with a Workflow Process Diagram Template
By using a workflow process diagram template, you can clearly define roles and responsibilities, establish deadlines, and track the progress of each task. This can help you ensure that all team members are on the same page and working towards a common goal.
Additionally, a workflow process diagram template can serve as a valuable communication tool, allowing you to easily explain complex processes to stakeholders, clients, or team members. This can help improve collaboration and ensure that everyone is aligned on the objectives of the project.
Whether you are managing a project, planning an event, or overseeing a business process, a workflow process diagram template can be a valuable tool to help you visualize and optimize your workflow. Try using one today and see the difference it can make in your productivity and efficiency!
So, next time you find yourself struggling to keep track of tasks and deadlines, consider using a workflow process diagram template to streamline your workflow and achieve better results. Give it a try and watch your productivity soar!
26 Fantastic Flow Chart Templates Word Excel Power Point
Free And Customizable Workflow Templates Canva
FlowChart What Is It Templates And Symbols Venngage
Free Customizable Flowchart Templates Canva
Free Customizable Flowchart Templates Canva





