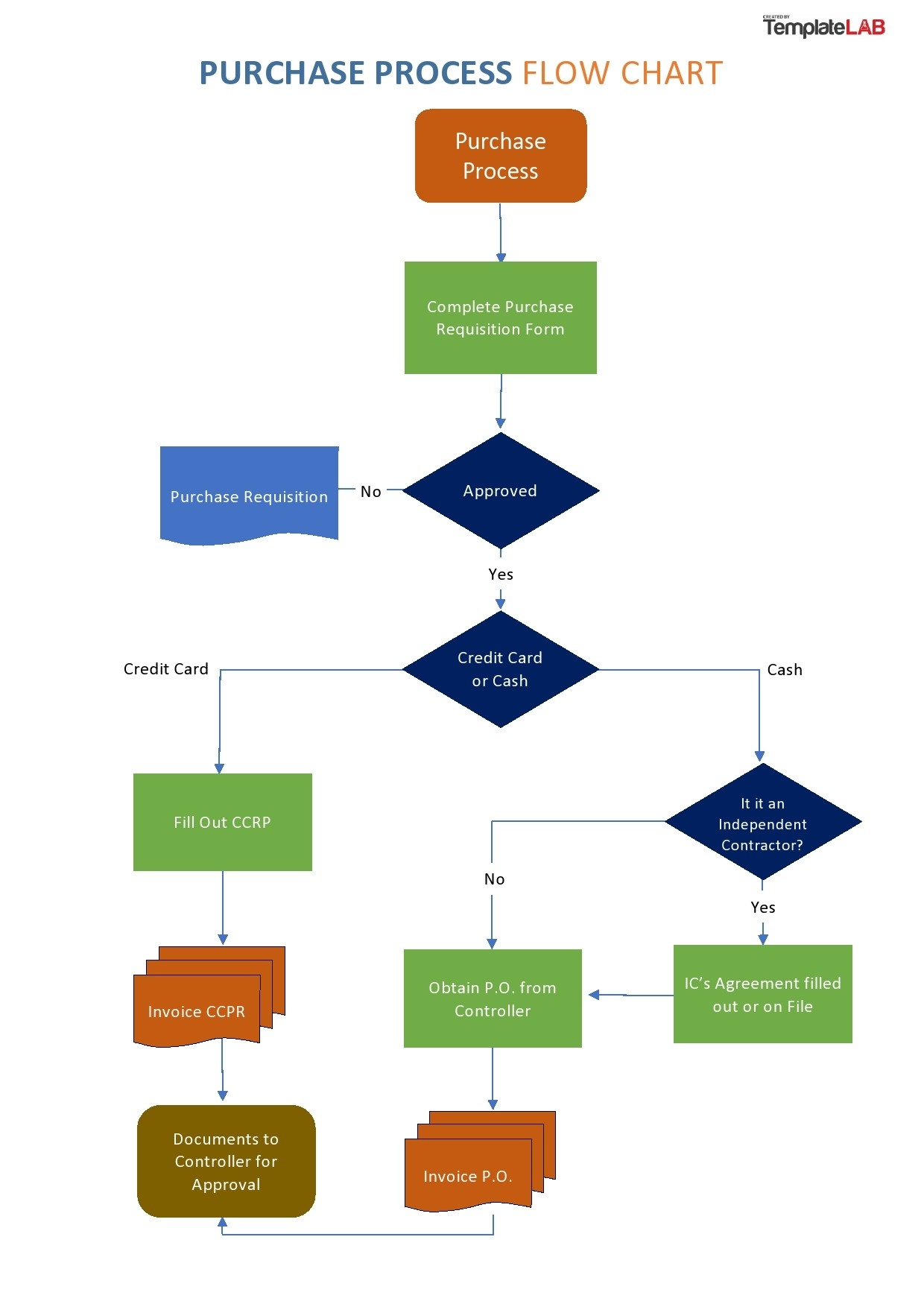
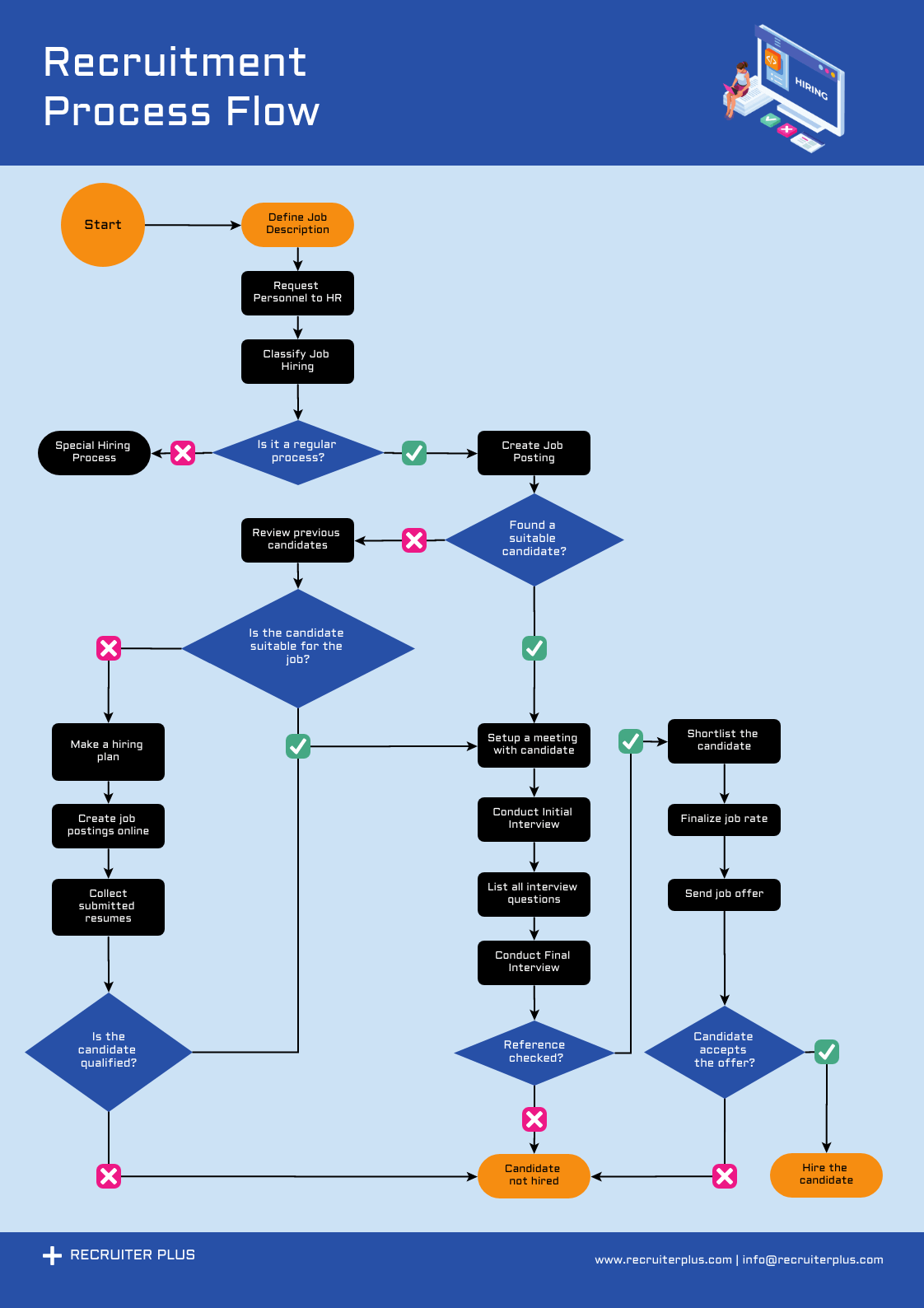
Are you looking for an easy way to visualize your workflow? Look no further than a workflow diagram template! These templates are a great tool for businesses, students, and anyone looking to organize their processes in a clear and concise manner.
With a workflow diagram template, you can easily map out each step of your process, identify potential bottlenecks, and streamline your operations. Whether you’re working on a project, planning an event, or simply trying to stay organized, a workflow diagram template can help you stay on track.
Workflow Diagram Template
Streamline Your Processes with a Workflow Diagram Template
One of the key benefits of using a workflow diagram template is that it allows you to visualize the flow of your process from start to finish. By clearly outlining each step, you can easily see where improvements can be made and where efficiencies can be gained.
Additionally, a workflow diagram template can help you communicate your process to others. Whether you’re sharing your plan with team members, clients, or stakeholders, a visual representation can make it easier for others to understand and follow along.
Don’t let your processes become chaotic and disorganized. Take advantage of a workflow diagram template today to streamline your operations, improve efficiency, and stay on track towards your goals.
Free Customizable Flowchart Templates Canva
26 Fantastic Flow Chart Templates Word Excel Power Point
Project Workflow Chart Diagram Template Venngage
FlowChart What Is It Templates And Symbols Venngage
Free Customizable Flowchart Templates Canva





