Are you looking for a free template to create a workflow diagram? Look no further! A workflow diagram is a visual representation of a process or workflow, making it easier to understand and analyze. Whether you’re a business owner, a student, or just someone who loves organizing information, having a workflow diagram can be incredibly helpful.
Creating a workflow diagram from scratch can be time-consuming and complicated. That’s why using a free template can save you a lot of time and effort. With a pre-made template, all you have to do is fill in the details of your specific process, and you’re good to go!
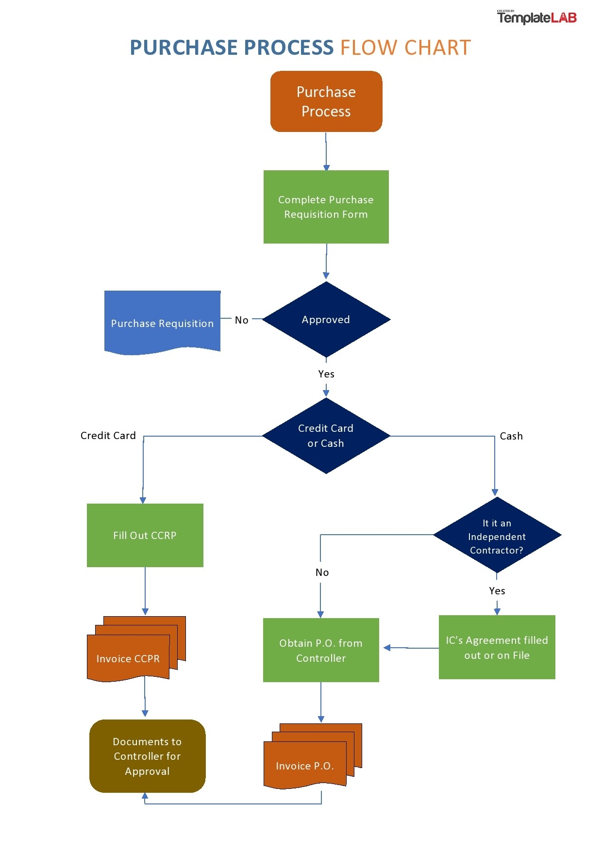
Workflow Diagram Free Template
Workflow Diagram Free Template
There are many websites and tools available online that offer free workflow diagram templates. These templates come in various formats, such as PDF, Word, and PowerPoint, making it easy to choose one that fits your needs. Some templates even come with built-in shapes and icons to help you customize your diagram.
When selecting a free template, make sure to consider the complexity of your process and the level of detail you need to include. Look for a template that is easy to use, visually appealing, and allows for easy customization. Remember, the goal is to make your workflow diagram clear and easy to understand.
So, next time you need to create a workflow diagram, don’t stress about starting from scratch. Take advantage of the many free templates available online and make your life easier! With just a few clicks, you’ll have a professional-looking workflow diagram ready to go.
Get started today and streamline your processes with a workflow diagram free template. Happy diagramming!
Free And Customizable Workflow Templates Canva
26 Fantastic Flow Chart Templates Word Excel Power Point
Free Customizable Flowchart Templates Canva
Free Customizable Flowchart Templates Canva
Free And Customizable Workflow Templates Canva





