Are you looking for an easy way to create a process flow diagram? Using a Word template can save you time and effort. With the right template, you can quickly visualize your workflow and share it with others.
Creating a process flow diagram from scratch can be time-consuming and challenging. Word templates provide a pre-designed layout that you can customize to fit your needs. Whether you’re a beginner or an experienced professional, using a template can streamline the process.
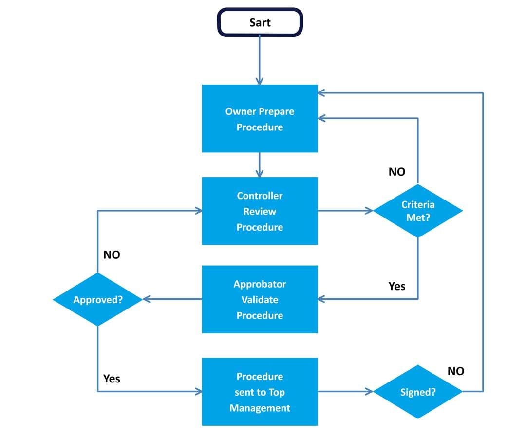
Word Template For Process Flow Diagram
Word Template For Process Flow Diagram
When choosing a Word template for your process flow diagram, look for one that is easy to use and visually appealing. Make sure it includes all the necessary elements, such as shapes, connectors, and text boxes.
With a well-designed template, you can easily add, delete, or rearrange elements to create a clear and organized process flow diagram. This can help you improve communication, identify bottlenecks, and streamline your workflow.
Don’t waste time reinventing the wheel. Take advantage of the many free and paid Word templates available online. Whether you’re documenting a simple process or a complex workflow, using a template can help you create professional-looking diagrams in no time.
In conclusion, using a Word template for your process flow diagram can save you time and make your workflow more efficient. So why struggle with creating diagrams from scratch when you can use a template to simplify the process? Try it out today and see the difference for yourself!
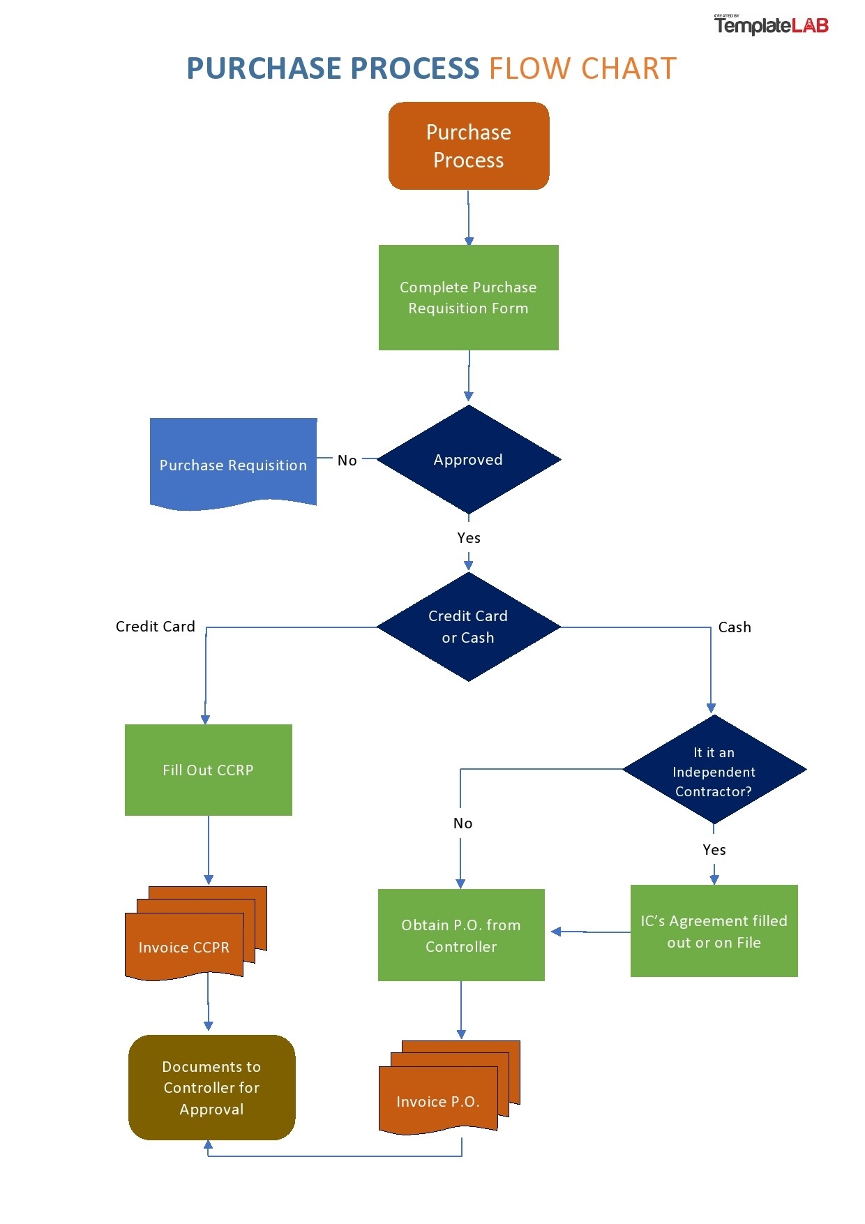
Free Download 6 Word Flowchart Templates
Free Customizable Flowchart Templates Canva
26 Fantastic Flow Chart Templates Word Excel Power Point
Free Download 6 Word Flowchart Templates
Flowchart Template For Word Lucidchart





