Are you looking for a simple and effective way to organize your website’s navigation? Look no further! A website navigation diagram template can be just what you need to map out your site’s structure and make it easy for users to find what they’re looking for.
With a website navigation diagram template, you can visually see how different pages on your site are connected and organized. This can help you identify any gaps or areas that need improvement, ensuring a seamless user experience for your visitors.
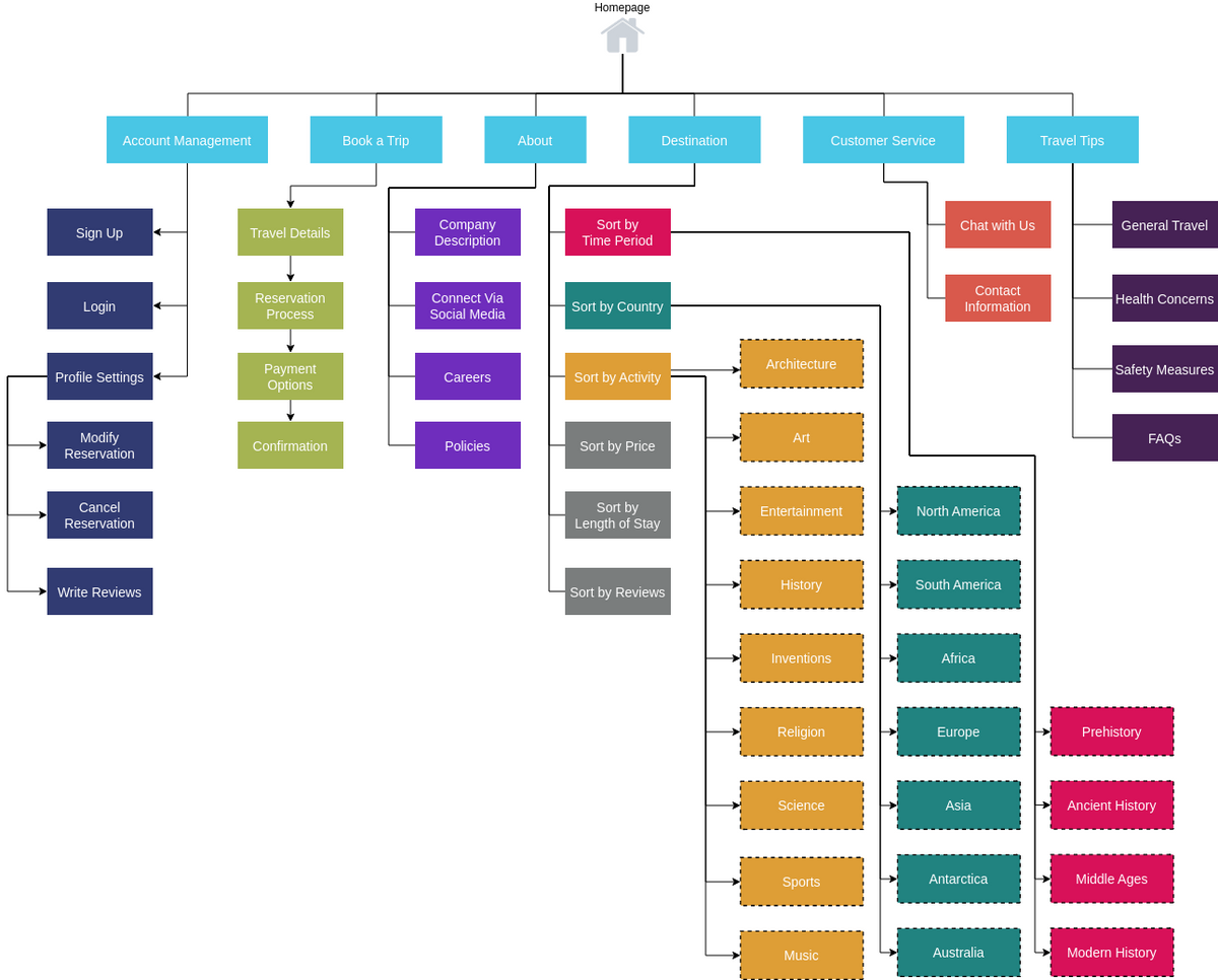
Website Navigation Diagram Template
Website Navigation Diagram Template
Whether you’re designing a new website or updating an existing one, a website navigation diagram template can be a valuable tool. By laying out your site’s structure in a clear and concise way, you can ensure that users can easily navigate through your content and find what they need.
By using a website navigation diagram template, you can also ensure that your site is optimized for search engines. By organizing your content in a logical way, you can improve your site’s visibility and ranking, helping more users discover your site.
Overall, a website navigation diagram template is a simple yet powerful tool that can help you create a user-friendly and visually appealing website. So why wait? Start mapping out your site’s structure today and see the difference it can make!
Ready to take your website to the next level? Try using a website navigation diagram template to streamline your site’s structure and enhance the user experience. Your visitors will thank you for it!
Easy Site Map Diagram Tool Free Online Sitemap Software
10 Great Examples Of Website Navigation Design AGENTE
Site Map Examples U0026 Templates XML HTML U0026 Visual Site Maps
Free Visual Sitemap Generator And Examples Online Canva
Site Map Examples U0026 Templates XML HTML U0026 Visual Site Maps





