Are you looking for a simple and effective way to visualize your workflow processes? A Visio workflow diagram template might be just what you need. These templates provide a clear and concise way to map out the steps of a process, helping you and your team understand and improve efficiency.
With a Visio workflow diagram template, you can easily create flowcharts that illustrate the sequence of tasks, decisions, and outcomes in a process. Whether you’re designing a new workflow or analyzing an existing one, these templates can help you identify bottlenecks, streamline operations, and improve overall productivity.
Visio Workflow Diagram Template
Streamline Your Processes with a Visio Workflow Diagram Template
By using a Visio workflow diagram template, you can simplify complex processes and communicate them more effectively to stakeholders. These templates are customizable, allowing you to tailor them to your specific needs and requirements. Plus, they’re easy to use, even if you’re not a design expert.
Visualizing your workflows with a Visio template can lead to better decision-making, improved collaboration, and increased efficiency. Whether you’re in project management, IT, or operations, a workflow diagram can help you streamline processes, reduce errors, and achieve your goals more effectively.
So why wait? Start using a Visio workflow diagram template today to transform the way you document and analyze your workflows. With its intuitive design and powerful features, Visio can help you take your processes to the next level and drive success for your team and your organization.
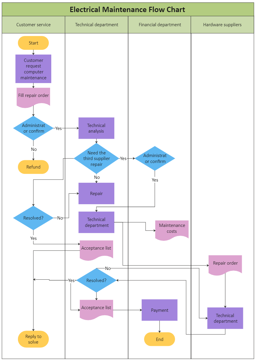
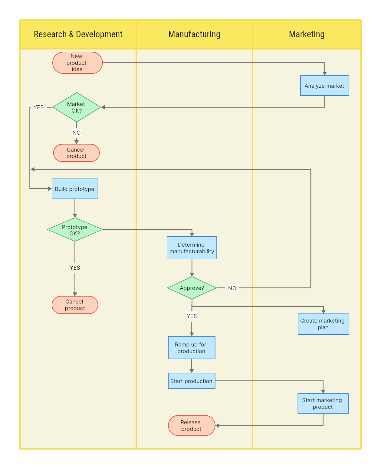
How To Create A Cross Functional Flowchart In Visio EdrawMax Online
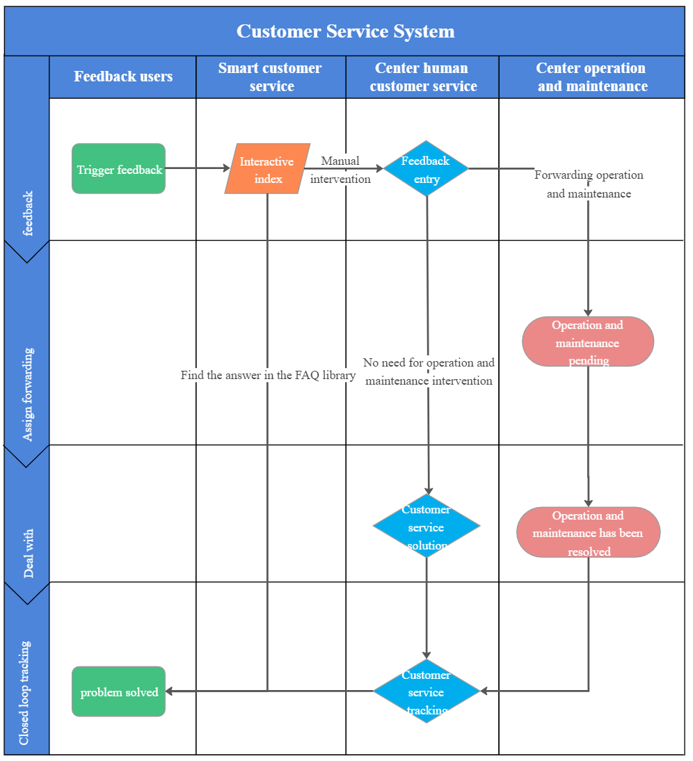
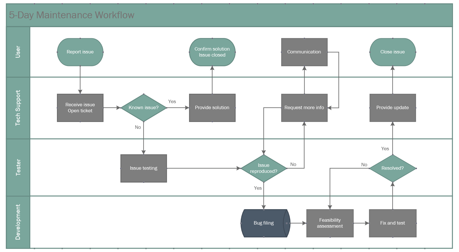
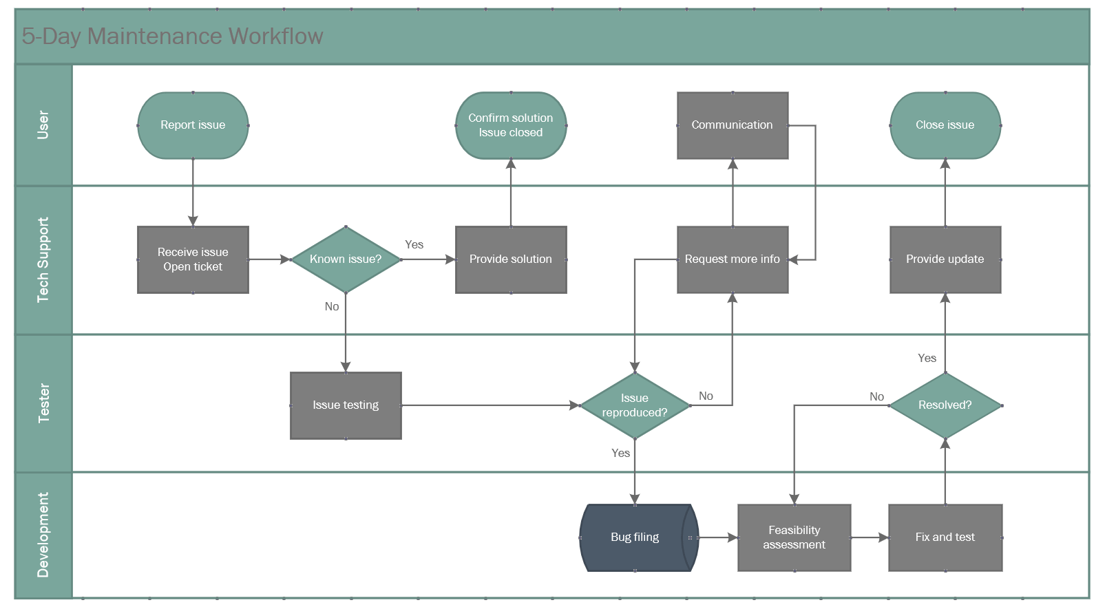
2025 Guide How To Create A Workflow Chart In Visio
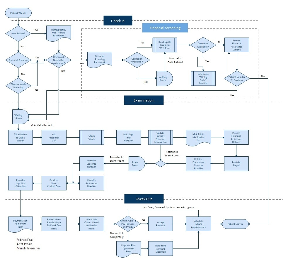
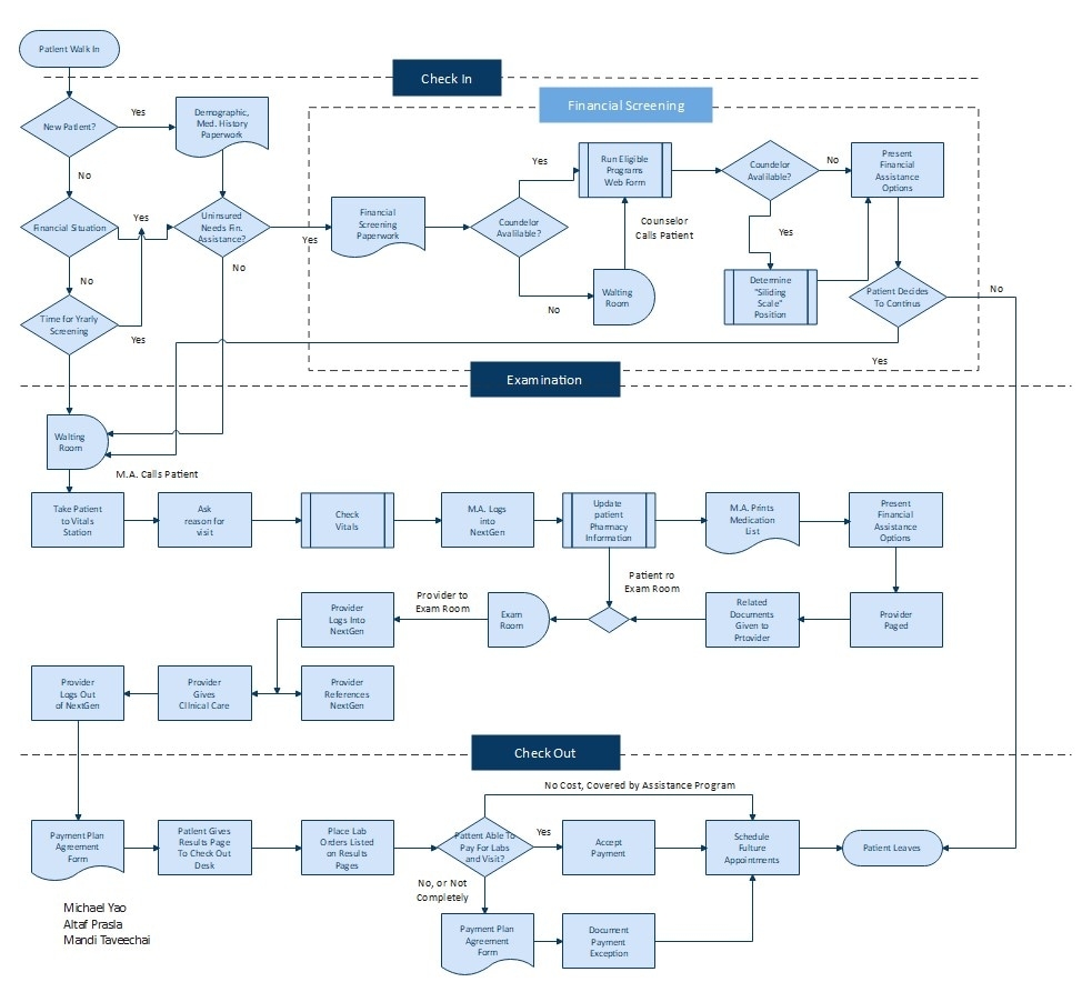
How To Make Swimlane Diagrams In Visio Free Swimlane Diagram
How To Make A Cross Functional Flowchart In Visio
2025 Guide How To Create A Workflow Chart In Visio





