Are you looking for a simple and effective way to create a system diagram for your project? A Visio system diagram template may be just what you need. With a wide range of pre-designed shapes and connectors, you can easily map out your system architecture in no time.
Whether you are a beginner or an experienced designer, using a Visio system diagram template can help you streamline the process and ensure that your diagram is clear and organized. No need to start from scratch or worry about creating complex shapes – simply choose a template that fits your needs and customize it to suit your project.
Visio System Diagram Template
Visio System Diagram Template: Streamline Your Design Process
One of the key benefits of using a Visio system diagram template is the time-saving aspect. Instead of spending hours creating shapes and connectors from scratch, you can simply drag and drop pre-designed elements onto the canvas and connect them with ease. This allows you to focus on the overall structure of your system rather than getting bogged down in the details.
Another advantage of using a Visio system diagram template is the consistency it provides. By using standardized shapes and connectors, you can ensure that your diagram is easy to understand and navigate for all stakeholders involved in the project. This can help streamline communication and decision-making processes, leading to a more efficient and effective project overall.
So why not give a Visio system diagram template a try for your next project? With its user-friendly interface and customizable options, you can create professional-looking system diagrams in no time. Say goodbye to complicated design processes and hello to streamlined efficiency with a Visio system diagram template.
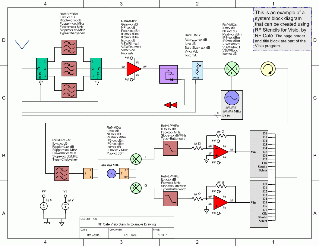
RF Block Diagrams Stencils Shapes For Visio V2 RF Cafe
Create Visio Audio Video Wiring Diagrams NetZoom
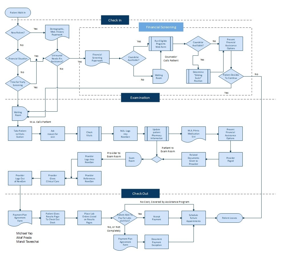
ITIL Process Map For Visio
Check The Network Visio Network Diagram And Drawings Jump Start Template
2025 Guide How To Create A Workflow Chart In Visio





