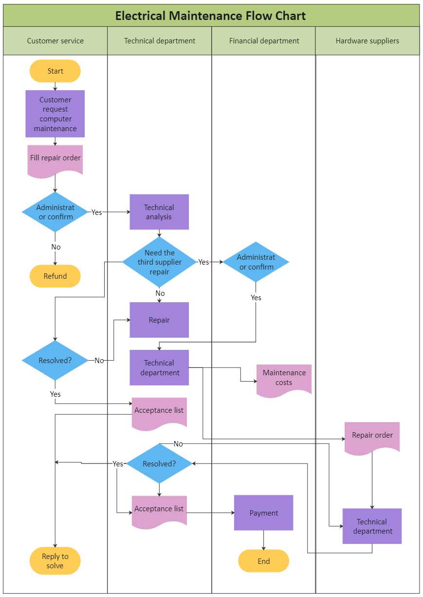
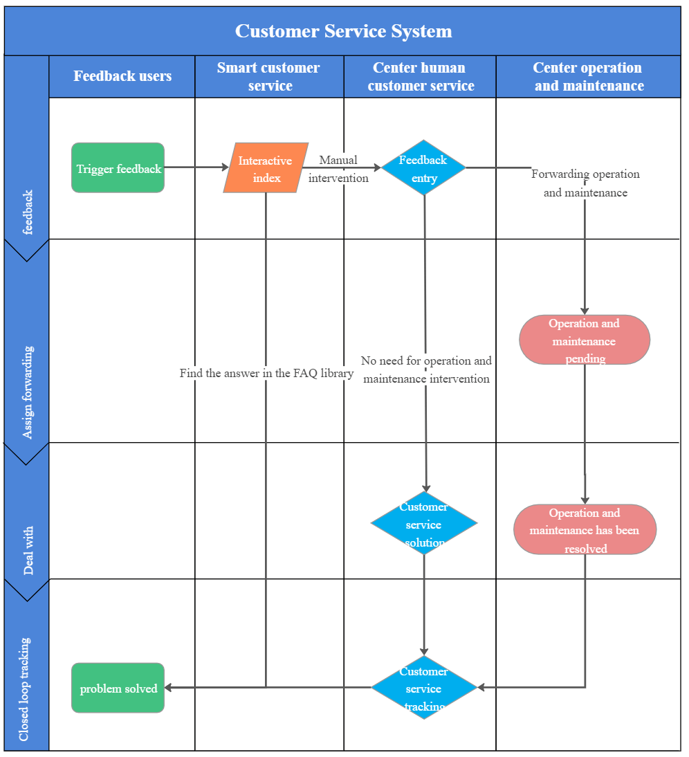
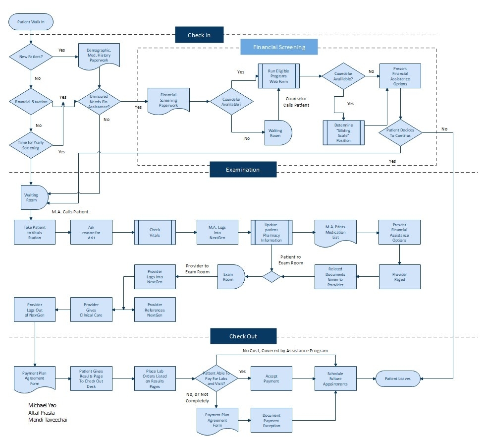
Are you looking for an easy way to create professional process flow diagrams? Look no further! With a Visio process flow diagram template, you can streamline your workflow and visualize complex processes with ease.
Whether you’re a project manager, business analyst, or just someone who loves organizing information visually, a Visio process flow diagram template is a must-have tool in your arsenal. Say goodbye to confusing spreadsheets and hello to clear, concise diagrams that make sense at a glance.
Visio Process Flow Diagram Template
Streamline Your Workflow with a Visio Process Flow Diagram Template
With a Visio process flow diagram template, you can drag and drop shapes, add text, and connect elements with ease. You don’t have to be a design expert to create professional-looking diagrams – Visio makes it simple for anyone to communicate their ideas visually.
Whether you’re mapping out a new business process, creating an organizational chart, or visualizing a complex system, a Visio process flow diagram template has everything you need to bring your ideas to life. Plus, with customizable templates, you can tailor your diagrams to suit your specific needs.
Don’t waste time trying to create diagrams from scratch – with a Visio process flow diagram template, you can save time and effort while producing high-quality visuals that clearly communicate your ideas. So why wait? Start streamlining your workflow today with Visio!
Ready to take your process flow diagrams to the next level? Try a Visio process flow diagram template today and see the difference for yourself. Streamline your workflow, communicate your ideas clearly, and impress your colleagues and clients with professional-looking diagrams that make an impact.
IT Project Management Process Flow Chart Schwalbe IT Project Management Swim lane Document U0026 Process Flow Chart Model Visio PDF File Etsy
ITIL Process Map For Visio
How To Create A Cross Functional Flowchart In Visio EdrawMax Online
How To Make A Cross Functional Flowchart In Visio
2025 Guide How To Create A Workflow Chart In Visio





