Are you looking for a Visio flow diagram template to help streamline your project management process? Look no further! Creating flow diagrams in Visio can be a breeze with the right template at your disposal.
Whether you’re a seasoned pro or just starting out, having a Visio flow diagram template can save you time and effort. From simple flowcharts to complex process maps, Visio has got you covered.
Visio Flow Diagram Template
Streamline Your Workflow with a Visio Flow Diagram Template
With a Visio flow diagram template, you can easily visualize your project’s workflow, identify bottlenecks, and make informed decisions. Say goodbye to guesswork and hello to efficiency with Visio’s intuitive tools.
Customize your flow diagram with shapes, colors, and connectors to fit your project’s unique needs. Whether you’re planning a new product launch or mapping out a customer journey, Visio’s templates make it easy to communicate your ideas visually.
Collaborate with your team in real-time by sharing your Visio flow diagram template. Whether you’re working together in the office or across the globe, Visio’s cloud capabilities make it easy to stay connected and on track.
So, why wait? Take your project management to the next level with a Visio flow diagram template. From brainstorming sessions to final presentations, Visio has everything you need to bring your ideas to life.
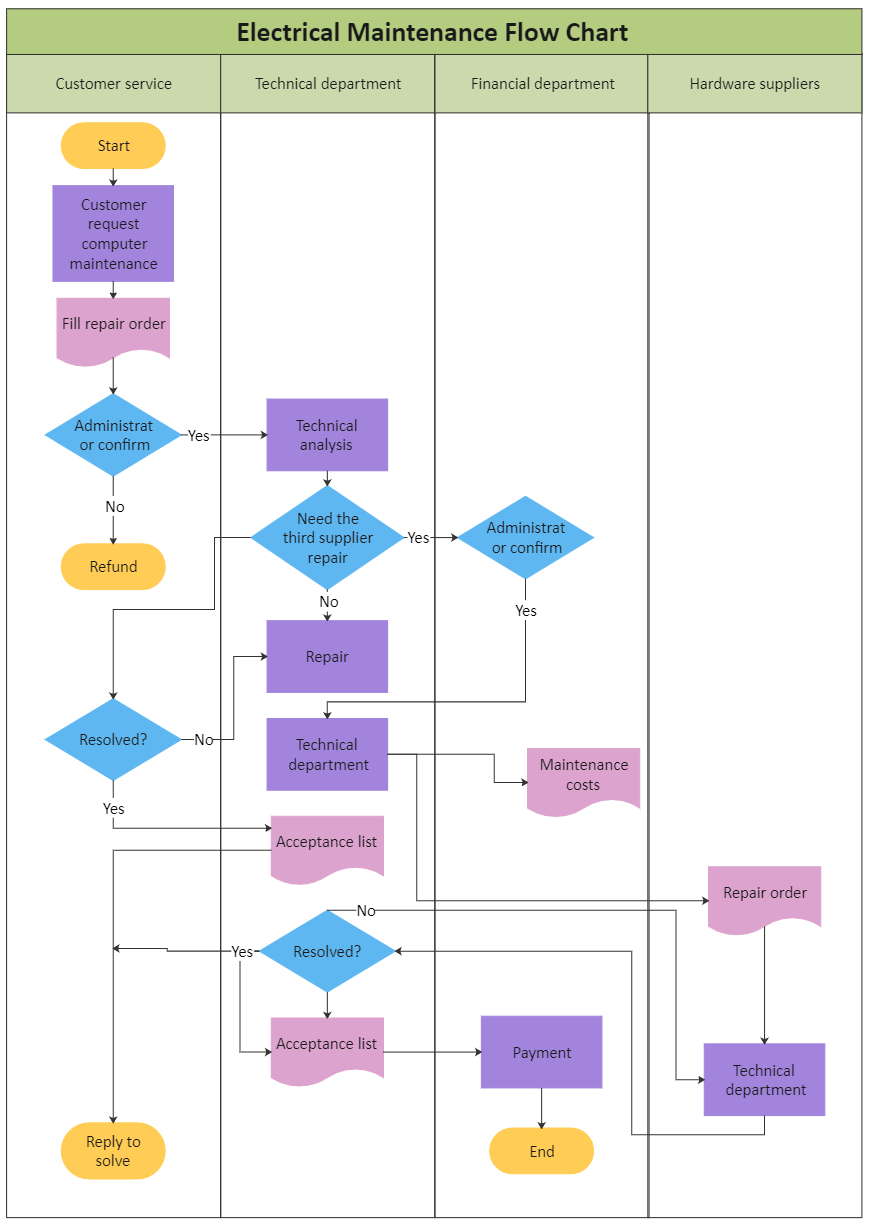
How To Create A Cross Functional Flowchart In Visio EdrawMax Online
How To Make A Cross Functional Flowchart In Visio
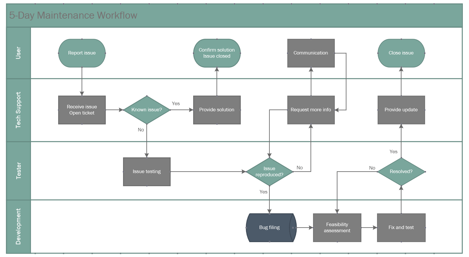
2025 Guide How To Create A Workflow Chart In Visio
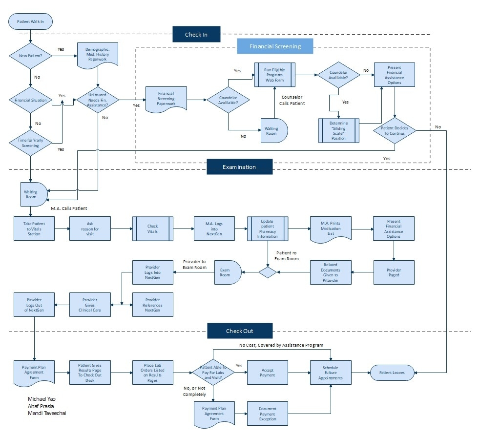
How To Make Swimlane Diagrams In Visio Free Swimlane Diagram Template
2025 Guide How To Create A Workflow Chart In Visio





