Are you looking for an easy way to create professional-looking ER diagrams for your projects? Look no further than the Visio ER Diagram Template! With this handy tool, you can quickly and efficiently design ER diagrams that clearly depict the relationships between entities in your database.
Whether you’re a student working on a school project or a professional developer designing a new database system, the Visio ER Diagram Template is perfect for all your needs. Say goodbye to spending hours manually drawing ER diagrams – with this template, you can save time and effort while producing high-quality diagrams.
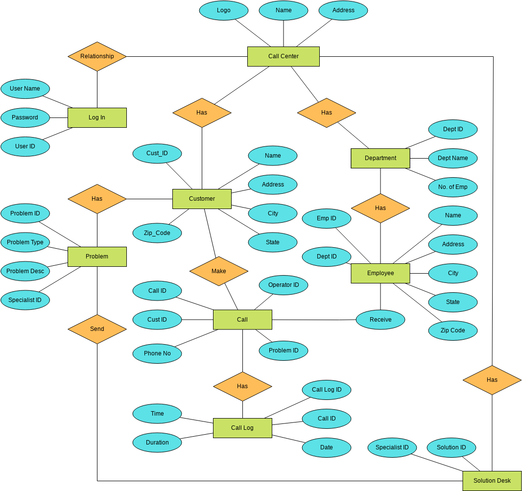
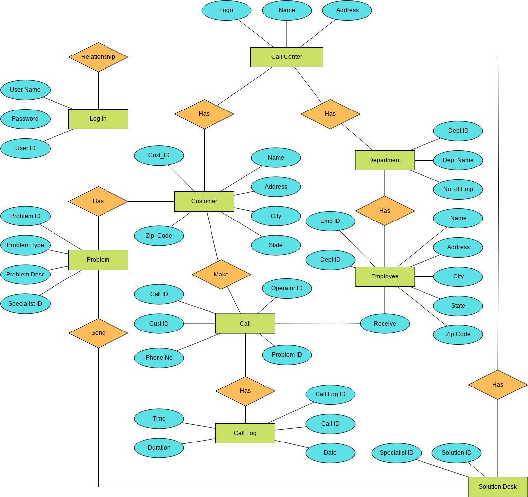
Visio Er Diagram Template
Unlock the Power of Visio ER Diagram Template
With the Visio ER Diagram Template, you can drag and drop entities, connect them with relationships, and customize the appearance to suit your preferences. The user-friendly interface makes it easy for beginners to create diagrams, while the advanced features cater to the needs of experienced users.
Whether you prefer a basic black and white design or a colorful diagram with custom shapes, the Visio ER Diagram Template offers a wide range of options to help you create visually appealing and informative diagrams. You can also easily export your diagrams to share with colleagues or include in your project documentation.
Don’t waste time struggling to create ER diagrams from scratch – streamline your workflow with the Visio ER Diagram Template today! Start designing professional diagrams with ease and impress your peers with your visual communication skills. Say goodbye to complex and confusing diagrams – simplify your projects with this user-friendly template.
Take your ER diagram creation to the next level with the Visio ER Diagram Template. Whether you’re a beginner or an experienced user, this template has everything you need to design clear and concise diagrams for your projects. Try it out today and see the difference it can make in your workflow!
Entity Relationship Diagram ERD With ConceptDraw DIAGRAM Entity Relationship Diagram Symbols Entity Relationship Diagram Examples Visio Entity Relationship Stencil Download
20 Typical ER Diagram Examples For Various Use Cases
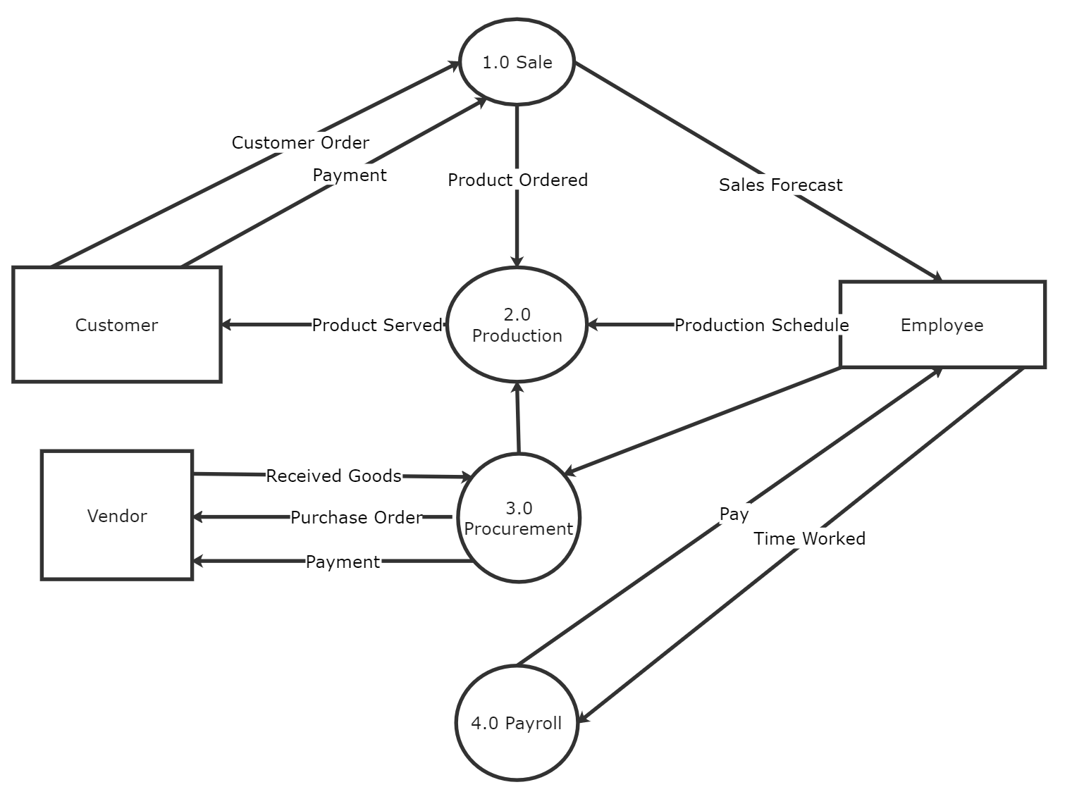
Craft A Visio Data Flow Diagram A Comprehensive Guide
Online Chen Entity Relationship Diagram Tool
How To Create An ER Diagram In Visio EdrawMax





