If you are looking for an easy way to visualize data flow in your organization, a Visio data flow diagram template can be a great tool to use. These templates provide a clear and concise way to represent how data moves through a system.
With a Visio data flow diagram template, you can easily map out the flow of information from one process to another, helping you identify potential bottlenecks or areas for improvement. Whether you are a business analyst, project manager, or IT professional, these templates can be a valuable asset.
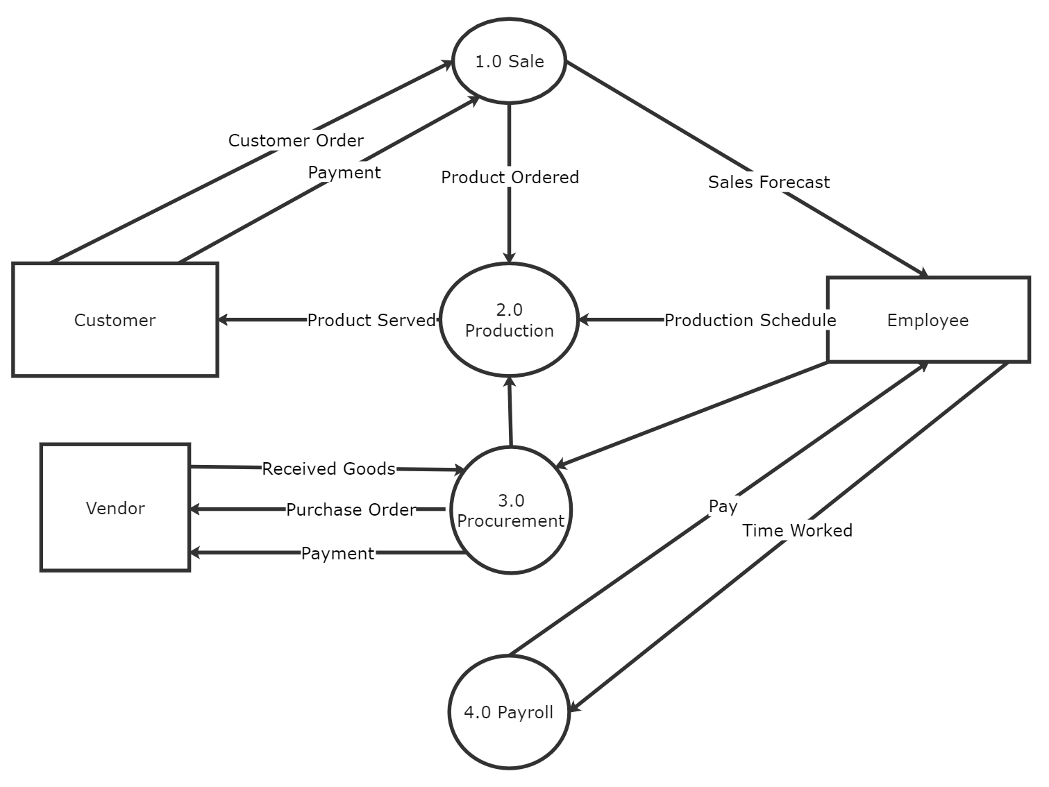
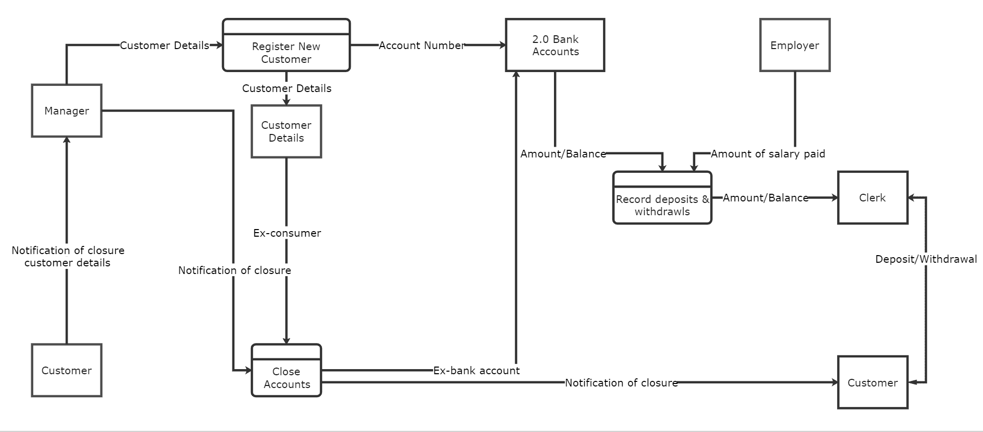
Visio Data Flow Diagram Template
Visio Data Flow Diagram Template Benefits
One of the key benefits of using a Visio data flow diagram template is the ability to communicate complex information in a simple and visual way. This can help team members understand the flow of data more easily and make informed decisions based on that information.
Additionally, Visio data flow diagram templates are customizable, allowing you to tailor them to your specific needs. Whether you are working on a small project or a large-scale system implementation, these templates can be adapted to fit your requirements.
By using a Visio data flow diagram template, you can streamline your data visualization process and improve collaboration among team members. With a clear and organized representation of data flow, you can work more efficiently and effectively towards achieving your project goals.
In conclusion, a Visio data flow diagram template is a valuable tool for anyone looking to visualize data flow in a clear and concise way. By using these templates, you can improve communication, identify areas for improvement, and work more efficiently towards your project objectives.
How To Simplify Flow Charting Cross functional Flowchart In Searching Of Alternative To MS Visio For MAC And PC With ConceptDraw DIAGRAM IDEF0 Visio Data Flow Visio
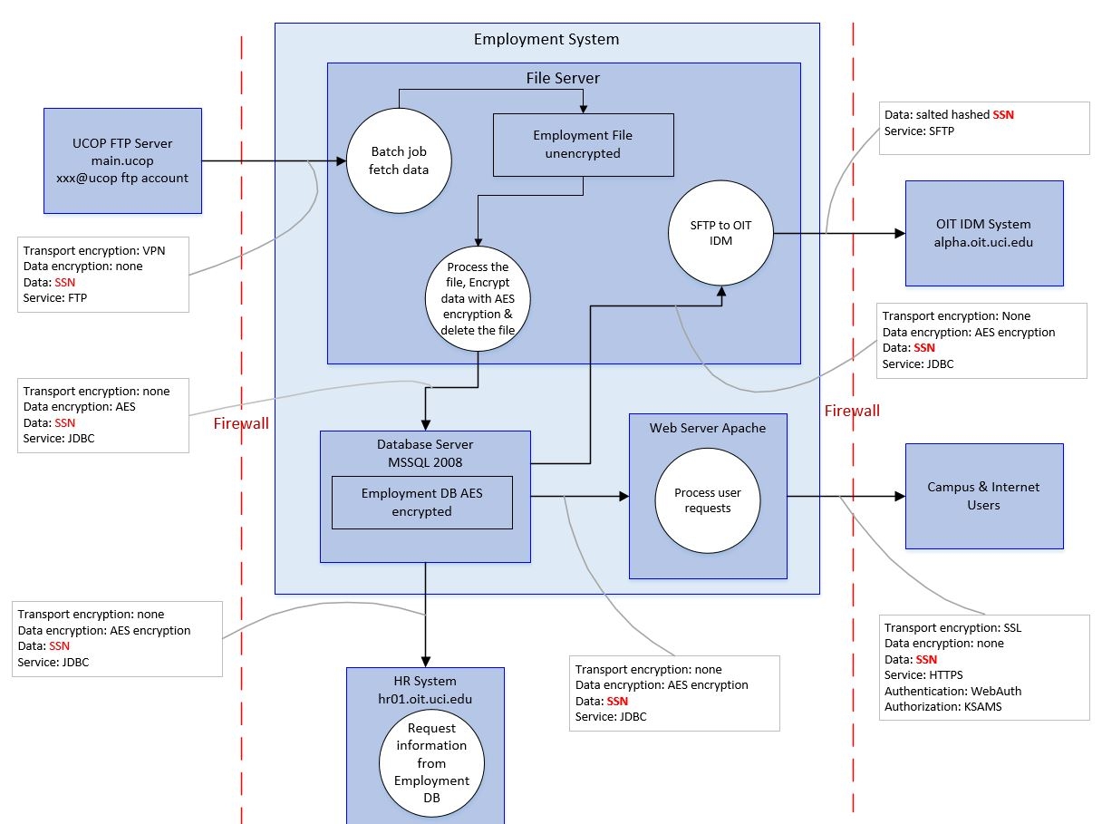
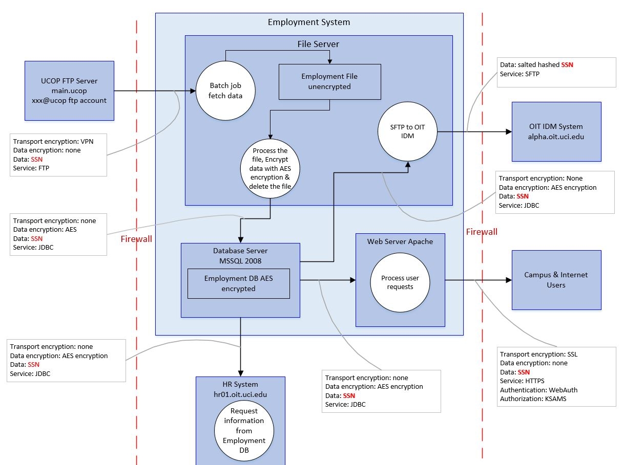
Data Flow Diagram UCI Information Security
Craft A Visio Data Flow Diagram A Comprehensive Guide
Craft A Visio Data Flow Diagram A Comprehensive Guide
Craft A Visio Data Flow Diagram A Comprehensive Guide





