Are you looking for a Visio data flow diagram template to download? Look no further! Creating data flow diagrams can be a breeze with the right template at your fingertips. Whether you’re a seasoned pro or just starting out, having a template can save you time and effort.
Visualizing the flow of data in your organization or project can help you identify bottlenecks, streamline processes, and improve overall efficiency. With a well-designed data flow diagram template, you can communicate complex ideas in a clear and concise manner.
Visio Data Flow Diagram Template Download
Visio Data Flow Diagram Template Download
There are many resources available online where you can download Visio data flow diagram templates for free or for a small fee. These templates come in various styles and formats, allowing you to choose the one that best suits your needs.
Before downloading a template, make sure to review the features and compatibility with your version of Visio. Some templates may include additional shapes, icons, or color schemes to enhance the visual appeal of your data flow diagrams.
Once you have chosen the perfect template, simply download it, open it in Visio, and start customizing it to fit your specific requirements. You can add or remove shapes, labels, and connectors to create a personalized data flow diagram that accurately represents your data flow processes.
In conclusion, having a Visio data flow diagram template at your disposal can make the process of creating data flow diagrams a breeze. So why wait? Download a template today and take your data visualization skills to the next level!
How To Simplify Flow Charting Cross functional Flowchart In Searching Of Alternative To MS Visio For MAC And PC With ConceptDraw DIAGRAM IDEF0 Visio Data Flow Visio
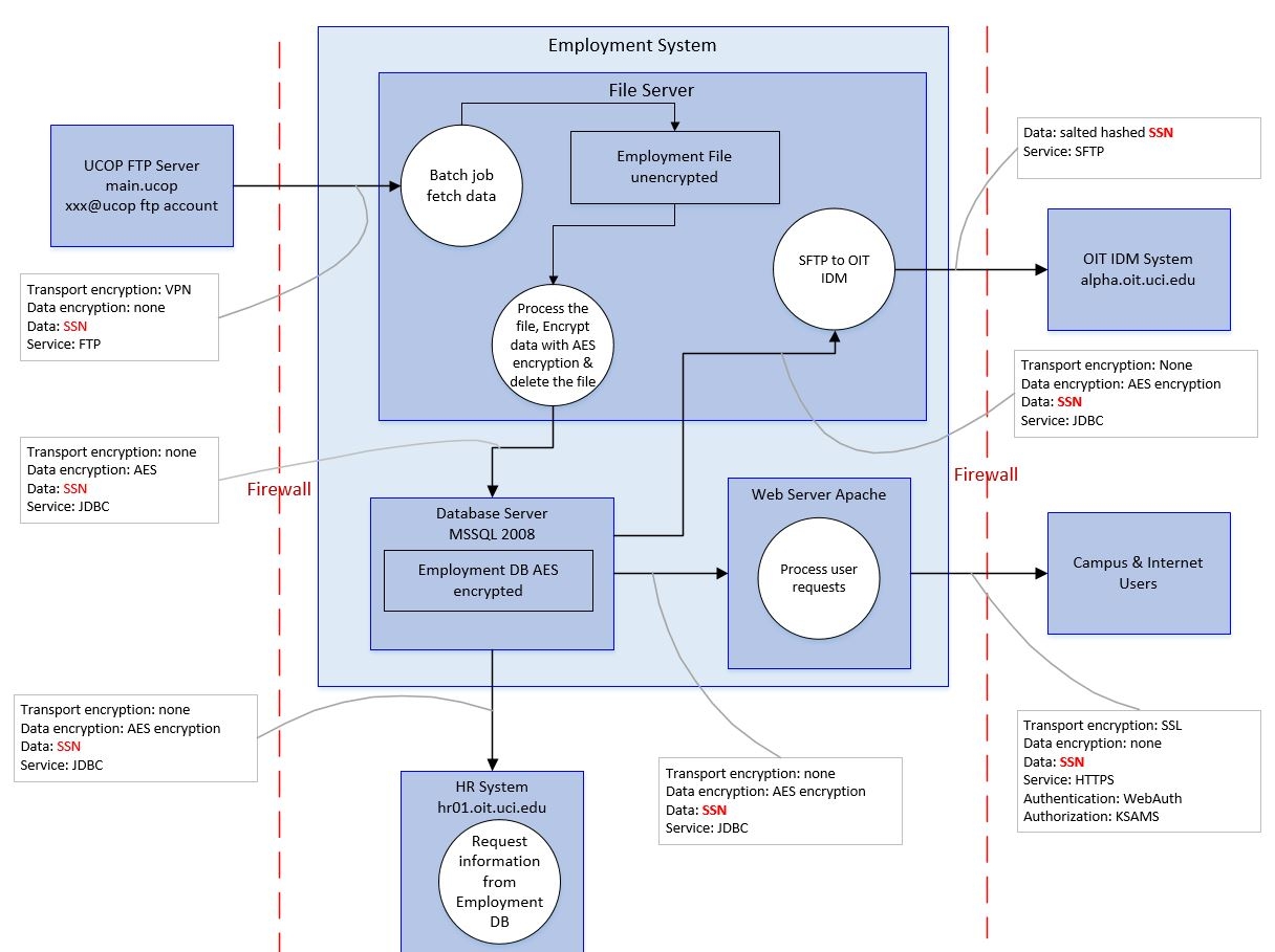
Data Flow Diagram UCI Information Security
How To Create A Data Flow Diagram In Visio EdrawMax Online
Craft A Visio Data Flow Diagram A Comprehensive Guide
Craft A Visio Data Flow Diagram A Comprehensive Guide




