Are you looking for an easy way to create professional-looking class diagrams for your projects or presentations? Look no further! With a Visio class diagram template, you can quickly and easily visualize the structure of your classes and their relationships.
Whether you’re a student working on a school project or a developer designing a new software application, a Visio class diagram template can help you organize your ideas and communicate them effectively. It’s a great tool for simplifying complex concepts and making them easier to understand.
Visio Class Diagram Template
Visio Class Diagram Template: Your Key to Visualizing Class Structures
With a Visio class diagram template, you can drag and drop shapes representing classes, interfaces, and relationships to create a clear and concise diagram. You can customize the colors, fonts, and styles to make your diagram visually appealing and easy to follow.
By using a Visio class diagram template, you can save time and effort compared to creating a diagram from scratch. The templates provide a starting point that you can easily modify to suit your specific needs, allowing you to focus on the content of your diagram rather than its design.
Whether you’re a beginner or an experienced diagram creator, a Visio class diagram template is a valuable tool that can help you streamline your workflow and create professional-looking diagrams with ease. Try it out today and see the difference it can make in your projects!
In conclusion, a Visio class diagram template is a versatile and user-friendly tool that can help you visualize class structures in a clear and organized way. Don’t waste time struggling to create diagrams from scratch – use a template and make your life easier!
Paul Herber UML SDL TTCN And URN Shapes For Microsoft Visio
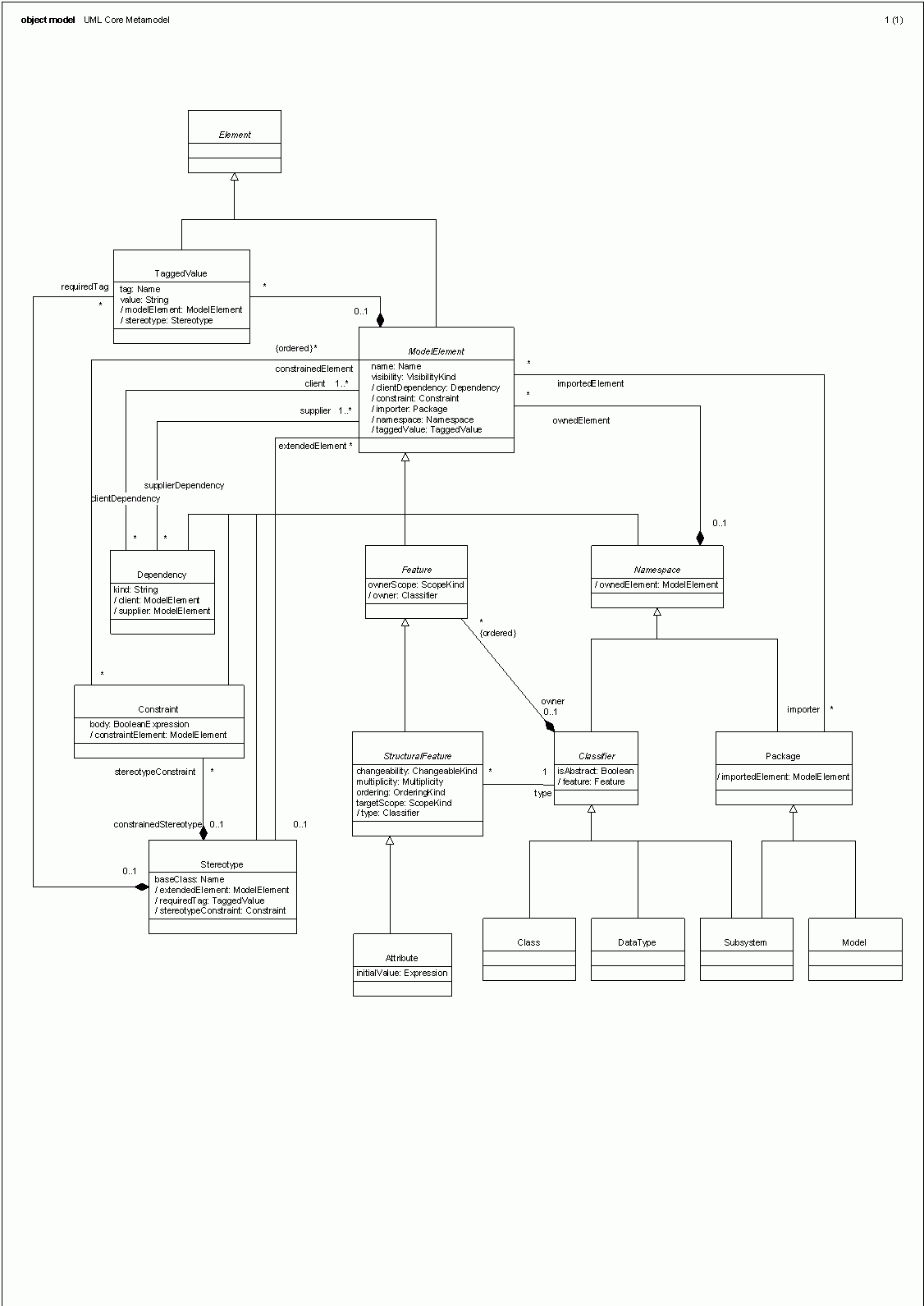
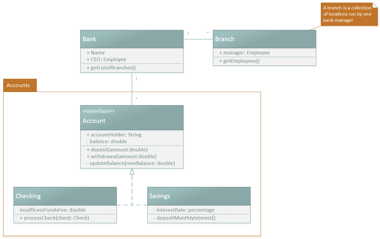
UML Class Diagram Generalization Example UML Diagrams UML Class
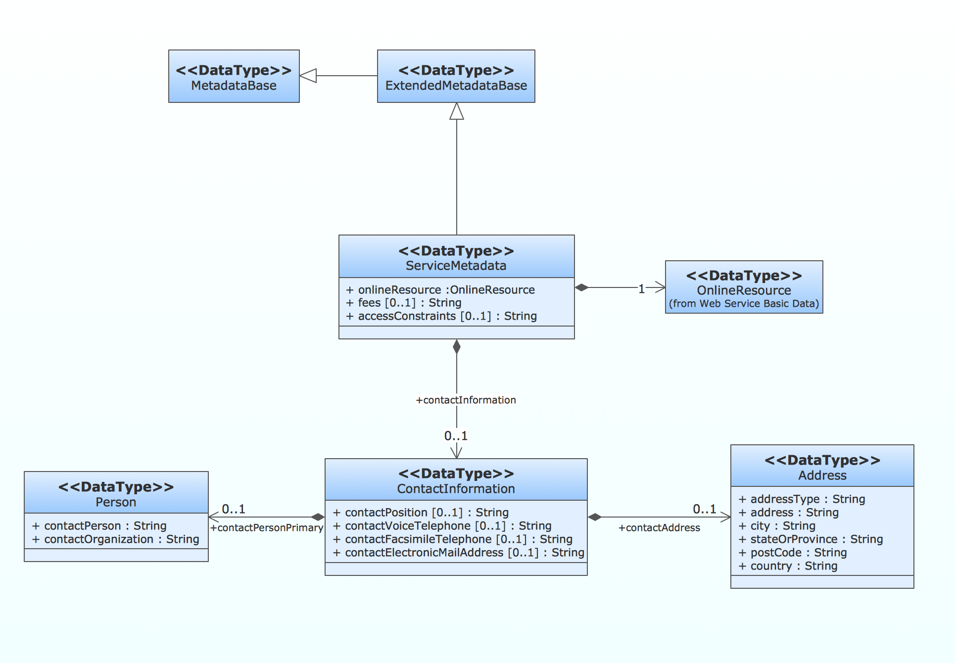
Making Class Diagram Of UML Making Online Class Diagrams Visio
UML Class Diagram Generalization Example UML Diagrams UML Class
UML Diagram Visio UML Tool U0026 UML Diagram Examples UML Class





