Have you ever found yourself struggling to create a block diagram for a project or presentation? Fear not, as we have the perfect solution for you – the Visio Block Diagram Template! This handy tool will make creating professional-looking block diagrams a breeze.
With the Visio Block Diagram Template, you can easily drag and drop shapes, connectors, and text to create a visually appealing diagram in no time. Whether you’re a seasoned pro or a beginner, this template is user-friendly and intuitive, making it perfect for anyone.
Visio Block Diagram Template
Creating Stunning Block Diagrams with Visio Block Diagram Template
Simply choose from a wide range of pre-designed shapes and connectors to customize your block diagram to suit your needs. With just a few clicks, you can arrange and format your diagram to perfection, saving you time and effort.
The Visio Block Diagram Template is versatile and can be used for a variety of purposes, from illustrating complex processes to mapping out organizational structures. Its flexibility allows you to tailor your diagrams to meet specific requirements and convey information effectively.
Whether you’re a student working on a project, a professional creating a presentation, or anyone in between, the Visio Block Diagram Template is a valuable tool that will elevate your work to the next level. Say goodbye to tedious manual diagramming and hello to effortless creation with this template.
In conclusion, the Visio Block Diagram Template is a game-changer for anyone looking to create professional block diagrams with ease. Its user-friendly interface and customizable features make it a must-have tool for all your diagramming needs. Try it out today and see the difference for yourself!
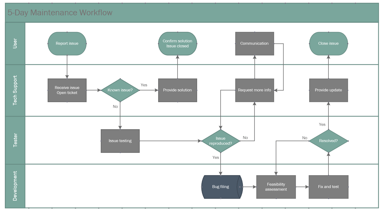
How To Make Swimlane Diagrams In Visio Free Swimlane Diagram Template
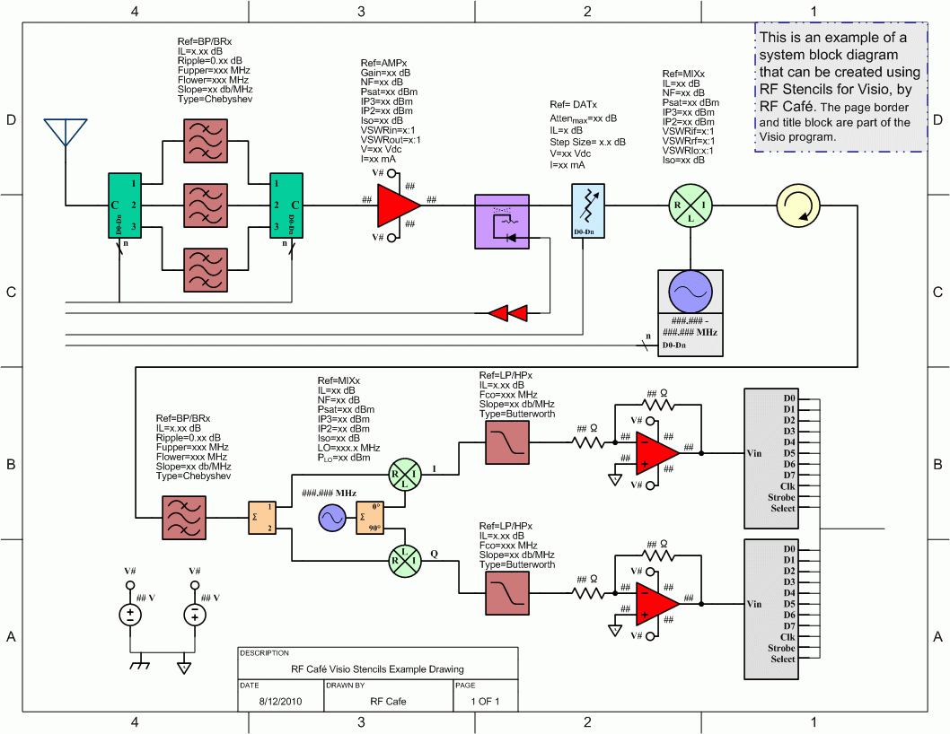
RF Block Diagrams Stencils Shapes For Visio V2 RF Cafe
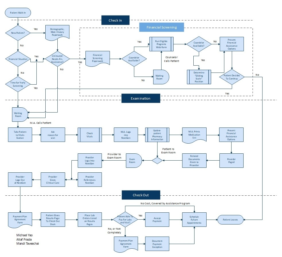
How To Create A Cross Functional Flowchart In Visio EdrawMax Online
How To Create A Cross Functional Flowchart In Visio EdrawMax Online
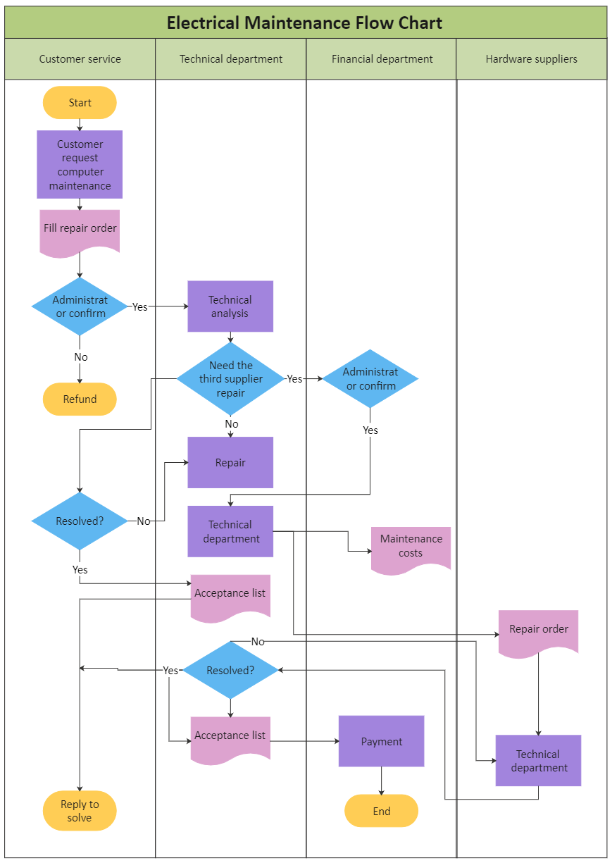
2025 Guide How To Create A Workflow Chart In Visio





