Are you looking for a simple and easy way to create a vehicle diagram? Look no further! With our Vehicle Diagram Template, you can quickly and effortlessly design diagrams for cars, trucks, motorcycles, and more.
Whether you’re a mechanic, car enthusiast, or simply need a diagram for a school project, our template is perfect for all your needs. It’s user-friendly and customizable, allowing you to add labels, annotations, and other details with ease.
Vehicle Diagram Template
Vehicle Diagram Template
Our Vehicle Diagram Template comes with a variety of pre-made shapes and icons, making it simple to drag and drop elements onto the canvas. You can easily resize and rearrange items to create the perfect diagram for your needs.
From engine layouts to tire rotations, our template has everything you need to showcase the inner workings of a vehicle. Impress your colleagues or classmates with a professional-looking diagram that is sure to stand out.
Don’t waste time trying to create a diagram from scratch. Our Vehicle Diagram Template is the perfect solution for all your diagramming needs. Download it today and start designing your vehicle diagrams with ease!
Get started today and make your vehicle diagrams a breeze with our easy-to-use template. Whether you’re a beginner or an expert, our template is perfect for creating professional-looking diagrams in no time. Try it out now and see the difference for yourself!
Car Service Process Flow Diagram Template Visme
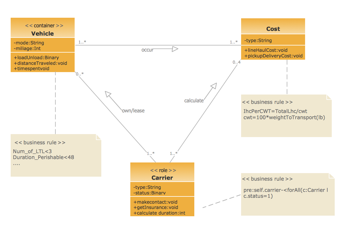
UML Class Diagram Example For GoodsTransportation System Process Flowchart Rail Transport Design Elements Class Diagram Templates For Vehicle Management System
Draw A Blueprint Template Of Any Vehicle Product Diagram
Car Parts Diagram Repair Service Infographic Template Stock Vector Image U0026 Art Alamy
Commercial Guide To Vehicle Condition Report Writing In 2025





