Are you looking to create a use case diagram for your project but feeling overwhelmed by where to start? Don’t worry, we’ve got you covered! Use case diagrams are a powerful tool in the world of software development, helping to visualize the interactions between users and systems.
By using a Use Case Diagram Description Template, you can easily map out the various scenarios and interactions that your system will have with its users. This template provides a structured format that helps you organize your thoughts and ensure that all possible use cases are considered.
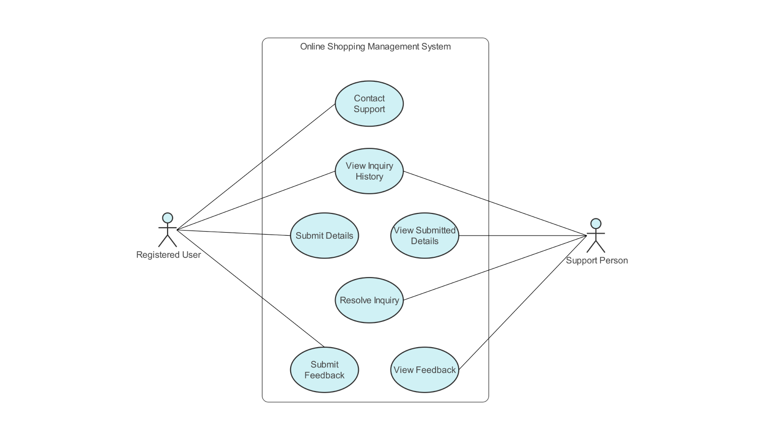
Use Case Diagram Description Template
Use Case Diagram Description Template
Start by identifying the actors involved in your system – these can be users, external systems, or even hardware components. Then, map out the various use cases, or actions, that these actors can perform within the system. Be sure to include descriptions of each use case, as well as any preconditions or postconditions that may apply.
Next, connect the actors to the use cases using lines or arrows to indicate the relationships between them. This will help you visualize how the various actors interact with the system and which use cases they are involved in. Don’t forget to include any extensions or alternative flows that may occur within each use case.
Once you have completed your use case diagram using the template, you will have a clear and concise visualization of how your system will function and interact with its users. This can be a valuable tool for communicating with stakeholders and ensuring that all requirements are met during the development process.
In conclusion, using a Use Case Diagram Description Template can help streamline the process of creating a use case diagram for your project. By following the structured format provided, you can ensure that all aspects of your system’s functionality are considered and accurately represented in your diagram.
Use Case Diagram For Customer Support System
40 Use Case Templates U0026 Examples Word PDF TemplateLab
34 Typical Use Case Diagram Examples Edraw s Top Picks
Use Case Diagram Best Practices And Examples Justinmind
Use Case Description Basics





