Have you ever found yourself stuck trying to figure out a complex issue? A troubleshooting diagram template can be a lifesaver in these situations. Whether you’re troubleshooting a technical problem or trying to map out a process, having a visual aid can make all the difference.
These templates are designed to help you break down a problem into manageable steps. They provide a clear and organized way to visualize the components of an issue and identify possible solutions. By following the flow of the diagram, you can work through the problem systematically and efficiently.
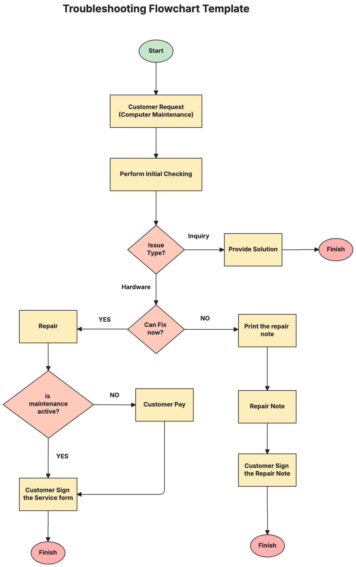
Troubleshooting Diagram Template
Troubleshooting Diagram Template: A Handy Tool for Problem Solving
One of the great things about troubleshooting diagram templates is their flexibility. You can customize them to suit your specific needs, whether you’re dealing with software bugs, mechanical failures, or even planning a project timeline. The key is to clearly define the problem and lay out the steps to resolve it.
Using a troubleshooting diagram template can also help you communicate your findings to others. Whether you’re collaborating with a team or presenting your analysis to a client, a visual representation can make your insights more accessible and engaging. It’s a powerful tool for sharing information and driving consensus.
So next time you’re faced with a challenging problem, consider using a troubleshooting diagram template to guide your thinking. You may be surprised at how much easier it is to tackle the issue when you can see it laid out in front of you. Happy troubleshooting!
Troubleshooting Flowchart Miro
Subscriber Troubleshooting Flowchart
Free Troubleshooting Flowchart Template To Edit Online
Troubleshoot Flow Chart Diagram Template Venngage
Warm Troubleshoot Flow Chart Template Venngage





