Are you looking for a simple and effective way to visualize your processes or workflows? Using a flowchart can help you easily map out the steps and decisions involved. Whether you’re a student, teacher, or professional, a flowchart template can be a handy tool.
Creating a flowchart doesn’t have to be complicated. With a template diagrama de flujo, you can quickly customize and adapt the flowchart to your specific needs. This can save you time and effort, allowing you to focus on the content of your chart rather than the design.
Template Diagrama De Flujo
Template Diagrama De Flujo: A Convenient Solution
One of the key benefits of using a template diagrama de flujo is its simplicity. You don’t have to start from scratch or worry about formatting issues. The template provides a framework for you to input your information and create a professional-looking flowchart.
Another advantage of using a flowchart template is its flexibility. You can easily rearrange, add, or delete elements to customize the chart to your liking. This can help you tailor the flowchart to your audience or project requirements without starting over.
Whether you’re illustrating a complex process or simplifying a decision-making flow, a template diagrama de flujo can be a valuable tool. By using a pre-designed template, you can streamline the process of creating a flowchart and focus on communicating your ideas effectively.
Next time you need to create a flowchart, consider using a template diagrama de flujo to make the process smoother and more efficient. With its convenience and flexibility, a flowchart template can be a valuable resource for anyone looking to visualize their workflows or processes.
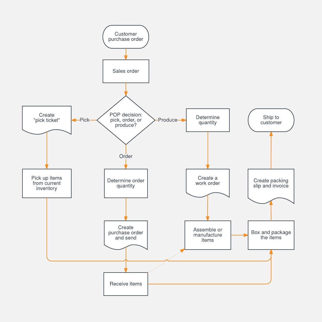
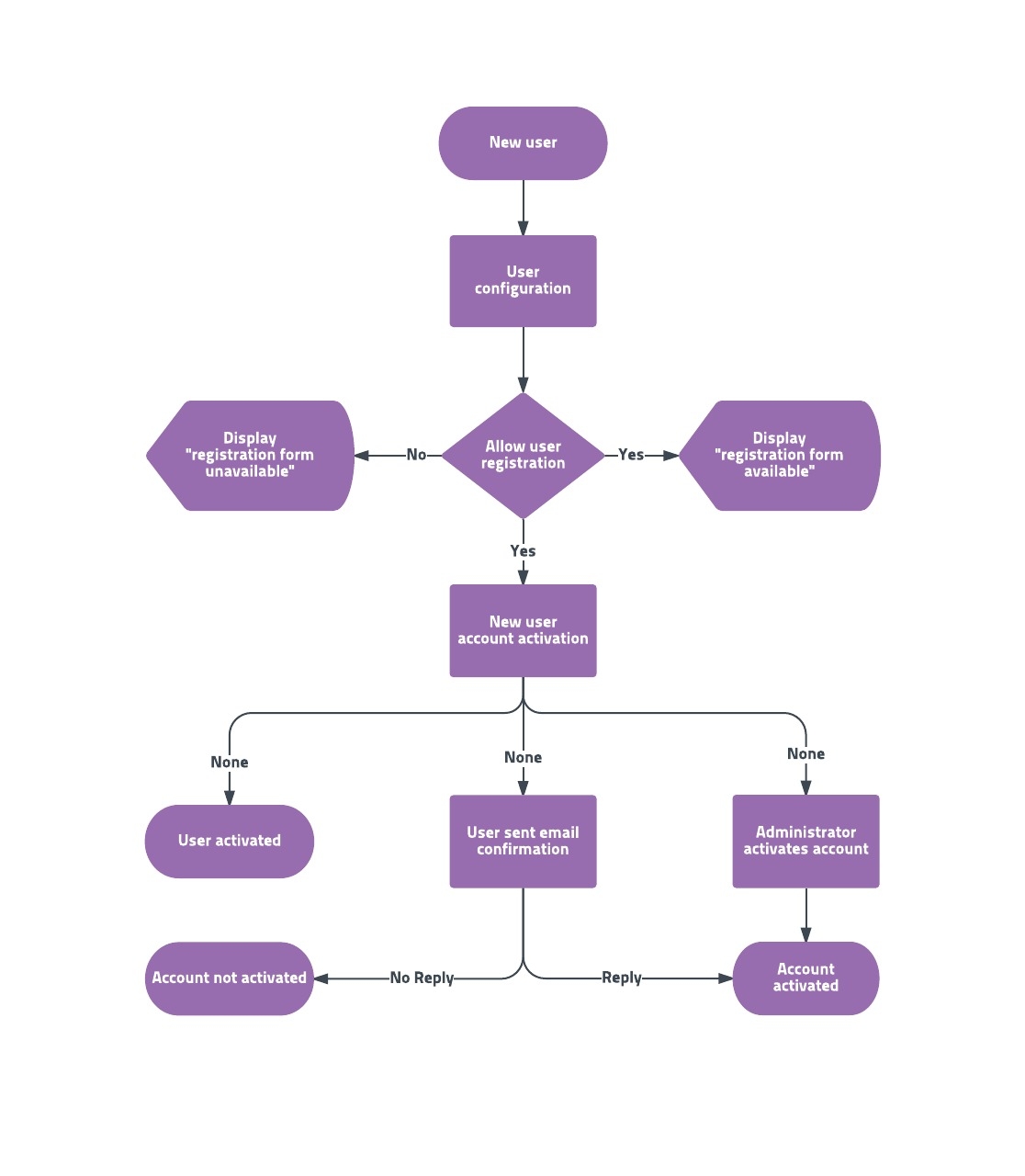
Ejemplos Y Plantillas De Diagramas De Flujo Lucidchart
Ejemplos Y Plantillas De Diagramas De Flujo Lucidchart
Nueva Plantilla De Diagrama De Flujo De P gina De Creaci n 1
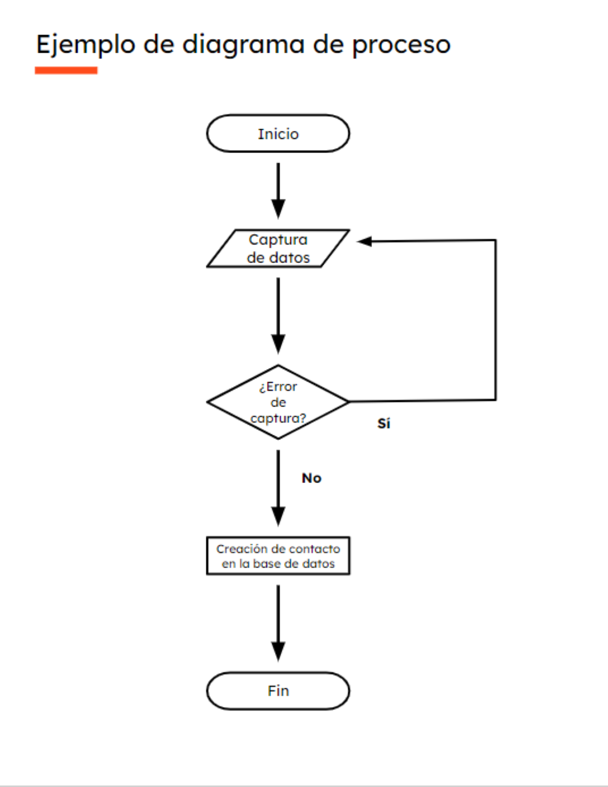
Diagrama De Flujo De Procesos Plantilla Gratuita En Google Slides
Ejemplos Y Plantillas De Diagramas De Flujo Lucidchart





