Are you looking for a simple and easy-to-use Systems Diagram Template for your next project? Look no further! Creating a systems diagram can be a daunting task, but with the right template, it can be a breeze.
Systems diagrams are a visual representation of how different components of a system work together. They can be used in various fields such as engineering, business, and education to illustrate complex relationships and processes.
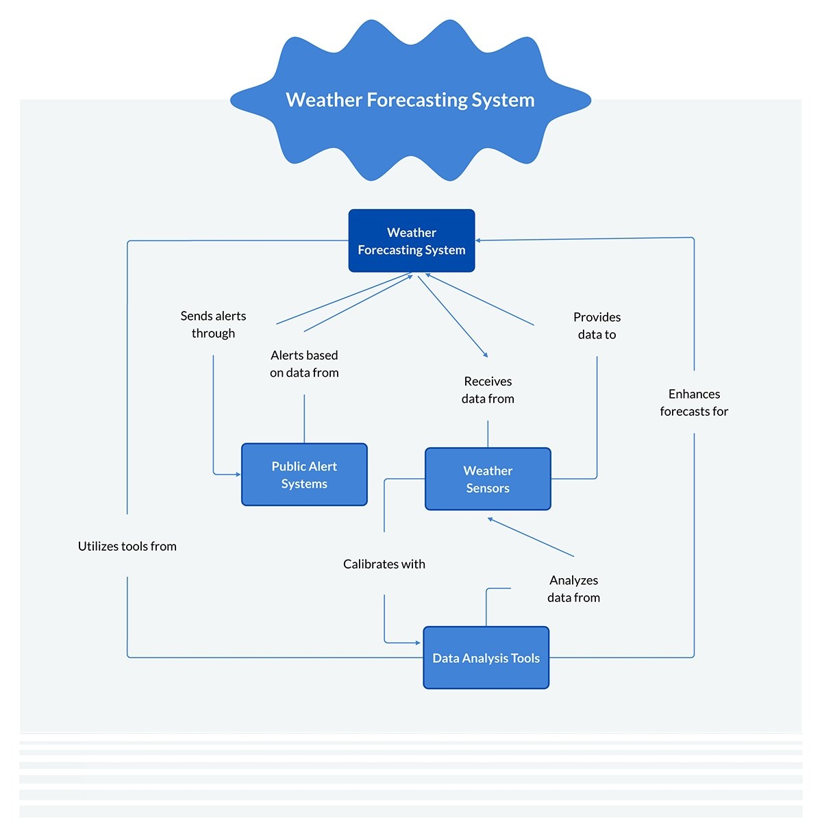
Systems Diagram Template
Systems Diagram Template: Your Ultimate Guide
When choosing a systems diagram template, it is essential to consider your specific needs. Look for a template that is user-friendly and allows you to customize the diagram to fit your requirements.
Many online platforms offer free systems diagram templates that you can easily download and use. These templates come in various formats, such as PDF, Word, and PowerPoint, making it convenient for you to work with the one that suits your needs.
Whether you are a beginner or an experienced professional, using a systems diagram template can save you time and effort. With just a few clicks, you can create a visually appealing and informative diagram that effectively communicates your ideas.
In conclusion, a Systems Diagram Template is a valuable tool that can help you simplify complex concepts and enhance communication. So why wait? Start exploring the available templates today and take your projects to the next level!
System Deployment Workflow Diagram Whiteboard Template Visme
POS State Diagram Template Visme
DFD Library System Process Flowchart How To Create A Data Flow
Weather Forecasting System Context Diagram Template Visme
Simple System Workflow Diagram Template Venngage





