Are you looking for a simple and easy-to-understand system integration diagram template? Look no further! Creating a system integration diagram can be a daunting task, but with the right template, it can be a breeze.
System integration diagrams are essential for visualizing how different systems and components work together. They help identify potential issues, streamline processes, and improve overall efficiency.
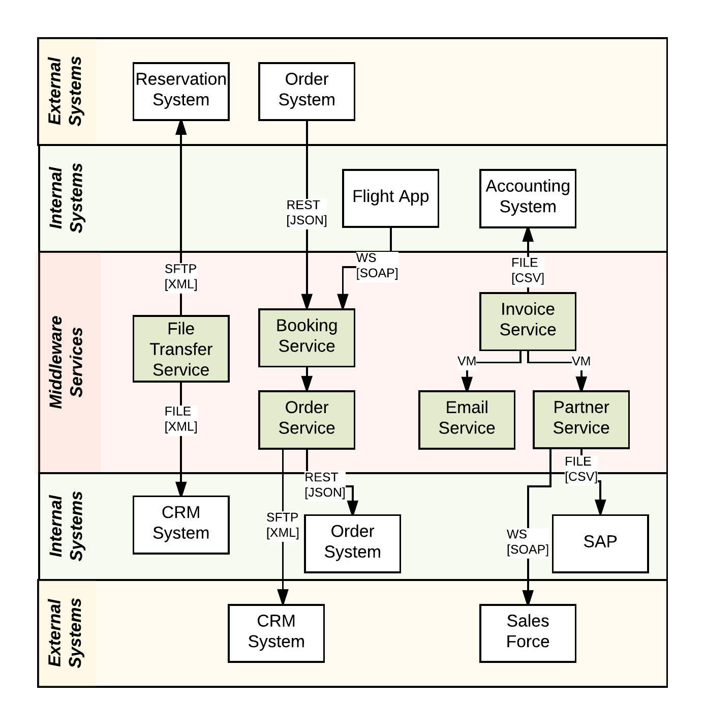
System Integration Diagram Template
System Integration Diagram Template: A Handy Tool for Your Projects
With a system integration diagram template, you can map out your systems, connections, and data flows in a clear and organized manner. This template can help you communicate your ideas effectively and collaborate with your team seamlessly.
Whether you are working on a software development project, a network infrastructure design, or an IoT implementation, a system integration diagram template can be your best friend. It provides a visual representation of complex systems, making it easier to understand and troubleshoot.
By using a system integration diagram template, you can save time and effort in creating a detailed and accurate representation of your systems. You can customize the template to suit your specific needs and requirements, ensuring that your diagram is tailored to your project.
In conclusion, a system integration diagram template is a valuable tool for any project that involves multiple systems and components. It simplifies the process of creating and visualizing complex systems, making it easier for you and your team to work together effectively.
Enterprise Application Integration EAI Google Slides Template
Shop Now Systems Integration PPT And Google Slides Template
OFBizian Visualizing Integration Applications
Animated System Integration Concept PowerPoint Template
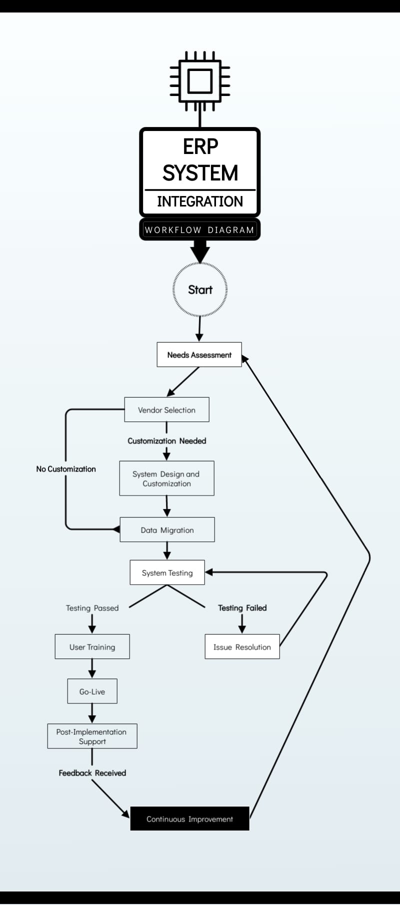
ERP System Integration Workflow Diagram Template Visme





