Are you looking for a user-friendly System Context Diagram Visio Template to help you visualize your project or system architecture? Look no further! Creating a clear and concise system context diagram is crucial for effective communication and understanding among stakeholders.
A system context diagram provides a high-level view of the system, its boundaries, and the interactions between the system and external entities. With a Visio template, you can easily customize and create your system context diagram in just a few simple steps.
System Context Diagram Visio Template
Why Use a System Context Diagram Visio Template?
Using a Visio template for your system context diagram saves you time and ensures consistency in your diagrams. With pre-built shapes and connectors, you can focus on the content of your diagram rather than spending time on formatting and design.
Customizing the template to fit your specific project or system requirements is easy. You can add, remove, or rearrange elements to create a diagram that effectively communicates the system architecture to your audience.
Whether you are a business analyst, project manager, or software developer, a system context diagram Visio template is a valuable tool for documenting and sharing system architecture. It helps align stakeholders and team members on the scope and boundaries of the system, leading to better decision-making and project outcomes.
In conclusion, using a System Context Diagram Visio Template simplifies the process of creating clear and visually appealing system architecture diagrams. Improve communication, collaboration, and understanding among stakeholders with a user-friendly template that streamlines the diagramming process.
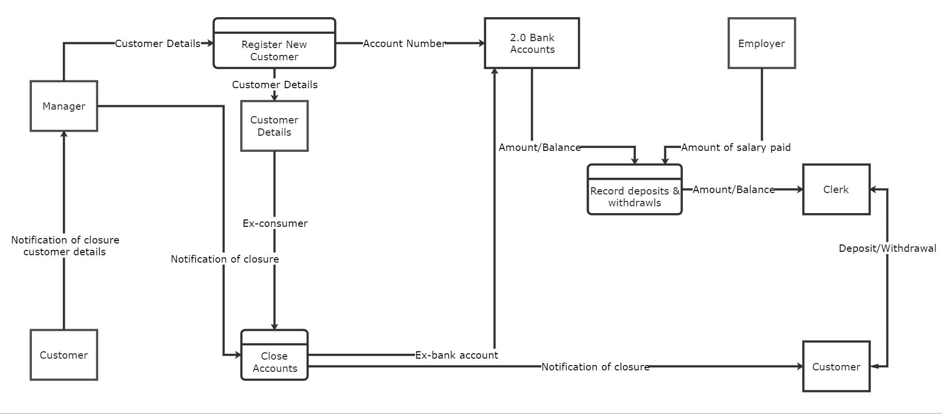
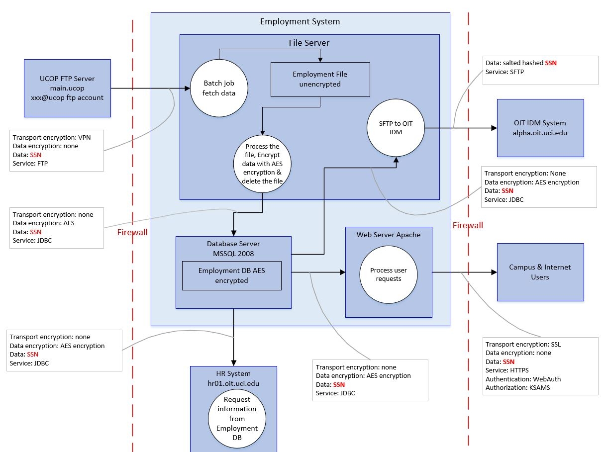
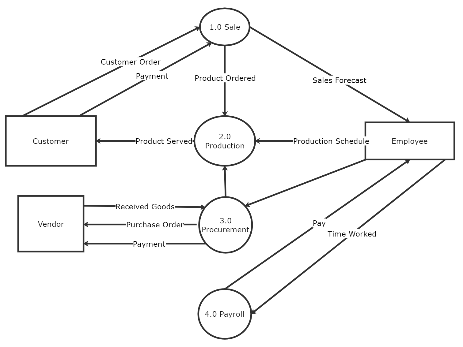
Data Flow Diagram UCI Information Security
Craft A Visio Data Flow Diagram A Comprehensive Guide
How To Create System Context Diagram
Craft A Visio Data Flow Diagram A Comprehensive Guide
Craft A Visio Data Flow Diagram A Comprehensive Guide





