Are you looking for a simple and effective way to visualize processes or workflows? A Swimming Lane Diagram Template might be exactly what you need. This versatile tool allows you to map out different stages of a process in a clear and easy-to-understand format.
Whether you’re a project manager, a business analyst, or simply someone who wants to streamline their work processes, a Swimming Lane Diagram Template can help you identify bottlenecks, improve efficiency, and communicate complex ideas with ease.
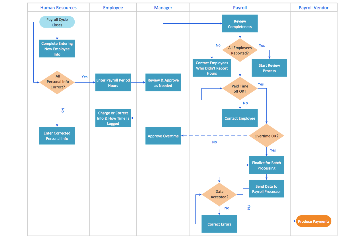
Swimming Lane Diagram Template
Swimming Lane Diagram Template: A Visual Guide to Streamlining Workflows
By using a Swimming Lane Diagram Template, you can organize tasks by different categories or departments, making it easy to see who is responsible for each step of the process. This visual representation can help you identify areas for improvement and optimize your workflow for maximum efficiency.
With customizable lanes and drag-and-drop functionality, creating a Swimming Lane Diagram has never been easier. You can add swimlanes, rearrange tasks, and color-code elements to make your diagram visually appealing and easy to follow.
Whether you’re working on a small project or a large-scale initiative, a Swimming Lane Diagram Template can help you stay organized, collaborate with team members, and track progress towards your goals. Say goodbye to confusing spreadsheets and endless email chains – streamline your workflows with a Swimming Lane Diagram today!
Ready to take your process visualization to the next level? Try out a Swimming Lane Diagram Template and see how it can transform the way you work. Simplify complex processes, improve communication, and boost productivity with this powerful tool at your fingertips.
12 Swimlane Diagram Examples With Templates Venngage
What Is A Swimlane Diagram Examples And Tips Canva
12 Swimlane Diagram Examples With Templates Venngage
Swim Lane Flowchart Swim Lane Diagram Process Map Templates
12 Swimlane Diagram Examples With Templates Venngage





