Are you looking for an easy way to create a Swim Lane Diagram in Microsoft Visio? Look no further! With our Swim Lane Diagram Visio Template, you can quickly and effortlessly design professional-looking swim lane diagrams for your projects.
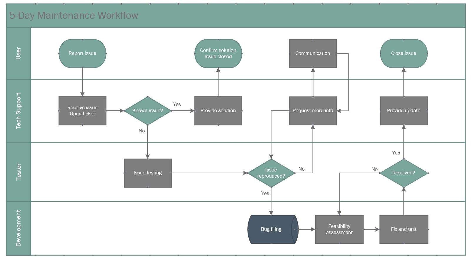
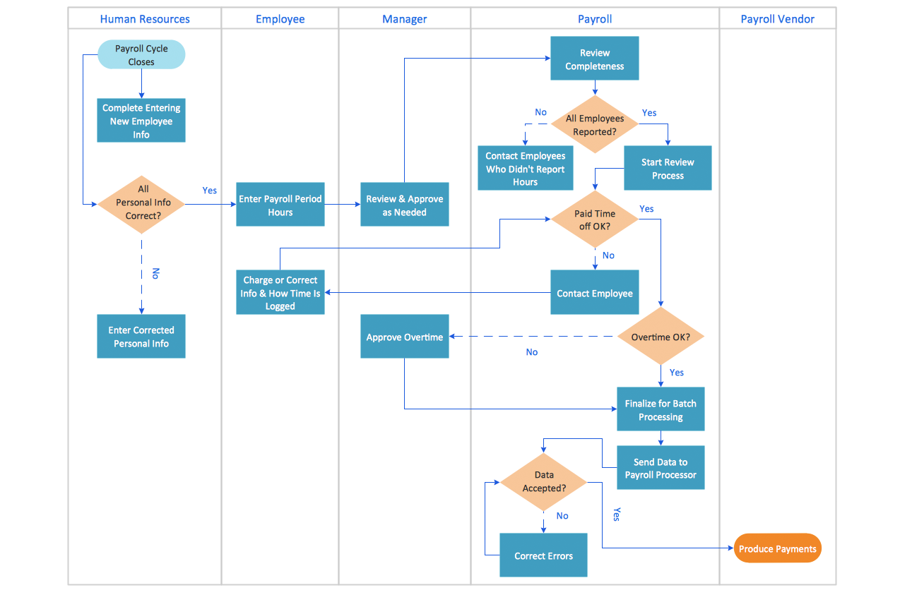
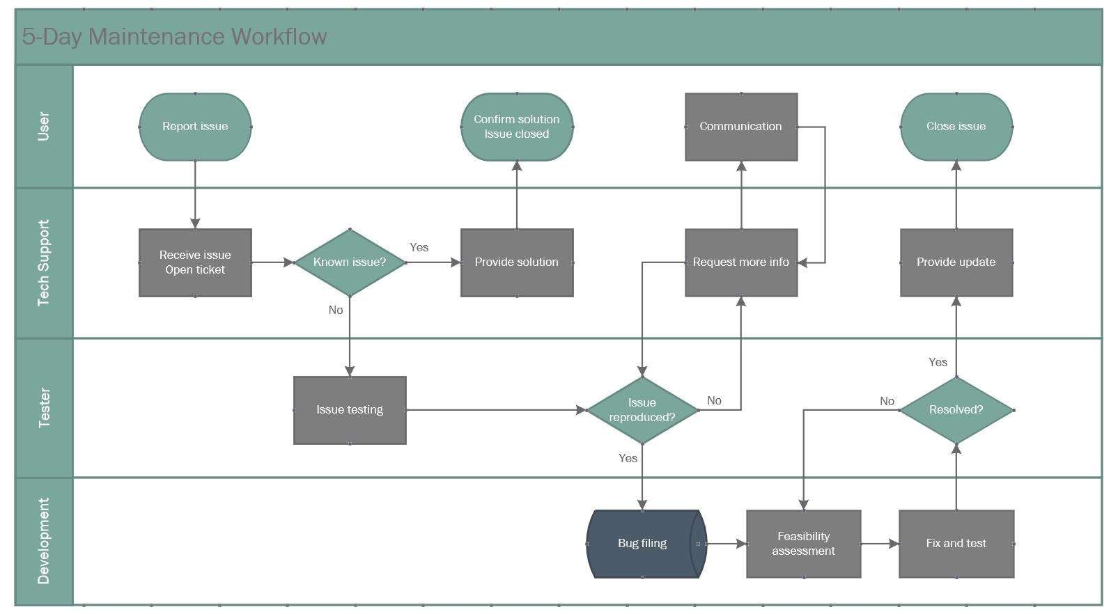
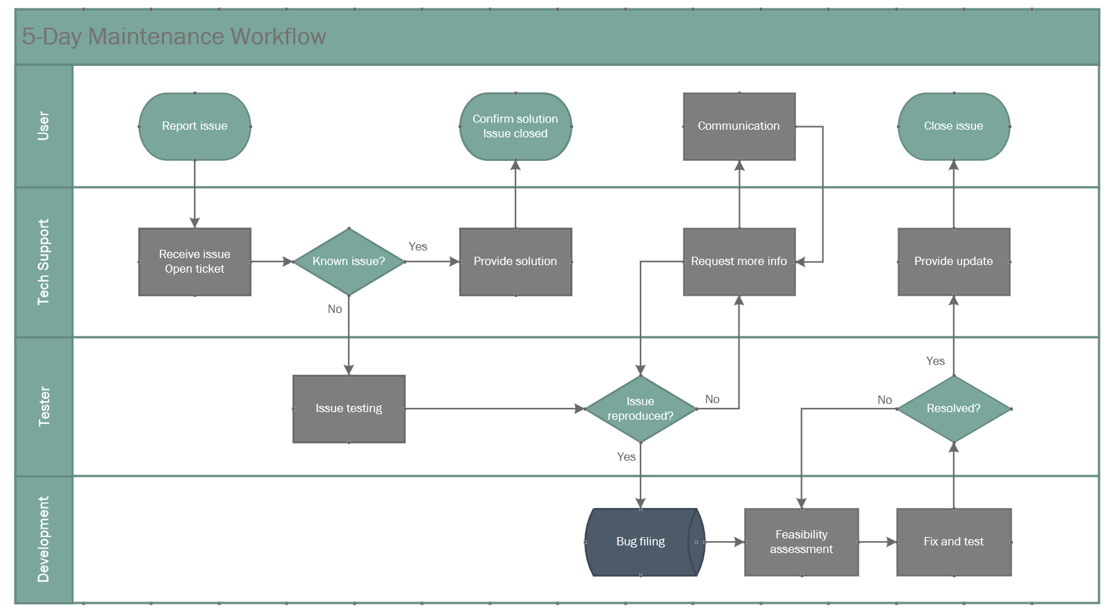
Swim Lane Diagrams are a great way to visualize processes and workflows, showing the interactions between different departments or individuals. They are commonly used in project management, business analysis, and software development to improve communication and streamline processes.
Swim Lane Diagram Visio Template
Swim Lane Diagram Visio Template
Our Swim Lane Diagram Visio Template is designed to be user-friendly and customizable. Simply download the template, open it in Microsoft Visio, and start adding shapes, text, and connecting lines to create your swim lane diagram. You can easily adjust the layout, colors, and styles to fit your specific needs.
Whether you are a project manager, business analyst, or developer, our Swim Lane Diagram Visio Template can help you clearly visualize and communicate complex processes. Say goodbye to messy hand-drawn diagrams and hello to professional-looking swim lane diagrams that impress your colleagues and clients.
Don’t waste time trying to create a swim lane diagram from scratch. Download our Swim Lane Diagram Visio Template today and save time and effort on your next project. With just a few clicks, you can have a polished and professional diagram that effectively conveys your process or workflow.
So why wait? Download our Swim Lane Diagram Visio Template now and take your process visualization to the next level. Impress your team with clear and concise swim lane diagrams that make complex processes easy to understand.
Swim Lane Flowchart Swim Lane Diagram Process Map Templates
Swimlane Diagram Flowchart Feature In Visio
Swimlane Process Maps A Complete Guide Templates Venngage
Swim Lane Diagrams Double headed Cross Functional Flowchart How To Simplify Flow Charting Cross functional Flowchart Swim Lane Diagram Visio
How To Make Swimlane Diagrams In Visio Free Swimlane Diagram Template




