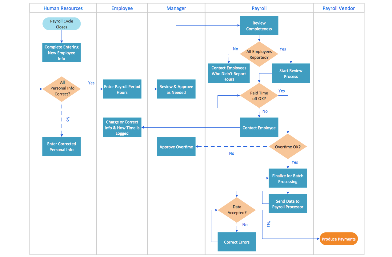
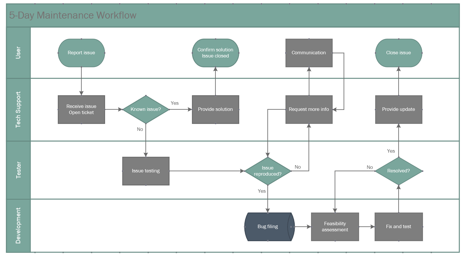
Are you looking for a Swim Lane Diagram Template Visio to streamline your project management process? Look no further! A Swim Lane Diagram is a visual tool that helps organize and display the flow of activities in a process or project.
With a Swim Lane Diagram Template Visio, you can easily map out responsibilities, timelines, and interactions between different departments or individuals involved in a project. This visual representation is great for improving communication, identifying bottlenecks, and enhancing overall efficiency.
Swim Lane Diagram Template Visio
Why Use a Swim Lane Diagram Template Visio?
One of the main benefits of using a Swim Lane Diagram Template Visio is that it provides a clear and concise way to illustrate the sequence of activities within a process. This helps team members understand their roles, dependencies, and handoffs, leading to better collaboration and coordination.
Additionally, Swim Lane Diagrams are flexible and can be customized to fit the specific needs of your project. Whether you are managing a software development project, a marketing campaign, or a manufacturing process, a Swim Lane Diagram Template Visio can help you visualize and optimize your workflow.
In conclusion, utilizing a Swim Lane Diagram Template Visio is a powerful tool for project managers and teams to effectively plan, organize, and track their projects. By creating a visual representation of your processes, you can improve communication, increase efficiency, and achieve better results. Try using a Swim Lane Diagram Template Visio for your next project and see the difference it makes!
How To Draw And Change A Swimlane Diagram In Visio EdrawMax Online
Swim Lane Diagrams Double headed Cross Functional Flowchart
Swim Lane Flowchart Swim Lane Diagram Process Map Templates
Swimlane Process Maps A Complete Guide Templates Venngage
How To Make Swimlane Diagrams In Visio Free Swimlane Diagram





