Are you looking for a Swim Lane Diagram Template for PowerPoint to streamline your project management process? Look no further! A Swim Lane Diagram is a great tool for visualizing workflows, identifying bottlenecks, and improving efficiency.
With our Swim Lane Diagram Template for PowerPoint, you can easily map out processes, assign responsibilities, and track progress. Whether you’re managing a complex project or organizing a team task, this template will help you stay organized and on track.
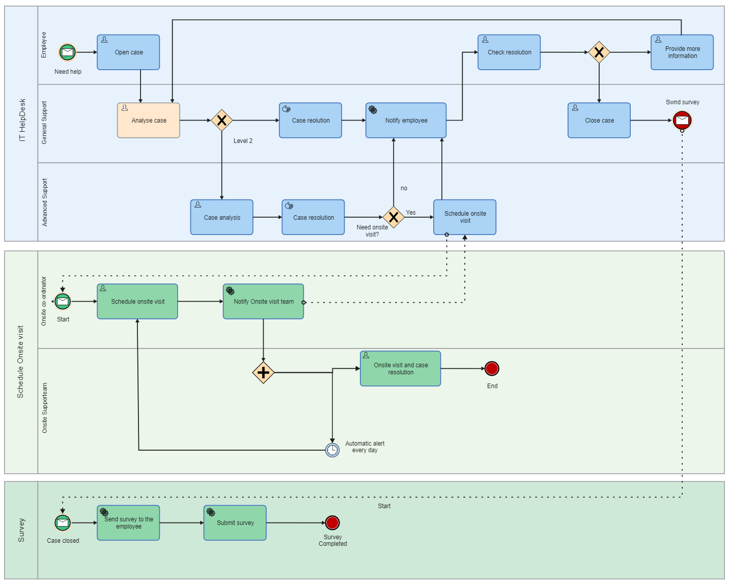
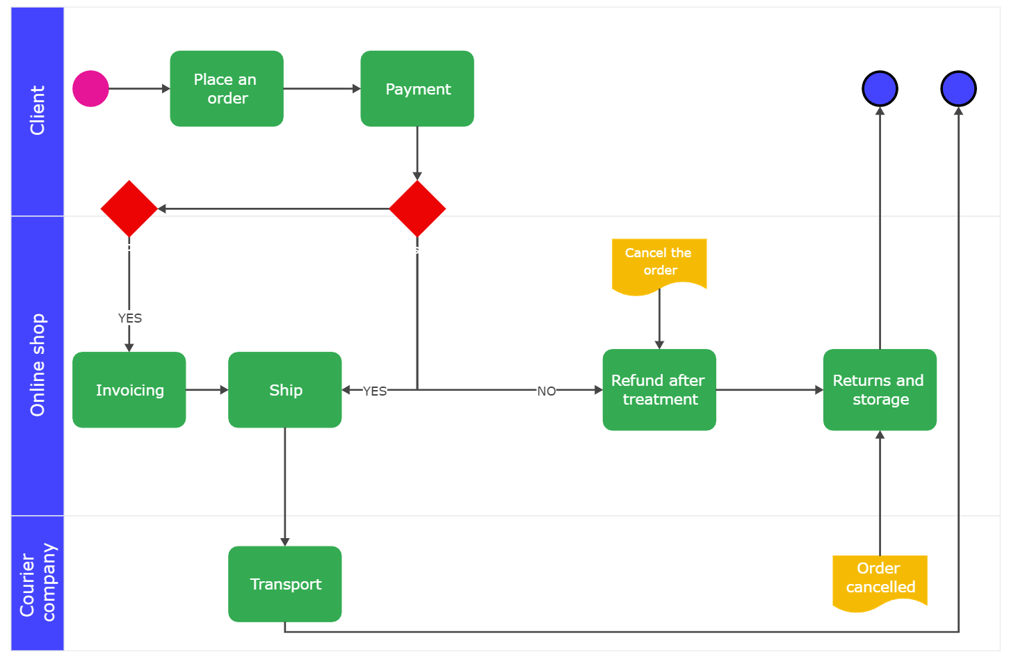
Swim Lane Diagram Template Powerpoint
Streamline Your Workflow with Swim Lane Diagram Template Powerpoint
Our Swim Lane Diagram Template for PowerPoint is fully customizable, allowing you to tailor it to your specific needs. Simply drag and drop elements, add text, and customize colors to create a professional-looking diagram in minutes.
Visualizing your workflow with a Swim Lane Diagram can help you identify inefficiencies and optimize processes. By clearly defining roles and responsibilities, you can improve communication, collaboration, and overall productivity within your team.
Whether you’re a project manager, team leader, or business owner, our Swim Lane Diagram Template for PowerPoint is a valuable tool for enhancing your project management skills. Start using it today and see the difference it can make in organizing and executing your projects more effectively.
Take your project management to the next level with our Swim Lane Diagram Template for PowerPoint. Download it now and start visualizing your workflows in a clear and organized manner. Streamline your processes, improve efficiency, and achieve better results with this powerful tool at your disposal.
Create PowerPoint Presentation With A Cross Functional Flowchart Cross Functional Flowchart To Draw Cross Functional Process Maps Cross Functional Flowchart Examples Swimlane Flowchart Template Powerpoint
What Is A Swimlane Diagram Examples And Tips Canva
Swimlane Diagram Designing Better Business Processes Venngage
How To Create A Swimlane Diagram In PowerPoint EdrawMax Online
Swim Lane Flowchart Swim Lane Diagram Process Map Templates





