Planning out your study can be overwhelming, but having a study flow diagram template can help make the process more manageable. This tool can help you visualize the sequence of steps in your study, making it easier to stay organized and on track.
Whether you’re a student working on a research project or a professional conducting a clinical trial, a study flow diagram template can be a valuable resource. By breaking down the study into key components and mapping out the flow of activities, you can ensure that every step is accounted for.
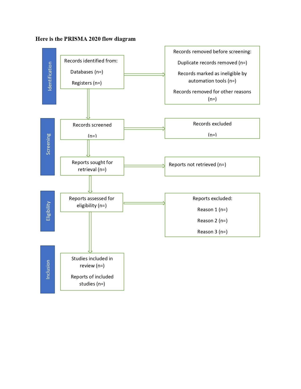
Study Flow Diagram Template
Study Flow Diagram Template: A Helpful Tool for Organizing Your Study
One of the main benefits of using a study flow diagram template is that it can help you identify potential bottlenecks or gaps in your study design. By visualizing the flow of activities, you can see where there may be delays or missing steps that need to be addressed.
In addition, a study flow diagram template can help you communicate your study design to others, such as collaborators, supervisors, or regulatory agencies. Having a clear and concise visual representation of your study can make it easier for others to understand and provide feedback.
Overall, a study flow diagram template can be a valuable tool for anyone involved in research or clinical studies. By using this template, you can stay organized, identify potential issues, and communicate your study design effectively to others.
So, next time you’re planning out a study, consider using a study flow diagram template to help you stay on track and ensure a successful outcome.
Free AI Flowchart Generator
How To Design A Study Flow Chart
Free Customizable Flowchart Templates Canva
Free Customizable Flowchart Templates Canva
Free Customizable Flowchart Templates Canva





