Are you looking for a simple and easy-to-use Strobe Flow Diagram Template for Word? Look no further! This template is perfect for creating flow diagrams quickly and efficiently.
With a user-friendly interface and customizable options, this Strobe Flow Diagram Template Word is ideal for professionals and beginners alike. Whether you’re working on a project or planning a presentation, this template has got you covered.
Strobe Flow Diagram Template Word
Create Professional Flow Diagrams with Ease
This Strobe Flow Diagram Template Word allows you to visualize your ideas in a clear and organized way. Simply input your information, drag and drop shapes, and connect them with arrows – it’s that easy!
From brainstorming sessions to project management, this template is versatile and can be used for various purposes. Impress your colleagues and clients with professional-looking flow diagrams created in minutes.
Download this Strobe Flow Diagram Template Word today and take your visualizations to the next level. Say goodbye to complicated software and hello to simplicity and efficiency in diagram creation. Get started now and see the difference!
In conclusion, the Strobe Flow Diagram Template Word is a must-have tool for anyone looking to create professional flow diagrams quickly and easily. Don’t waste time struggling with complex software – simplify your workflow with this intuitive template today!
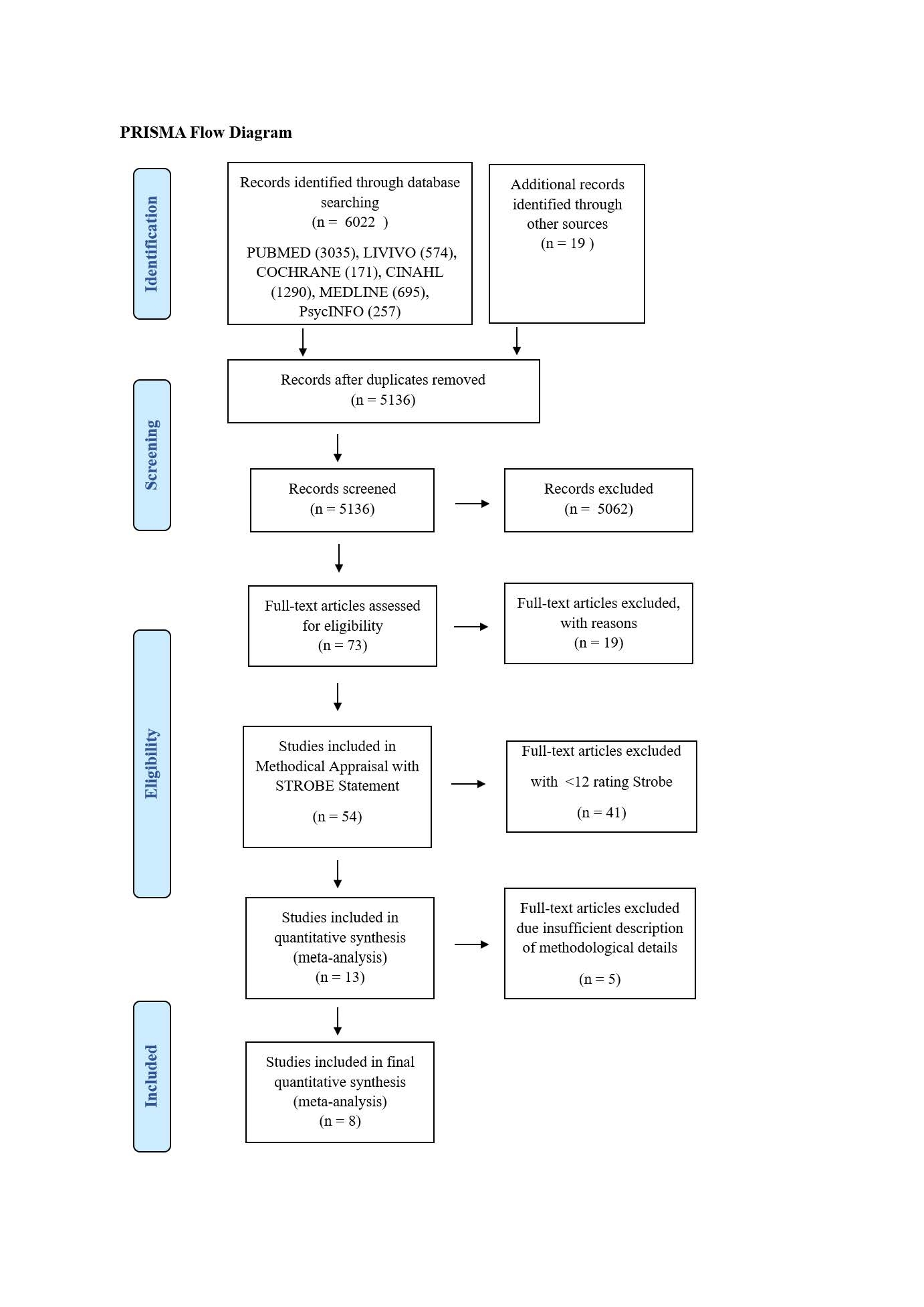
STROBE Flow Diagram Flowchart Of Eligible Participants For The Current Study
Free Download 6 Word Flowchart Templates
Flowchart Template For Word Lucidchart
Danny Wong STROBE CONSORT Diagrams In R
Health Related Quality Of Life And Undergraduate Nursing Students A Narrative Review





