Have you ever found yourself struggling to visualize the flow of a process or system? A State Transition Diagram Template could be just what you need to simplify this complex information and make it more digestible.
These templates provide a clear and concise way to represent the various states of a system and the transitions between them. Whether you’re working on a software development project, designing a new product, or analyzing a business process, using a State Transition Diagram Template can help you communicate your ideas more effectively.
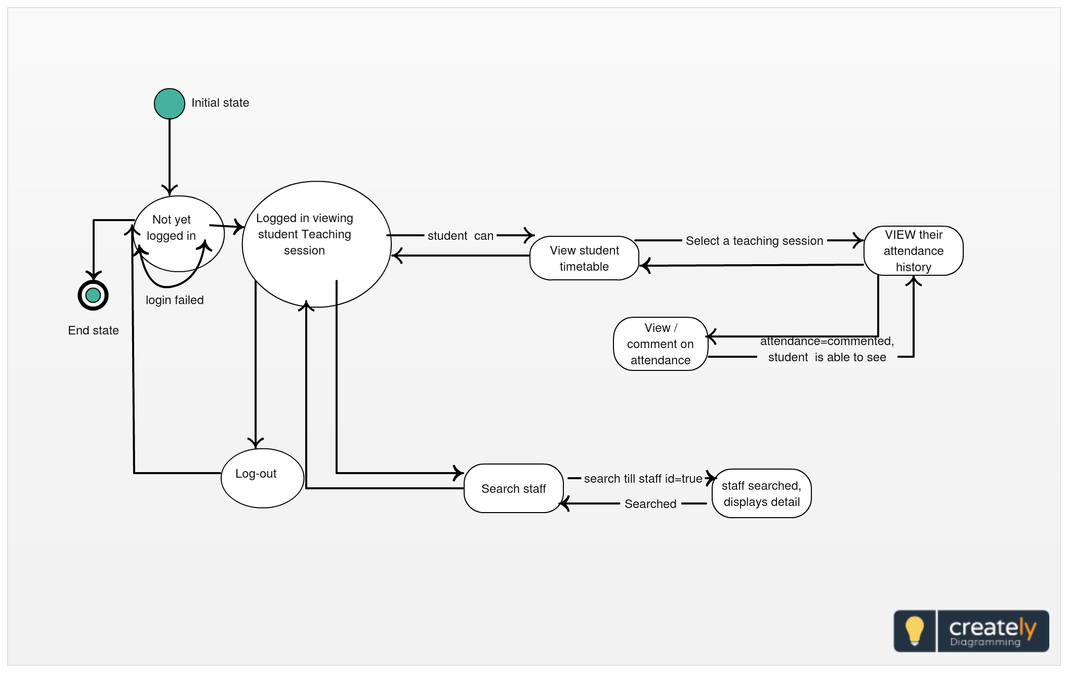
State Transition Diagram Template
Exploring the Benefits of Using a State Transition Diagram Template
One of the key advantages of using a State Transition Diagram Template is that it allows you to see the big picture at a glance. By breaking down the system into states and transitions, you can identify potential bottlenecks, errors, or inefficiencies in the process.
Additionally, these templates can help you track the progress of a project, identify dependencies between different states, and communicate complex concepts to stakeholders in a more accessible way. Whether you’re a project manager, developer, or designer, using a State Transition Diagram Template can streamline your work and improve collaboration.
Overall, State Transition Diagram Templates are versatile tools that can be adapted to various industries and projects. By visualizing the state changes and transitions within a system, you can gain valuable insights, optimize processes, and drive better decision-making. Give it a try and see how it can enhance your work!
Next time you’re faced with a complex system or process, consider using a State Transition Diagram Template to simplify your analysis and improve your communication. With its straightforward visual representation, you can streamline your work and drive better results. Try it out and experience the benefits for yourself!
UML State Machine Diagram Template Fully Customizable Miro
Transition State Diagram Template Visme
12 UML State Chart Diagram Templates Ideas Diagram Define Different State Diagram
Transition State Diagram Template Visme
Transition State Diagram Template Visme





