Have you ever found yourself lost on a website, trying to navigate through pages and feeling overwhelmed by the sheer amount of information? A site map diagram template can be your best friend in these situations, helping you visualize the layout of a website and find what you’re looking for with ease.
Site map diagram templates are like a roadmap for websites, showing you all the pages and how they are connected. They provide a bird’s eye view of the site’s structure, making it easier to understand the hierarchy of information and navigate through it seamlessly.
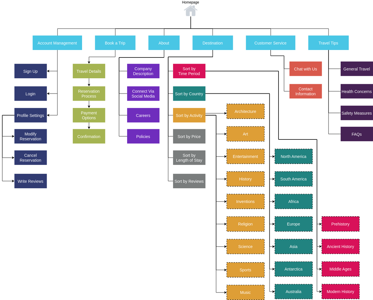
Site Map Diagram Template
Site Map Diagram Template: Your Guide to Website Navigation
Whether you’re a website visitor trying to find specific information or a web designer planning the layout of a new site, a site map diagram template can be incredibly useful. It helps you see the big picture and ensures that users can easily find what they’re looking for.
By using a site map diagram template, you can organize content logically, prioritize important information, and create a user-friendly experience for visitors. It’s like having a visual blueprint of your website, guiding you through the design process and ensuring that everything is in its right place.
So next time you’re feeling lost on a website, remember the power of a site map diagram template. It’s a simple yet effective tool that can make your online experience smoother and more enjoyable. Happy navigating!
Free Visual Sitemap Generator And Examples Online Canva
Site Map Examples U0026 Templates XML HTML U0026 Visual Site Maps
Free Visual Sitemap Generator And Examples Online Canva
Travel Booking Sitemap Site Map Diagram Template
Free Sitemap Template EdrawMind





