Are you looking for a simple and easy way to create a single line diagram for your next project? Look no further! Using a single line diagram template can save you time and effort while ensuring accuracy in your electrical designs.
Whether you are a seasoned professional or just starting out in the field, having a reliable single line diagram template can be a game-changer. It provides a clear and concise overview of your electrical system, making it easier to spot any issues or potential improvements.
Single Line Diagram Template
Single Line Diagram Template
With a single line diagram template, you can quickly map out the connections between various components in your electrical system. This visual representation helps you understand the flow of electricity and identify any areas that may need adjustments or upgrades.
By using a single line diagram template, you can streamline your design process and ensure that all necessary information is included. This can be especially helpful when working on complex projects that require precise planning and execution.
Don’t waste time trying to create a single line diagram from scratch. Take advantage of a pre-made template that is easy to customize and tailor to your specific needs. With just a few clicks, you can have a professional-looking diagram that will impress your clients and colleagues.
In conclusion, using a single line diagram template is a smart choice for anyone involved in electrical design. It simplifies the process, improves accuracy, and saves you valuable time that can be better spent on other aspects of your project. Try it out today and see the difference it can make!
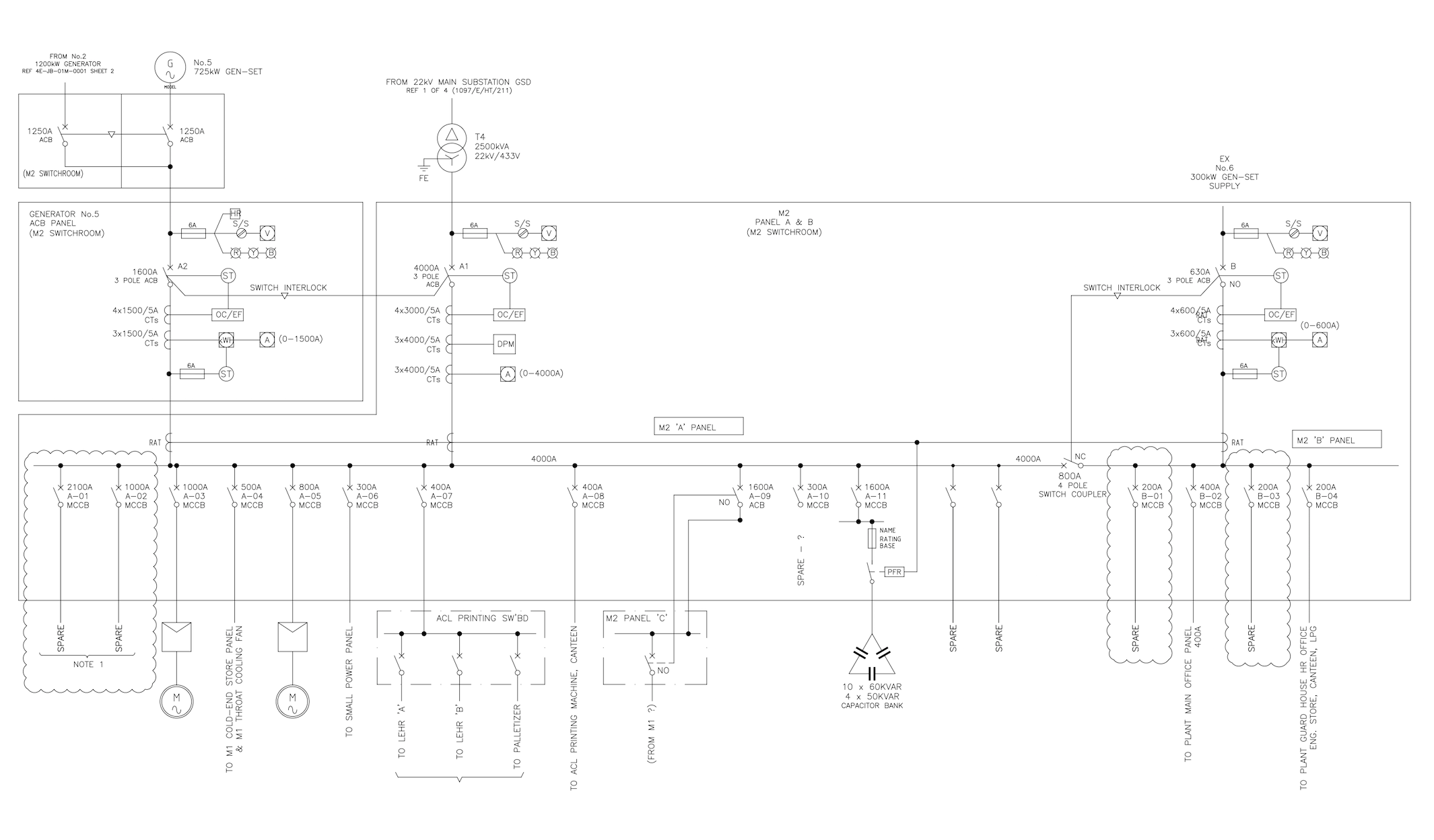
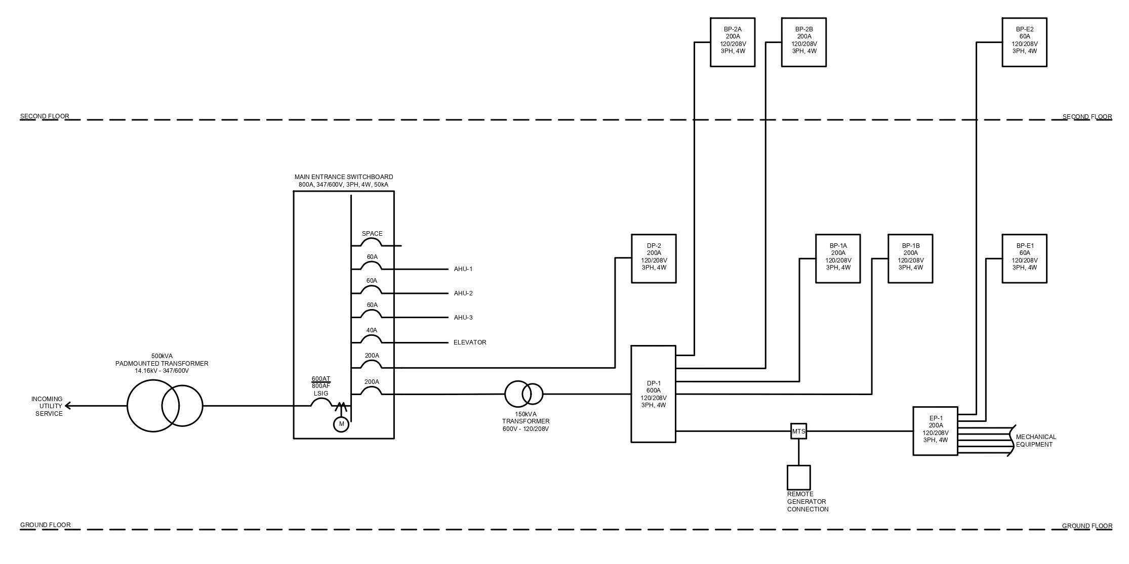
What Is A Single Line Diagram And How Can You Read And Understand One
Single Line Diagram
Single Line Diagram Swastika Technologies U0026 Consulting
Mastering Single Line Diagrams A Guide For Electrical Engineers
Distribution Diagram AKA Single Line Diagram Electrical Guy





