Are you looking for a reliable Sap System Landscape Diagram Template to help you visualize your system architecture effectively? Look no further! Having a clear and organized system landscape diagram is crucial for any business to ensure smooth operations and efficient communication.
With our Sap System Landscape Diagram Template, you can easily map out all the components of your system, including servers, databases, applications, and interfaces. This template allows you to create a comprehensive overview of your system architecture, making it easier to identify potential bottlenecks and optimize performance.
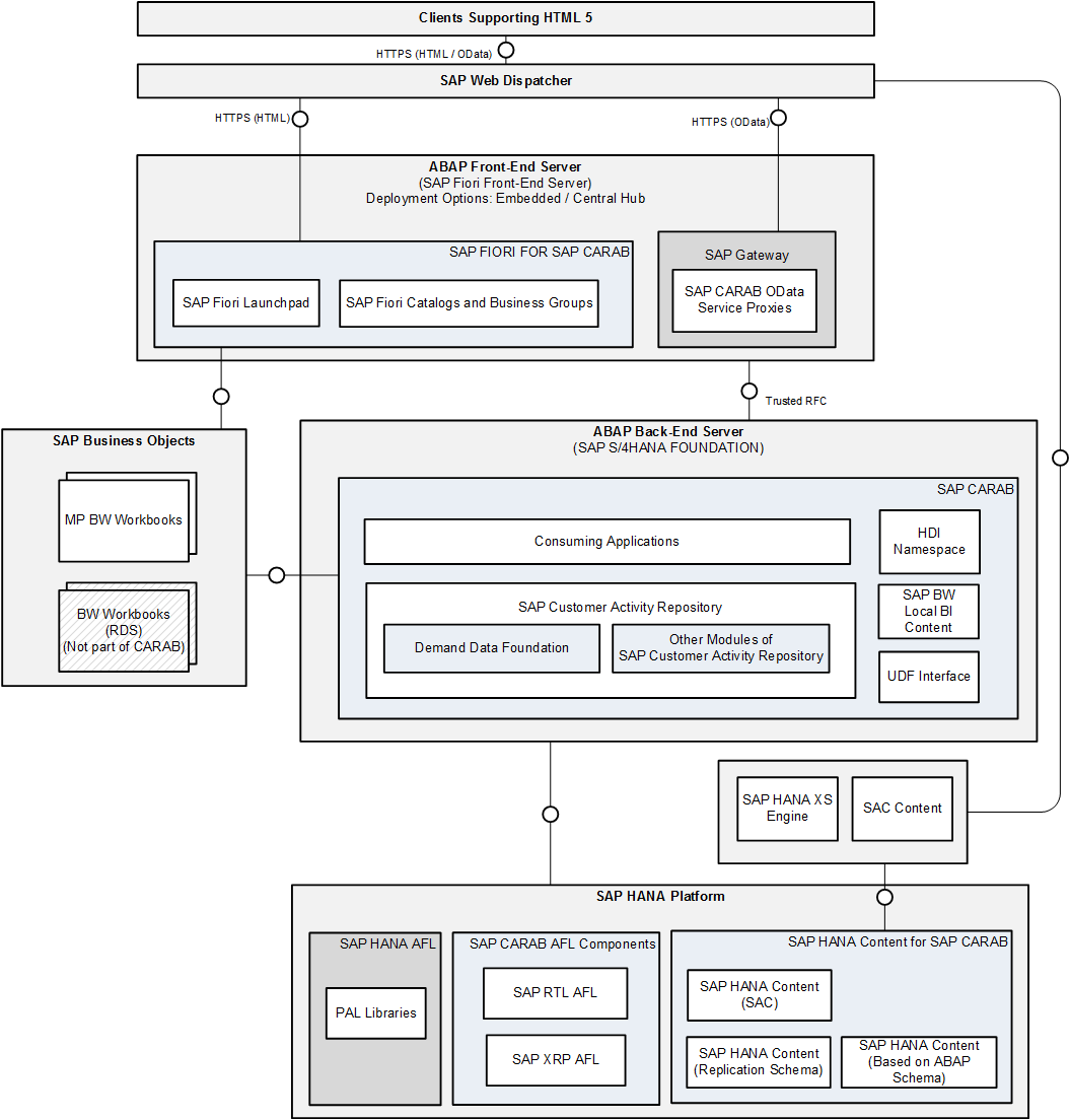
Sap System Landscape Diagram Template
Streamline Your System Architecture with Our Sap System Landscape Diagram Template
Our easy-to-use template comes with pre-designed symbols and shapes that you can drag and drop onto the canvas to create your system landscape diagram quickly. Whether you’re a beginner or an experienced IT professional, our template is designed to help you streamline your system architecture with ease.
By using our Sap System Landscape Diagram Template, you can enhance collaboration among your team members, improve decision-making processes, and ensure that everyone is on the same page when it comes to understanding your system architecture. Start visualizing your system landscape today!
Don’t let a disorganized system architecture hold your business back. Take advantage of our Sap System Landscape Diagram Template and create a clear and concise overview of your system architecture. With just a few clicks, you can optimize your system landscape and drive your business forward.
Get started with our Sap System Landscape Diagram Template today and see the difference it can make in streamlining your system architecture. Visualize your system landscape like never before and take your business to new heights!
Create System Landscape Diagram Help Page Dragon1
Technical System Landscape
SAP Integration Architecture Diagram MockFlow
The SAP Landscape Transformation Scenario For SAP S 4HANA
System Landscape SAP Help Portal





