Are you looking for a simple and effective way to visualize your workflow? Look no further than a Sample Workflow Diagram Template. This tool can help you map out the steps involved in a process, making it easier to understand and improve.
With a Sample Workflow Diagram Template, you can easily identify bottlenecks, redundancies, and opportunities for optimization. Whether you’re managing a project, organizing tasks, or streamlining operations, this visual aid can be a game-changer.
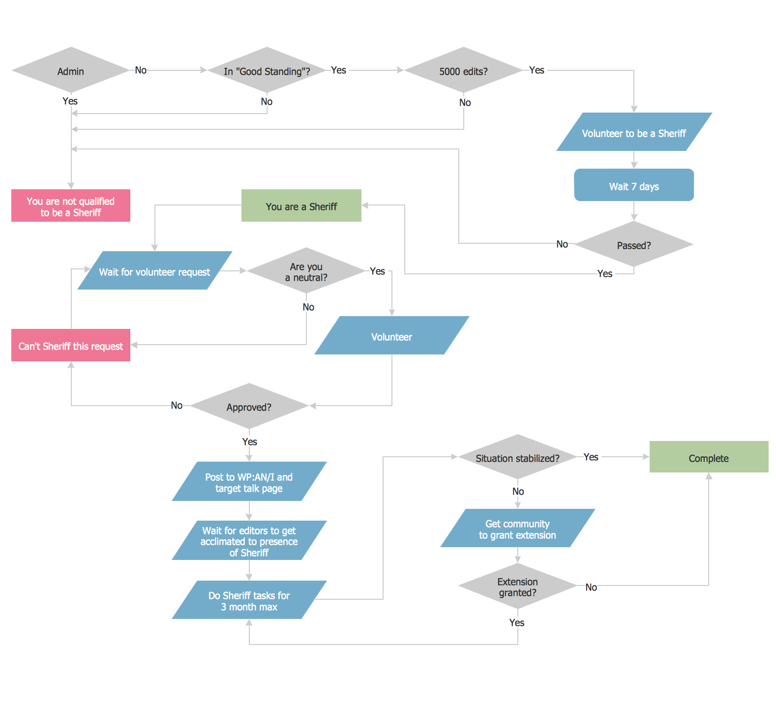
Sample Workflow Diagram Template
Benefits of Using a Sample Workflow Diagram Template
One of the key advantages of using a Sample Workflow Diagram Template is its simplicity. You don’t need to be a graphic design expert to create a clear and informative workflow diagram. Simply drag and drop shapes, add text, and connect the dots.
Another benefit is the ability to communicate complex processes in a straightforward manner. Whether you’re presenting to colleagues, clients, or stakeholders, a visual representation can make your message more impactful and easier to digest.
By using a Sample Workflow Diagram Template, you can also promote collaboration and alignment within your team. Everyone can see the big picture and understand their role in the process, leading to increased efficiency and productivity.
In conclusion, a Sample Workflow Diagram Template is a valuable tool for anyone looking to streamline their processes and improve their workflow. Try it out today and see the difference it can make in your day-to-day operations.
Example Process Flow Chart
Free Customizable Flowchart Templates Canva
Free Customizable Flowchart Templates Canva
FlowChart What Is It Templates And Symbols Venngage
Free Customizable Flowchart Templates Canva





