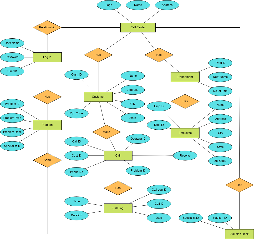
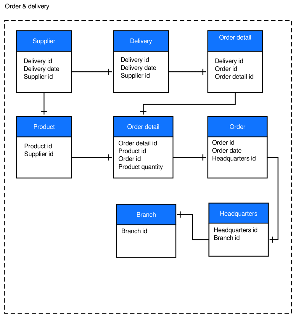
Are you looking to visualize your relationships in a clear and organized way? A relationship diagram template might just be the tool you need. Whether you’re planning a project, mapping out a family tree, or analyzing data, a relationship diagram can simplify complex connections.
With a relationship diagram template, you can easily map out connections between entities, such as people, organizations, or concepts. This visual representation can help you identify patterns, spot trends, and make informed decisions. Plus, it’s a great way to communicate complex relationships to others in a clear and concise manner.
Relationship Diagram Template
Relationship Diagram Template: A Useful Tool for Visualizing Connections
One of the key benefits of using a relationship diagram template is its simplicity. You don’t need to be a graphic design expert to create a visually appealing diagram. Just plug in your data, customize the layout to your liking, and voila! You have a professional-looking relationship diagram ready to use.
Another advantage of using a relationship diagram template is its flexibility. You can easily update and modify your diagram as your relationships evolve or new connections emerge. This makes it a valuable tool for ongoing projects or dynamic environments where relationships are constantly changing.
So, whether you’re a project manager, researcher, or just someone looking to organize your thoughts, consider using a relationship diagram template. It’s a simple yet powerful tool that can help you visualize connections, gain insights, and communicate effectively with others.
Next time you need to map out relationships, give a relationship diagram template a try. You’ll be amazed at how much easier it is to understand complex connections when you have a visual representation at your fingertips. Happy diagramming!
Free Entity Relationship Diagram Template Miro
Chen Entity Relationship Diagram Templates
Free Entity Relationship Diagram Template To Edit Online
Free Entity Relationship Diagram Templates FigJam
ER Diagram Template Free Examples Slickplan





