Are you looking for a simple and effective way to visualize the flow of your project? Look no further than the Project Flow Diagram Template! This handy tool allows you to map out the various stages of your project in a clear and organized manner.
Whether you’re a project manager, team leader, or just someone looking to stay organized, this template is perfect for keeping track of tasks, timelines, and dependencies. With a user-friendly layout and customizable features, you can tailor the diagram to suit your specific needs and preferences.
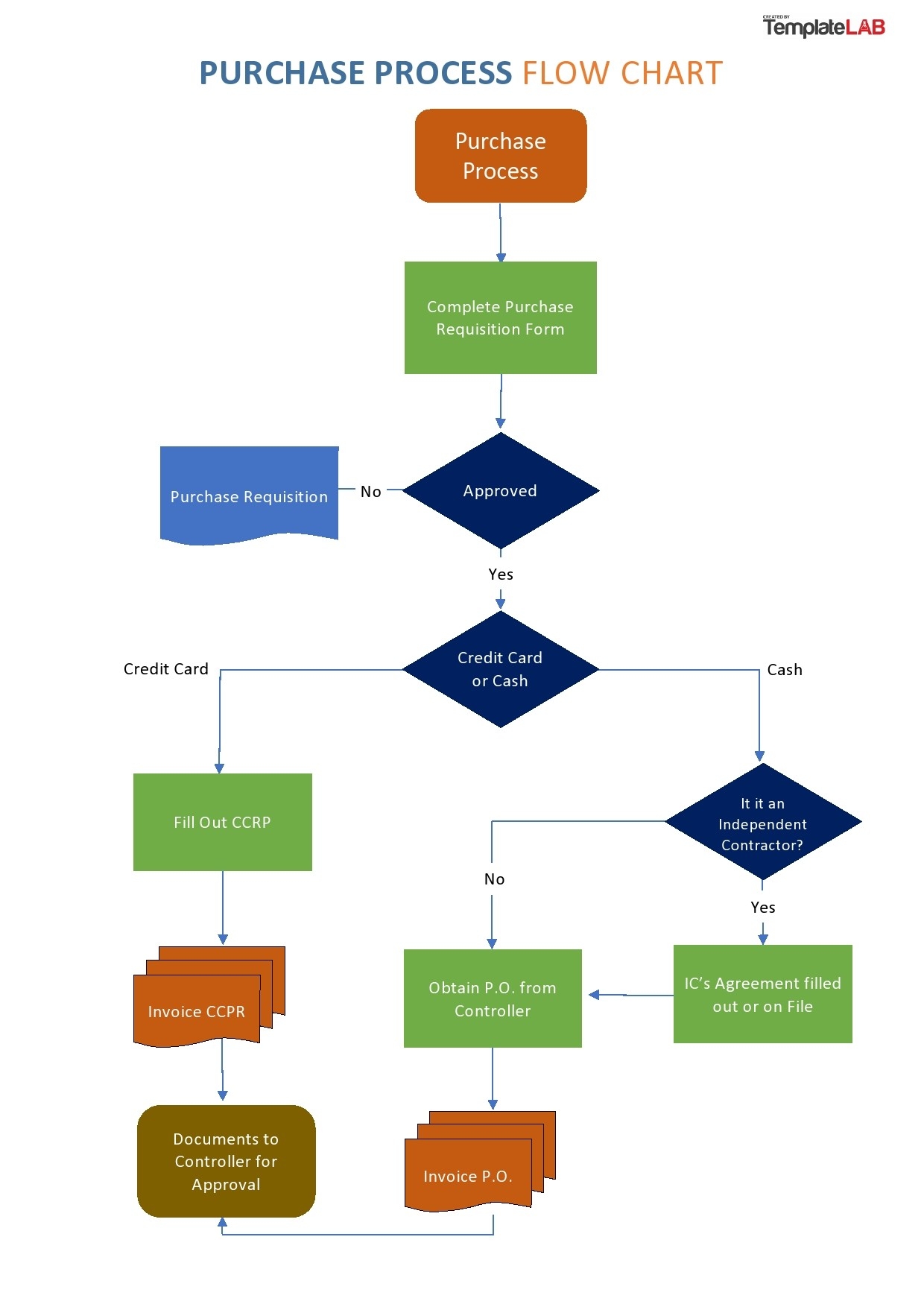
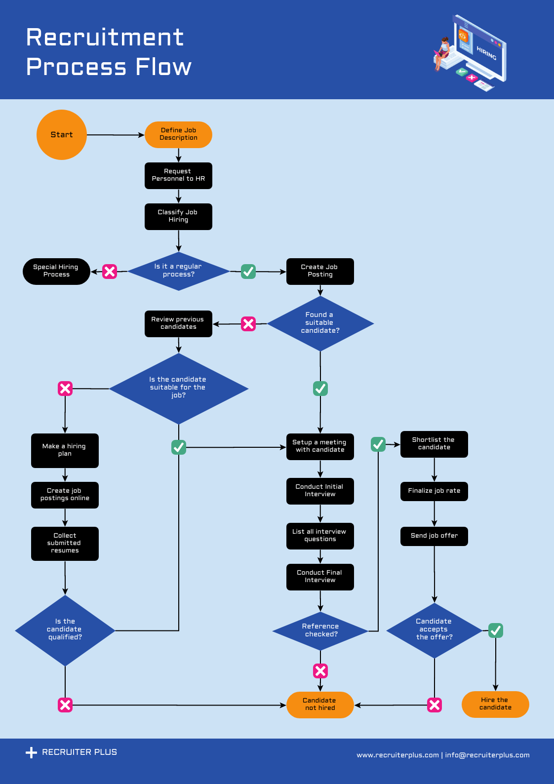
Project Flow Diagram Template
Streamline Your Project with the Project Flow Diagram Template
By using this template, you can easily identify bottlenecks, allocate resources effectively, and ensure that your project stays on track. The visual representation of the project flow will help you communicate your plans clearly to stakeholders and team members, fostering better collaboration and understanding.
With the Project Flow Diagram Template, you can streamline your project management process and increase efficiency. Say goodbye to confusion and chaos, and hello to a well-organized and structured approach to project planning. Try it out today and see the difference it can make!
Don’t let your project get derailed by poor planning and communication. Take advantage of the Project Flow Diagram Template and set yourself up for success. With this tool in your arsenal, you’ll be able to tackle any project with confidence and clarity. Give it a try and see the results for yourself!
In conclusion, the Project Flow Diagram Template is a valuable resource for anyone looking to improve their project management skills. With its intuitive design and customizable features, you can take your projects to the next level and achieve success with ease. Try it out today and experience the difference it can make!
Project Workflow Chart Diagram Template Venngage
Free Customizable Flowchart Templates Canva
FlowChart What Is It Templates And Symbols Venngage
26 Fantastic Flow Chart Templates Word Excel Power Point
Free Customizable Flowchart Templates Canva





