Are you looking for a simple yet effective way to organize your project ideas? A project diagram template might just be the answer you’re searching for. These templates are versatile tools that can help you visualize your project’s structure and goals.
Whether you’re a student working on a school project or a professional managing a complex work assignment, a project diagram template can streamline your planning process. By breaking down your project into manageable components, you can stay organized and focused on achieving your objectives.
Project Diagram Template
Project Diagram Template: A Visual Guide
One of the key benefits of using a project diagram template is that it provides a visual representation of your project’s framework. This visual guide can help you identify dependencies, prioritize tasks, and track progress more efficiently. By having a clear overview of your project, you can make informed decisions and adapt to changes as needed.
Another advantage of using a project diagram template is that it promotes collaboration among team members. By sharing the template with your colleagues, everyone can contribute their ideas, assign tasks, and communicate effectively. This collaborative approach fosters teamwork and ensures that everyone is aligned towards the project’s goals.
In conclusion, a project diagram template is a valuable tool for anyone looking to organize and manage their projects more effectively. Whether you prefer a simple flowchart or a detailed Gantt chart, there are various templates available to suit your needs. Give it a try and see how it can enhance your project planning process!
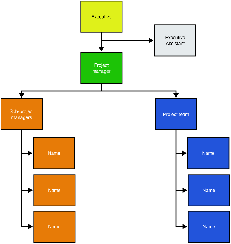
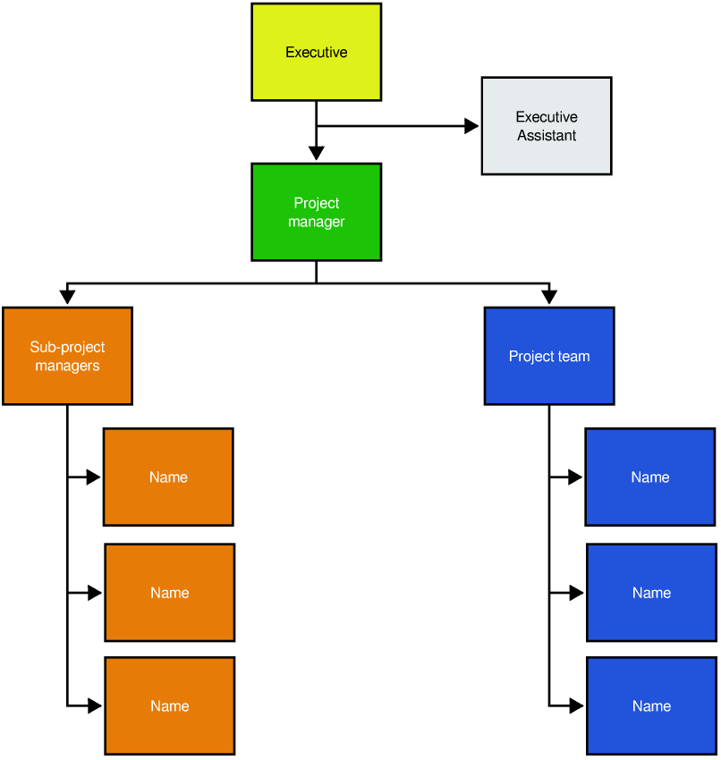
41 Organizational Chart Templates Word Excel PowerPoint PSD
Project Organizational Chart Template In Google Docs Word Pages
85 Project Management Templates U0026 Examples Miro
Project Management Organization Chart Template Free Examples
Project Workflow Chart Diagram Template Venngage





